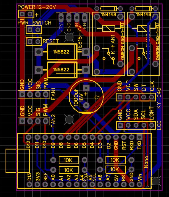
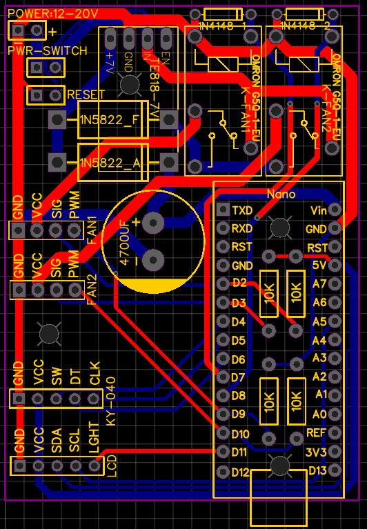
Die aktuelle Teileliste für einen Doppenrührer:
1x Platine "Stir V2.0" (über Michael)
1x Arduino Nano V3
1x Voltage Regulator TE818 5-24V to 5V 3A Step Down Buck Converter
<<<<<<<<< BRÜCKE FÜR 7V LÖTEN UND STEG AN ADJ TRENNEN!!!
2x Relais Omron G5Q-1-EU 5DC Printrelais 5 V/DC 5A Wechsler
2x Diode 1N4148 Diotec Ultraschnelle Si-Diode
1x Elko 1000µF/16V Yageo SE016M1000B5S-1015
2x Diode 1N5822 STMicroelectronics Schottky-Diode
4x Metallschicht-Widerstand 10 KOhm 0,6W
2x Lüfter BeQuiet SilentWings 3 120mm PWM Highspeed
(oder bisher UNGETESTET Noctua NF-R8 Redux-1800 80mm PWM)
1x Steckernetzteil 12V-20V DC / 2A
1x Einbaubuchse für Steckernetzteil
1x I2C 16x2 Arduino LCD Display Module
1x Dreh-Encoder KY-040 (mit Mutter und Drehknauf)
2x Magnethalterung (3D Druck)
4x Neodymmagnet 20x10 mm (N52, 1 oder 2 mm dick)
einige Pinleisten mit 2,54mm Rastermaß, männlich und weiblich
diverse Jumperkabel weiblich-weiblich
Gehäuse, Stehbolzen, Gummifüße
OPTIONAL:
1x Schalter, 1x Taster (Power-Switch, Reset)
Ich hoffe, dass ich an alles gedacht habe ...

"Da braut sich was zusammen ... "
"Oh, Bier ;-) !"
"Nein! Was Böses!"
"Alkoholfreies Bier??? ..."
-----------
Viele Grüße
Jens