Messung der Bierfarbe: Open-Source Colorimeter
Messung der Bierfarbe: Open-Source Colorimeter
Moin!
Ich beschäftige mich nun schon eine Weile damit wie die Farbe von Bier zustande kommt und wie diese im Voraus abgeschätzt und gemessen werden kann.
Unverzichtbar dafür ist natürlich ein optisches Transmissionspektrometer. Leider sind das sehr, sehr teure Geräte die sich die meisten Hobbybrauer nicht einfach mal so kaufen wollen/können.
Also habe ich schon vor einiger Zeit damit begonnen ein einfaches Colorimeter für Bier zu entwickeln welches es ermöglicht die Bierfarbe "etwas genauer" zu erfassen. Mit "etwas genauer" ist hier nicht gemeint dass der EBC/SRM-Wert auf soundsoviel Stellen genau ermittelt werden kann, sondern auch die restlichen "Komponenten" der Bierfarbe zu erfassen. Wer das Paper von A.J. deLange kennt [1] dem wird jetzt bestimmt einfallen dass hiermit (unter Anderem) die Komponenten der "Augmented SRM" [2] gemeint sind. Kurz gesagt werden bei dieser Methode, abgesehen vom SRM-Wert, weitere Koeffizienten ermittelt welche die Abweichung des Transmissionsspektrums vom Transmissionsspektrum von "durchschnittlichem" Bier quantifizieren. Anhand dieser Werte wird die wahrgenomme Bierfarbe nahezu komplett beschrieben.
Nachdem dieses Vorhaben nun schon eine Weile in meinem Kopf herumgeisterte und ich einige Berechnungen und Simulationen durchgeführt habe, denken ich dass nun der Zeitpunkt gekommen ist das Projekt "offiziell" als "Open-Hardware" Projekt weiter zu führen. Anstoß dazu hat der jüngst erschienene Artikel von Jörg Krüger [3] im Braumagazin gegeben -- Vielleicht weckt dieser ja das Interesse einiger Leute sich etwas mehr mit Bierfarben zu beschäftigen.
Nun zum Projekt: Das Colorimeter soll per 3D-Druck (SLM) hergestellt werden um Fertigungs- und Materialkosten niedrig zu halten. Aus Kostengründen sollen keine Optiken (Linsen, Gratings, usw. ...) außer Aperturen verwendet werden. Folglich handelt es sich um einen recht simplen optischen Aufbau -- Eine Lichtquelle durchstrahlt eine Probe und ein Lichtsensor mißt die Transmission. Ein weiterer Lichtsensor mißt dabei gleichzeitig die Helligkeit der Lichtquelle um Schwankungen der Beleuchtungsstärke herausrechnen zu können. Um die Transmission durch die Probe spektral auflösen zu können wird als Lichtquelle eine RGB-LED verwendet -- Dadurch dass die Emitter der LED einzeln eingeschaltet werden können erhält man Transmissionswerte für drei verschiedene Wellenlängenbereiche. Kennt man nun das Emissionspektrum der einzelnen Emitter sowie das Transmissionsspektrum der Probe, so lässt sich der Response am Detektor für diese Probe berechnen. Nun ist es aber so dass das Transmissionsspektrum zunächst unbekannt ist und ja schließlich gemessen werden soll. Beschränkt man sich allerdings darauf lediglich die Koeffizienten der "Augmented SRM" bestimmen zu wollen, so reicht es aus diese Koeffizienten so zu variieren dass der Fehler zwischen berechnetem und tatsächlich gemessenen Response für alle drei Emitter (= Wellenlängenbereiche) minimal ist. Die Messung der "Bierfarbe" reduziert sich also für diesen Fall auf ein einfaches Optimierungsproblem. Da bei einer RGB-LED genau drei Wellenlängenbereiche eingestellt werden können, ist es möglich bis zu drei Werte zu ermitteln bevor das System überbestimmt wird: Also z.B. den SRM/EBC-Farbwert plus zwei Koeffizienten der "Augmented SRM". Die Bierfarbe ließe sich also recht genau bestimmen (Laut [1] genügen ein bis zwei Koeffizienten um die meisten Biere hinreichend genau zu klassifizieren). Alternativ könnte man auch andere Modelle als das "Augmented SRM" zugrunde legen um vielleicht eine noch höhere Genauigkeit zu erreichen (falls ihr Fragen speziell dazu habt schreibt mir gerne eine PM, ich versuche sie dann zu benantworten wenn meine Zeit es zulässt).
Das ganze hört sich jetzt vielleicht furchtbar kompliziert an ist aber im Prinzip ganz einfach. Am Ende soll es für jeden möglich eine solches Colorimeter aufzubauen: Alles Mechanische kann gedruckt werden (da gibt es massig Online-Anbieter), die Platine muss man ätzen lassen (auch hier gibt es eine Fülle von Anbietern, meist aus China, bei denen man das für einen einstelligen Eurobetrag erledigen lassen kann -- Lustigerweise sind die Lieferkosten meist höher als die Kosten der Platine) und die elektronischen Bauteile können ebenfalls bei den üblichen Händlern bestellt werden. Insgesamt sollen die kosten unter 50 Euro betragen (Bei Sammelbestellungen halte ich sogar 30 Euro für realistisch). Für den Aufbau benötigt man lediglich einen Lötkolben, Lötzinn und Flussmittel. Zwar sind alle Komponenten SMD aber nicht die allerkleinsten (0805, SO8, ...) -- Die lassen sich auch von Anfängern löten. Wer sich das trotzdem nicht zutraut: In fast jeder größeren Stadt gibt es mittlerweile FabLabs. Ich denke mal dass man sich das da von jemandem gegen ein Sixpack Selbstgebrautes und ein Danke zusammelöten lassen kann ;).
Das Colirimeter setzt übrigens auf einen Raspberry Pi Zero auf (das hab ich bei der Kostenberechnung mal ausgeklammert). Es wird also kein extra Programmieradapter benötigt, man muss lediglich eine SD-Karte beschreiben, sprich ein kleines Programm benutzen können.
Bevor jetzt massig Fragen bezüglich der Messgenauigkeit des Aufbaus kommen: Ich bin mir sehr wohl bewusst dass ein solch simpler Aufbau durchaus auch Nachteile hat. Zum Beispiel kann die Messung durch Steulicht und durch mehrfaches passieren des Lichts durch die Probe stark verfälscht werden. Allerdings haben die Simulationen meines Modells (die ich mit Zemax durchgeführt habe; dass ist ein physikalisches Raytracing-Programm) gezeigt, dass mit einem Streulichtanteil von unter 0.4 Promille (!) zu rechnen ist -- Das ist sehr wenig für solch einen Aufbau. Über die Messgenauigkeit die man am Ende erreichen kann, kann ich aber nix genaueres sagen; Dass muss ausprobiert werden.
Falls ihr Interesse habt sich an diesem Projekt zu beteiligen dann meldet euch per PM bei mir. Ich werde die Schaltpläne und das Layout (die sind bereits fertig) sowie die STL-Files zum drucken (sind in der letzten Designphase) in nächster Zeit bei GitHub hochladen (wann genau hängt davon ab wie viele Interesse es gibt und wann ich die Zeit dazu finde).
Auch wenn das Design des mechanischen und elektronischen Teils weitgehend abgeschlossen ist, gibt es noch einiges zu tun: Das wäre zum einen die Software die noch geschrieben werden muss. Außerdem muss das gesamte Design getestet und ggf optimiert werden. Wenn ihr also Lust habt mit zu machen wären Programmier-, Physik- und/oder Elektronikkenntnisse von Vorteil. Letztendlich würde ich mich aber über jede Art von Unterstützung freuen. Den ersten Prototypen wird es dann hoffentlich in ein paar Wochen geben.
So, das wärs fürs Erste. Natürlich habe ich die Funktionsweise des Colorimeters zunächst einmal nur angerissen -- Falls ihr also Fragen/Anregungen und/oder Kritik habt: Immer raus damit!
- Hansen
[1] https://www.asbcnet.org/publications/jo ... 707-01.htm (Paywall!)
[2] https://en.wikipedia.org/wiki/Standard_Reference_Method
[3] https://braumagazin.de/article/bierfarbe/
Ich beschäftige mich nun schon eine Weile damit wie die Farbe von Bier zustande kommt und wie diese im Voraus abgeschätzt und gemessen werden kann.
Unverzichtbar dafür ist natürlich ein optisches Transmissionspektrometer. Leider sind das sehr, sehr teure Geräte die sich die meisten Hobbybrauer nicht einfach mal so kaufen wollen/können.
Also habe ich schon vor einiger Zeit damit begonnen ein einfaches Colorimeter für Bier zu entwickeln welches es ermöglicht die Bierfarbe "etwas genauer" zu erfassen. Mit "etwas genauer" ist hier nicht gemeint dass der EBC/SRM-Wert auf soundsoviel Stellen genau ermittelt werden kann, sondern auch die restlichen "Komponenten" der Bierfarbe zu erfassen. Wer das Paper von A.J. deLange kennt [1] dem wird jetzt bestimmt einfallen dass hiermit (unter Anderem) die Komponenten der "Augmented SRM" [2] gemeint sind. Kurz gesagt werden bei dieser Methode, abgesehen vom SRM-Wert, weitere Koeffizienten ermittelt welche die Abweichung des Transmissionsspektrums vom Transmissionsspektrum von "durchschnittlichem" Bier quantifizieren. Anhand dieser Werte wird die wahrgenomme Bierfarbe nahezu komplett beschrieben.
Nachdem dieses Vorhaben nun schon eine Weile in meinem Kopf herumgeisterte und ich einige Berechnungen und Simulationen durchgeführt habe, denken ich dass nun der Zeitpunkt gekommen ist das Projekt "offiziell" als "Open-Hardware" Projekt weiter zu führen. Anstoß dazu hat der jüngst erschienene Artikel von Jörg Krüger [3] im Braumagazin gegeben -- Vielleicht weckt dieser ja das Interesse einiger Leute sich etwas mehr mit Bierfarben zu beschäftigen.
Nun zum Projekt: Das Colorimeter soll per 3D-Druck (SLM) hergestellt werden um Fertigungs- und Materialkosten niedrig zu halten. Aus Kostengründen sollen keine Optiken (Linsen, Gratings, usw. ...) außer Aperturen verwendet werden. Folglich handelt es sich um einen recht simplen optischen Aufbau -- Eine Lichtquelle durchstrahlt eine Probe und ein Lichtsensor mißt die Transmission. Ein weiterer Lichtsensor mißt dabei gleichzeitig die Helligkeit der Lichtquelle um Schwankungen der Beleuchtungsstärke herausrechnen zu können. Um die Transmission durch die Probe spektral auflösen zu können wird als Lichtquelle eine RGB-LED verwendet -- Dadurch dass die Emitter der LED einzeln eingeschaltet werden können erhält man Transmissionswerte für drei verschiedene Wellenlängenbereiche. Kennt man nun das Emissionspektrum der einzelnen Emitter sowie das Transmissionsspektrum der Probe, so lässt sich der Response am Detektor für diese Probe berechnen. Nun ist es aber so dass das Transmissionsspektrum zunächst unbekannt ist und ja schließlich gemessen werden soll. Beschränkt man sich allerdings darauf lediglich die Koeffizienten der "Augmented SRM" bestimmen zu wollen, so reicht es aus diese Koeffizienten so zu variieren dass der Fehler zwischen berechnetem und tatsächlich gemessenen Response für alle drei Emitter (= Wellenlängenbereiche) minimal ist. Die Messung der "Bierfarbe" reduziert sich also für diesen Fall auf ein einfaches Optimierungsproblem. Da bei einer RGB-LED genau drei Wellenlängenbereiche eingestellt werden können, ist es möglich bis zu drei Werte zu ermitteln bevor das System überbestimmt wird: Also z.B. den SRM/EBC-Farbwert plus zwei Koeffizienten der "Augmented SRM". Die Bierfarbe ließe sich also recht genau bestimmen (Laut [1] genügen ein bis zwei Koeffizienten um die meisten Biere hinreichend genau zu klassifizieren). Alternativ könnte man auch andere Modelle als das "Augmented SRM" zugrunde legen um vielleicht eine noch höhere Genauigkeit zu erreichen (falls ihr Fragen speziell dazu habt schreibt mir gerne eine PM, ich versuche sie dann zu benantworten wenn meine Zeit es zulässt).
Das ganze hört sich jetzt vielleicht furchtbar kompliziert an ist aber im Prinzip ganz einfach. Am Ende soll es für jeden möglich eine solches Colorimeter aufzubauen: Alles Mechanische kann gedruckt werden (da gibt es massig Online-Anbieter), die Platine muss man ätzen lassen (auch hier gibt es eine Fülle von Anbietern, meist aus China, bei denen man das für einen einstelligen Eurobetrag erledigen lassen kann -- Lustigerweise sind die Lieferkosten meist höher als die Kosten der Platine) und die elektronischen Bauteile können ebenfalls bei den üblichen Händlern bestellt werden. Insgesamt sollen die kosten unter 50 Euro betragen (Bei Sammelbestellungen halte ich sogar 30 Euro für realistisch). Für den Aufbau benötigt man lediglich einen Lötkolben, Lötzinn und Flussmittel. Zwar sind alle Komponenten SMD aber nicht die allerkleinsten (0805, SO8, ...) -- Die lassen sich auch von Anfängern löten. Wer sich das trotzdem nicht zutraut: In fast jeder größeren Stadt gibt es mittlerweile FabLabs. Ich denke mal dass man sich das da von jemandem gegen ein Sixpack Selbstgebrautes und ein Danke zusammelöten lassen kann ;).
Das Colirimeter setzt übrigens auf einen Raspberry Pi Zero auf (das hab ich bei der Kostenberechnung mal ausgeklammert). Es wird also kein extra Programmieradapter benötigt, man muss lediglich eine SD-Karte beschreiben, sprich ein kleines Programm benutzen können.
Bevor jetzt massig Fragen bezüglich der Messgenauigkeit des Aufbaus kommen: Ich bin mir sehr wohl bewusst dass ein solch simpler Aufbau durchaus auch Nachteile hat. Zum Beispiel kann die Messung durch Steulicht und durch mehrfaches passieren des Lichts durch die Probe stark verfälscht werden. Allerdings haben die Simulationen meines Modells (die ich mit Zemax durchgeführt habe; dass ist ein physikalisches Raytracing-Programm) gezeigt, dass mit einem Streulichtanteil von unter 0.4 Promille (!) zu rechnen ist -- Das ist sehr wenig für solch einen Aufbau. Über die Messgenauigkeit die man am Ende erreichen kann, kann ich aber nix genaueres sagen; Dass muss ausprobiert werden.
Falls ihr Interesse habt sich an diesem Projekt zu beteiligen dann meldet euch per PM bei mir. Ich werde die Schaltpläne und das Layout (die sind bereits fertig) sowie die STL-Files zum drucken (sind in der letzten Designphase) in nächster Zeit bei GitHub hochladen (wann genau hängt davon ab wie viele Interesse es gibt und wann ich die Zeit dazu finde).
Auch wenn das Design des mechanischen und elektronischen Teils weitgehend abgeschlossen ist, gibt es noch einiges zu tun: Das wäre zum einen die Software die noch geschrieben werden muss. Außerdem muss das gesamte Design getestet und ggf optimiert werden. Wenn ihr also Lust habt mit zu machen wären Programmier-, Physik- und/oder Elektronikkenntnisse von Vorteil. Letztendlich würde ich mich aber über jede Art von Unterstützung freuen. Den ersten Prototypen wird es dann hoffentlich in ein paar Wochen geben.
So, das wärs fürs Erste. Natürlich habe ich die Funktionsweise des Colorimeters zunächst einmal nur angerissen -- Falls ihr also Fragen/Anregungen und/oder Kritik habt: Immer raus damit!
- Hansen
[1] https://www.asbcnet.org/publications/jo ... 707-01.htm (Paywall!)
[2] https://en.wikipedia.org/wiki/Standard_Reference_Method
[3] https://braumagazin.de/article/bierfarbe/
- secuspec
- Posting Freak

- Beiträge: 870
- Registriert: Sonntag 9. Juli 2017, 06:31
- Wohnort: Königstein
- Kontaktdaten:
Re: Messung der Bierfarbe: Open-Source Colorimeter
Ich hänge mich mal hier ein. Wir beim Kaffee nutzen sowas auch gerne.
Du kennst den Tonino von Marko Luther?. Es gibt inzwischen nur noch das neue Modell. Das "alte" Modell in einer Dose
https://my-tonino.com/story.html gab dem Ganzen den Namen.
Ich denke da kann man was anpassen.
https://my-tonino.com
Viele Grüße,
Steffen
Du kennst den Tonino von Marko Luther?. Es gibt inzwischen nur noch das neue Modell. Das "alte" Modell in einer Dose
https://my-tonino.com/story.html gab dem Ganzen den Namen.
Ich denke da kann man was anpassen.
https://my-tonino.com
Viele Grüße,
Steffen
Sudhaus von Crafthardware - 3 vessel HERMS 83l Töpfe mit Bodenablauf
HBST Rhein Main & Brausportgruppe e.V.
HBST Rhein Main & Brausportgruppe e.V.
Re: Messung der Bierfarbe: Open-Source Colorimeter
Danke für die Info!secuspec hat geschrieben: Montag 25. März 2019, 16:42 Ich hänge mich mal hier ein. Wir beim Kaffee nutzen sowas auch gerne.
Du kennst den Tonino von Marko Luther?. Es gibt inzwischen nur noch das neue Modell. Das "alte" Modell in einer Dose
https://my-tonino.com/story.html gab dem Ganzen den Namen.
Ich denke da kann man was anpassen.
https://my-tonino.com
Viele Grüße,
Steffen
Nein, das kannte ich noch nicht -- Interessantes Projekt. Allerdings scheint der Tonino reflexiv zu arbeiten.
Das ist bei klaren Flüssigkeiten generell nicht möglich (Kaffe ist dunkel und "relativ" trüb).
Einfach gesagt hat Kaffe immer die gleiche "Farbe", egal ob man in eine Kanne oder in eine Tasse schaut. Bei Bier ist das anders: Der Farbeindruck ist abhängig von der optischen Pfadlänge.
Man muss hier transmissiv, bei vorgegebener Pfadlänge messen um die spektralen Informationen zu erhalten.
- Hansen
Re: Messung der Bierfarbe: Open-Source Colorimeter
Interessant..wie willst Du die Trübungswerte kompensieren?
Held im Schaumgelock
"Fermentation und Zivilisation sind untrennbar verbunden"
(John Ciardi)
"Fermentation und Zivilisation sind untrennbar verbunden"
(John Ciardi)
Re: Messung der Bierfarbe: Open-Source Colorimeter
Garnicht!flying hat geschrieben: Montag 25. März 2019, 17:42 Interessant..wie willst Du die Trübungswerte kompensieren?
Sowohl die SRM als auch die EBC Methoden sehen absolut klares Biere vor. Bei SRM werden Kontrollmessungen gemacht um sicherzustellen dass das Bier auch tatsächlich klar ist. Ist dies nicht der Fall, so wird das Bier als nicht-messbar eingeordnet. Wie das bei EBC ist kann ich aus dem Stehgreif nicht sagen. Hefeweizen messen ist also schwierig.
Um bei dem beschriebenen Colorimeter sicherzustellen dass das Bier auch tatsächlich klar ist muss also filtriert werden. Ich dachte an die üblichen Spritzenvorsatzfilter (Sterilfilter, 0,1um ... 0,2 um) wie sie auch zum Filtern beim Belüften verwendet werden (Es müssen ja nur 5ml gefiltert werden). Die Hefe und andere Schwebstoffe bekommt man damit raus. Ausserdem sind sie wiederverwendbar (->Gegenspülen). Bei Eiweißtrübung wirds jedoch schwierig werden....
- Hansen
P.S: In dem Podcast kommt A.J zu Wort:
http://www.thebrewingnetwork.com/post468/
Kann ich nur empfehlen!!!
Re: Messung der Bierfarbe: Open-Source Colorimeter
Du müsstest auch individuell einen Nullwert für deine Küvette bestimmen, wenn du nicht Gefahr laufen willst eine 300 Euro Quarzküvette zu verwenden.
Ich hatte mal darüber nachgedacht das mit einem Lego Mindstorm und dem Farbsensor zu verwirklichen. Aber außer der Idee kam ich nicht weiter.
Absolut spannend
Jan
Ich hatte mal darüber nachgedacht das mit einem Lego Mindstorm und dem Farbsensor zu verwirklichen. Aber außer der Idee kam ich nicht weiter.
Absolut spannend
Jan
„porro bibitur!“
Die Seite zum Buch "Bier brauen" https://www.ulmer.de/usd-7118422/bier-brauen-.html
Die Seite zum Buch "Bier verstehen" https://www.ulmer.de/usd-6840552/bier-verstehen-.html
https://headlessbrewer.wordpress.com/
Die Seite zum Buch "Bier brauen" https://www.ulmer.de/usd-7118422/bier-brauen-.html
Die Seite zum Buch "Bier verstehen" https://www.ulmer.de/usd-6840552/bier-verstehen-.html
https://headlessbrewer.wordpress.com/
Re: Messung der Bierfarbe: Open-Source Colorimeter
Ja, genau, vor jeder Messung muss ein "Blank" aufgenommen werden. Als Küvetten habe ich übrigens Standard-Optische-Küvetten (PMMA, 1cm) vorgesehen. Die sind gut verfügbar und billig: 100stk ~20€§11 hat geschrieben: Montag 25. März 2019, 18:00 Du müsstest auch individuell einen Nullwert für deine Küvette bestimmen, wenn du nicht Gefahr laufen willst eine 300 Euro Quarzküvette zu verwenden.
Ich hatte mal darüber nachgedacht das mit einem Lego Mindstorm und dem Farbsensor zu verwirklichen. Aber außer der Idee kam ich nicht weiter.
Absolut spannend
Jan
-
HubertBräu
- Posting Freak

- Beiträge: 1541
- Registriert: Montag 27. März 2017, 11:56
- Wohnort: Berlin
Re: Messung der Bierfarbe: Open-Source Colorimeter
Finde ich sehr interessant .. falls Du Unterstützung beim Erstellen der 3D Daten der mechanischen Teile benötigst, einfach Bescheid geben.
Re: Messung der Bierfarbe: Open-Source Colorimeter
Jede Hilfe ist wilkommen! Welches CAD-Programm verwendest du? Ich benutze Autodesk Inventor. Wenn du das auch hast wäre das von Vorteil aber Fusion 360 müsste auch *.ipt Dateien lesen können. Schreib mir doch am besten deine Email-Adresse per PM, dann können wir das genauer absprechen.HubertBräu hat geschrieben: Montag 25. März 2019, 18:53 Finde ich sehr interessant .. falls Du Unterstützung beim Erstellen der 3D Daten der mechanischen Teile benötigst, einfach Bescheid geben.
- Hansen
-
HubertBräu
- Posting Freak

- Beiträge: 1541
- Registriert: Montag 27. März 2017, 11:56
- Wohnort: Berlin
Re: Messung der Bierfarbe: Open-Source Colorimeter
Ich konstruiere mit ProEngineer. Aber In- und Export aller gängigen 3D Formate sollte kein Thema sein.
Zuletzt geändert von HubertBräu am Montag 25. März 2019, 20:07, insgesamt 1-mal geändert.
Re: Messung der Bierfarbe: Open-Source Colorimeter
Super!HubertBräu hat geschrieben: Montag 25. März 2019, 19:50 Ich konstruiere mit ProEngineer. Aber In- und Export aller gänigen 3D Formate sollte kein Thema sein.
Ich denke ich werde in den nächsten Tagen mal eine etwas detailliertere Beschreibung des Colorimeters verfassen so das alle Interessierten einen genaueren Überblick bekommen.
- Hansen
Re: Messung der Bierfarbe: Open-Source Colorimeter
Sehr spannendes Projekt!
Als openSource Liebhaber würde ich mich bereit erklären die Teile in FreeCad oder openSCAD nachzubauen.
Als openSource Liebhaber würde ich mich bereit erklären die Teile in FreeCad oder openSCAD nachzubauen.
-
HubertBräu
- Posting Freak

- Beiträge: 1541
- Registriert: Montag 27. März 2017, 11:56
- Wohnort: Berlin
Re: Messung der Bierfarbe: Open-Source Colorimeter
Dann warte ich mal gespannt auf Deine detaillierte Beschreibung

Re: Messung der Bierfarbe: Open-Source Colorimeter
Hallo Hansen,
das klingt nach einem sehr spannenden Projekt! Kennst Du das Projekt aus dem alten Forum? Mir geistert das Thema mittlerweile auch schon seit Jahren im Kopf herum. Vor allem die Möglichkeit, mit dem Photometer unter Umständen auch die Bittereinheiten bestimmen zu können. Eine passende, bezahlbare LED war damals jedoch immer das Problem.
https://hobbybrauer.de/modules.php?name ... 21795#pid0
Viele Grüße
Christopher
das klingt nach einem sehr spannenden Projekt! Kennst Du das Projekt aus dem alten Forum? Mir geistert das Thema mittlerweile auch schon seit Jahren im Kopf herum. Vor allem die Möglichkeit, mit dem Photometer unter Umständen auch die Bittereinheiten bestimmen zu können. Eine passende, bezahlbare LED war damals jedoch immer das Problem.
https://hobbybrauer.de/modules.php?name ... 21795#pid0
Viele Grüße
Christopher
Re: Messung der Bierfarbe: Open-Source Colorimeter
Die ersten Entwürfe habe ich sogar in FreeCAD erstellt. Ich empfinde die Benutzung aber eher als Schwierig da FreeCAD bei "ungünstigen constraints" gerne mal crasht. Generell wäre es allerdings schon wünschenswert wenn die Pläne auch in einem Programm verfügbar sind welches von jedem kostenfrei genutzt werden kann. Wenn du willst kann ich dir die alten Pläne zuschicken.igami hat geschrieben: Montag 25. März 2019, 20:07 Sehr spannendes Projekt!
Als openSource Liebhaber würde ich mich bereit erklären die Teile in FreeCad oder openSCAD nachzubauen.
- Hansen
Re: Messung der Bierfarbe: Open-Source Colorimeter
Nein, das kannte ich noch nicht. Den IBU-Wert zu Hause messen zu können wäre natürlich echt deluxe!!!Chris1990 hat geschrieben: Montag 25. März 2019, 20:19 Hallo Hansen,
das klingt nach einem sehr spannenden Projekt! Kennst Du das Projekt aus dem alten Forum? Mir geistert das Thema mittlerweile auch schon seit Jahren im Kopf herum. Vor allem die Möglichkeit, mit dem Photometer unter Umständen auch die Bittereinheiten bestimmen zu können. Eine passende, bezahlbare LED war damals jedoch immer das Problem.
https://hobbybrauer.de/modules.php?name ... 21795#pid0
Viele Grüße
Christopher
Die LEDs sind hier aber garnicht das Problem: Soweit mir bekannt ist (korrigiert mich wenn ich falsch liege) wird hierfür die Bierprobe zu einer bestimmten Menge Octan gegeben. Dann wird geschüttelt und das Bier wird entfernt. Durch das Schütteln lösen sich nun die Alphasäuren im Octan und es kann mit der eigentlichen Untersuchung begonnen werden. Dies geschieht in einem Spektrometer: Die Höhe der Peaks der einzelnen Alphasäuren wird gemessen und daraus wird der IBU-Wert bestimmt.Und genau hier liegt das Problem. Mit einer LED (FWHM ~ 15...40nm) kann man die Peaks garnicht auflösen. Man benötigt also entweder ein Prisma (Mist!) oder ein Grating(Gut!). Entweder um daraus einen Monochromator zu bauen um das einfallende Licht vor passieren der Probe aufspalten oder um das transmittierte Licht nach dem Probendurchgang räumlich aufzulösen. 275nm ist allerdings schon UV! Und Gratings sind für den Bereich schon etwas teurer als im VIS. Ausserdem muss man ja noch den Spektralbereich irgentwie durchfahren. Bei einer einfachen Aufspaltung des Spektrums nimmt man da entweder CCDs oder Zeilensensoren (teuer) und falls man sich für einen Monochromator entscheidet geht das nur durch mechanisches drehen ders Prismas oder des Gratings (= sehr genaue rotary stage + stepper -> SAUTEUER!).
- Hansen
NACHTRAG:
Ich hab mier das im alten Thread verlinkte Dokument [1] mal genauer angeschaut. Die Peaks sind tatsächlich breiter als ich es in Erinnerung hatte.
Jedoch weiss ich das UV-LEDs bezüglich des Langzeitverhaltens (Peak, FWHM...) alles andere als stabil sind -- Insbesondere bei solch kurzen Wellenlängen.... 275nm sind ja schon die Hautkrebsregion! Man müsste also in sehr kurzen Abständen nachkalibrieren. Dafür braucht man dummerweise ein echtes Spektrometer... Oder man macht halt aufwändige Verdünnungsreihen.
[1] http://www.thermoscientific.com/content ... master.pdf
NACHTRAG2:
Hab mal schnell bei Roithner Lasertechnik nachgeschaut. UVTOP270-FW-SMD [1] kostet 13,20€ + Steuer [2].
Popt: 2mW
Peak: 270nm...280nm
FWHM: 9nm..15nm
Dazu eine passende Photodiode + Transimpedanzverstärker... Damit kann man arbeiten!
[1] http://www.roithner-laser.com/pricelist.pdf
[2] http://www.roithner-laser.com/datasheet ... fw-smd.pdf
- hiasl
- Posting Freak

- Beiträge: 2074
- Registriert: Samstag 9. Juni 2007, 12:03
- Wohnort: Kulmbach
- Kontaktdaten:
Re: Messung der Bierfarbe: Open-Source Colorimeter
Ich habe das hier nachgebaut und die Farbe bis ca 40 EBC am Spectralphotometer gegenkalibriert. Verwende die einfache, vorgeschlagene blaue LED zum Messen.
https://hobbybrauer.de/forum/viewtopic.php?f=58&t=14083
Die Proben werden mit Kieselgur und/oder Spritzenvorsatzfilter (0,22 micrometer, CME) geklärt.
https://hobbybrauer.de/forum/viewtopic.php?f=58&t=14083
Die Proben werden mit Kieselgur und/oder Spritzenvorsatzfilter (0,22 micrometer, CME) geklärt.
Gruß
Matthias
-----------------------------------------------------------------------------------------
Mehr vom Bier wissen, heißt: Mehr vom Bier haben!
Matthias
-----------------------------------------------------------------------------------------
Mehr vom Bier wissen, heißt: Mehr vom Bier haben!
Re: Messung der Bierfarbe: Open-Source Colorimeter
Wow, jemand hatte also schon eine ähnliche Idee nur halt mit einem Kanal anstatt dreien. Es gibt also Erfahrungswertehiasl hat geschrieben: Montag 25. März 2019, 22:09 Ich habe das hier nachgebaut und die Farbe bis ca 40 EBC am Spectralphotometer gegenkalibriert. Verwende die einfache, vorgeschlagene blaue LED zum Messen.
https://hobbybrauer.de/forum/viewtopic.php?f=58&t=14083
Die Proben werden mit Kieselgur und/oder Spritzenvorsatzfilter (0,22 micrometer, CME) geklärt.
Hast du da evtl. harte Messwerte über die erreichbare Genauigkeit/Linearitär? Denn soweit ich das bis jetzt gesehen habe bestrahlt die die LED die Küvette direkt, ohne Aperturen und ohne Strahlfang. Ausserdem ist das gesamte Gehäuse offen und Weiss. Meine Simulationen haben gezeigt dass das einen extremen Einfluss auf die Linearität hat. Hast du das Spektrum der LED ebenfalls vermessen und wenn nein, welche spektrale Linienform und Breite hast du angenommen?
Also falls du weitere Infos hast dann immer her damit
- Hansen
Re: Messung der Bierfarbe: Open-Source Colorimeter
Das sieht super aus! Die Seite von Roithner kannte ich noch nicht. Wäre es möglich, das mit in das Photometer zu integrieren? Dann wäre das Teil ja quasi das All-in-one-Gerät.
Viele Grüße
Christopher
Viele Grüße
Christopher
Re: Messung der Bierfarbe: Open-Source Colorimeter
Schön wärs! Aber: Leider nein!Chris1990 hat geschrieben: Montag 25. März 2019, 22:31 Das sieht super aus! Die Seite von Roithner kannte ich noch nicht. Wäre es möglich, das mit in das Photometer zu integrieren? Dann wäre das Teil ja quasi das All-in-one-Gerät.![]()
Viele Grüße
Christopher
Das hat mehere Gründe: Der erste is die Wellenänge 275nm. Das ist schon recht hart bezogen auf die Quantenenergie (kurze Wellenlänge -> Viel Energie pro Lichtquant -> Photon kann Schaden in Materie anrichten). Der verwendete Detektor ist der VEML7700 [1] und er sitzt im Expoy-Gehäuse (ist wenig bis garnicht transparent in dem Bereich, ausserdem wird das auf Dauer trüb bei UV...). Auch der VEML6075 (das ist ein UV-Sensor) ist bei 275nm dicht wie ne Wand. Man benötigt also eine echte Photodiode die für den Bereich geeignet ist. Bei Thorlabs gibts sogar eine die recht günstig und geeignet ist kostet aber ca 42,50 Eur.
Nächster Punkt: Intensität! 2mW in den Halbraum emittiert sind bspw. bei 50mm Abstand und gegebener Detektorfläche (0,8mm^2 sihe Datenblatt) grade mal 2mW/(2*pi*(50mm)^2)*0.8mm^2 = 101nW. Die Responsivity der FDS010 ist bei 275nm nur 0.04A/W. Das machen dann 4nA (!) Photostrom. Ein Blick ins Datenblatt zeigt dass der Dunkelstrom bei sehr geringem Bias 0.1nA beträgt. Man muss also echt hart über dem Rauschen messen und das auch noch ins digitale wandeln! Bei einer Transimpedanz von 10MOhm (größere Widerstände gibts fast nicht zu kaufen) ist das Signal z.B. nur 40mV (!) groß bzw klein. Und dann gibts da noch Leckströme über die Platine.... Gut, das alles kann man hinbekommen wenn man sich einen Lock-In-Verstärker aufbaut und die LED moduliert aber trivial ist da nicht! Nicht dass es nicht gehen würde, aber meiner Meinung lohnt es sich nicht. Man braucht einfach mehr Intenistät. Das geht nur mit mindestens (!!) 2 Linsen. Aufgrund der Wellenlänge natütrlich Fused Silica [3] Kostenpunkt ca. 80Eur pro Stück.... Es wird also langsam teuer... Dabei sind Halterungen usw noch garnicht mit eingerechnent.
Ein Photometer für eine IBU Messung zu bauen ist also um einiges aufwändiger....
Sorry!
- Hansen
[1] https://www.vishay.com/docs/84286/veml7700.pdf
[2] https://www.thorlabs.com/thorproduct.cf ... ber=FDS010
[3] https://www.thorlabs.com/newgrouppage9. ... oup_id=123
EDIT: Nur mal zum Vergleich: Mein vorgeschlagenes Colorimeter hat die Größe eines Raspberry Pi Zero, der Aufbau für eine IBU Messung mit Linsen eher so 5cm*30cm
EDIT2: Reizen würde mich das schon sowas aufzubauen. Aber die Frage ist: Wer kann das dann auch Nachbauen? Und ist ein Preis von 250-300Eur für diesen Zweck vertretbar? Ich meine: Wir reden von einem Gerät was nur ganz grob "mißt"!
EDIT3: Mit der CUD8AF1D [1], 19mW gibts auch bei Roithner (25Eur, aber nur auf Anfrage) könntes auch ohne Linsen gehn... Grade eben so aber man müsste n neues Gehäuse konstruieren.
[1] https://www.neumueller.com/de/artikel/cud8af1d
Re: Messung der Bierfarbe: Open-Source Colorimeter
einfach mit ins git packen, dann kann ich die dort auch nachhalten :)HanSen hat geschrieben: Montag 25. März 2019, 20:25 Die ersten Entwürfe habe ich sogar in FreeCAD erstellt. Ich empfinde die Benutzung aber eher als Schwierig da FreeCAD bei "ungünstigen constraints" gerne mal crasht. Generell wäre es allerdings schon wünschenswert wenn die Pläne auch in einem Programm verfügbar sind welches von jedem kostenfrei genutzt werden kann. Wenn du willst kann ich dir die alten Pläne zuschicken.
- Hansen
Das mit den abstürzen ist mir durchaus bewusst :D
- hiasl
- Posting Freak

- Beiträge: 2074
- Registriert: Samstag 9. Juni 2007, 12:03
- Wohnort: Kulmbach
- Kontaktdaten:
Re: Messung der Bierfarbe: Open-Source Colorimeter
Ja, natürlich habe ich da was. Wollte wissen, ob ich auch mit der Standard-LED weiter komme. Die 430 nm LED braucht 5 V, da hätte ich die Spannungsquelle umbauen müssen. So läuft das direkt über den Arduino. Theoretisch sollte das ja funktionieren, da keine Peak-Absorption bei der Bierfarbe bestimmt wird, sondern einfach nur an dem Punkt, wo die Faktoren 10 und 2,5 (für die Küvette) = 25 mit der Absorption zusammen die EBC Farbe ergeben. Da ist man halt bei 430 nm gelandet. bei einer anderen Absorptionswellenlänge braucht man dann nur einen anderen Faktor (wenn es nicht zu weit von der ursprünglichen Zielwellenlänge weg liegt. Das Verhalten einer dunklen, auf unterschiedliche EBC Einheiten verdünten Würze war sowhol bei 430 nm als auch der Standard-LED linear. Die Kalibrierung der Absorption gegen die Würzefarbe in EBC habe ich jedoch aus Präzisionsgründen polynomisch vorgenommen. Scheinbar gibt es halt doch ein paar Artefakte (allein schon, dass die LED ziemlich direkt auf die Küvette strahlt...), die die Theorie stören. Fremdlichteinfall habe ich ebenso geprüft, der hat keinen Einfluss.HanSen hat geschrieben: Montag 25. März 2019, 22:27Wow, jemand hatte also schon eine ähnliche Idee nur halt mit einem Kanal anstatt dreien. Es gibt also Erfahrungswertehiasl hat geschrieben: Montag 25. März 2019, 22:09 Ich habe das hier nachgebaut und die Farbe bis ca 40 EBC am Spectralphotometer gegenkalibriert. Verwende die einfache, vorgeschlagene blaue LED zum Messen.
https://hobbybrauer.de/forum/viewtopic.php?f=58&t=14083
Die Proben werden mit Kieselgur und/oder Spritzenvorsatzfilter (0,22 micrometer, CME) geklärt.
Hast du da evtl. harte Messwerte über die erreichbare Genauigkeit/Linearitär? Denn soweit ich das bis jetzt gesehen habe bestrahlt die die LED die Küvette direkt, ohne Aperturen und ohne Strahlfang. Ausserdem ist das gesamte Gehäuse offen und Weiss. Meine Simulationen haben gezeigt dass das einen extremen Einfluss auf die Linearität hat. Hast du das Spektrum der LED ebenfalls vermessen und wenn nein, welche spektrale Linienform und Breite hast du angenommen?
Also falls du weitere Infos hast dann immer her damit![]()
- Hansen
Eine Messreihe verschiedener, realer Würzefarben hat eine ziemlich hohe Übereinstimmung mit der spektralphotometrischen Farbe (430 nm) ergeben. Die Standardabweichung betrug 0,6431 EBC, somit beträgt die Genauikeit +/- 1,3 EBC (größte Einzelabweichung 1,9 EBC). Das ist für mich völlig ausreichend.
- Dateianhänge
-
- Photometer EBC.xlsx
- (20.3 KiB) 100-mal heruntergeladen
Gruß
Matthias
-----------------------------------------------------------------------------------------
Mehr vom Bier wissen, heißt: Mehr vom Bier haben!
Matthias
-----------------------------------------------------------------------------------------
Mehr vom Bier wissen, heißt: Mehr vom Bier haben!
Re: Messung der Bierfarbe: Open-Source Colorimeter
Vielen Dank hiasl !!!
Die die Linearität überrascht mich ein wenig. Aber das ist gut da es zeigt dass es wohl beim Aufbau des Open-Source Colorimeters keine böse Überraschungen geben wird
Bei einer Messung über drei Wellenlängenbereiche wird das Problem jedoch umgangen, da hier das Bierspektrum an ein Modellspektrum angepasst wird. Falls du Lust hast dein Photometer mal ein wenig zu "Benchmarken" könntest du ja mal versuchen z.B. ein malziges, eher dunkleres IPA (-> Caramalz) mit einem Stout oder Porter (eins von dem du weisst dass kein Caramalz aber ordendlich Röstmalz enthalten ist) zu vergleichen. Da würdest du keine komplette Verdünnungsreihe benötigen, nur die Absorbanzen bei 430nm mit deinen gemessenen EBC-Werte vergleichen.
- Hansen
[1] http://community.mbaa.com/HigherLogic/S ... ceDialog=1
EDIT: In dem Paper wird übrigens vorgeschlagen eine Wellenlänge von 540nm für die Messung der Bierfarbe zu verwenden, da dies die wahrgenommene "Helligkeit" des Biers besser beschreibt als eine Referenz bei 430nm. Das wäre dann nicht zwar nicht mehr kompatibel zur EBC/SRM Definition der Bierfarbe, könnte aber als "inoffizieller" Hobbybrauer-Standard dienen. Der Farbton könnte über die Steigung der Absorbanz bestimmt werden.
Alternativ könnte man auch auf den Linner-Hue-Index zurückgreifen [1]. Wenn man hier eine exponentielle Abhängigkeit annimmt kann man damit sogar tatsächlich "rechnen". Die Definition der SRM/EBC-Farbe bleibt ebenfalls erhalten. Dazu habe ich schon einige numerische Berechnungen durchgeführt (Hab das im allerersten Post als Alternative zum Augmented SRM erwähnt). Wenn Interesse, besteht könnte ich hier einen Auschnitt meiner Korrespondenz mit A.J. deLange hochladen. Diesen würde ich allerdings ungern für das gesamte Web verfügbar machen. Gibt es eine Möglichkeit Dateien nur für Mitglieder dieses Forums sichtbar/herunterladbar zu machen?
[1] https://en.wikipedia.org/wiki/Linner_hue_index
Die die Linearität überrascht mich ein wenig. Aber das ist gut da es zeigt dass es wohl beim Aufbau des Open-Source Colorimeters keine böse Überraschungen geben wird
Ja, genau. Peaks gibts da nicht. Jedoch kann man nicht generell davon ausgehen dass man für alle Biere einen konstanten Faktor hat da sich die Steigung der Absorbanz je nach verwendetem Malz durchaus unterscheiden kann, siehe dazu [1]. Wenn du jedoch ein "durchschnittliches" Bier zum als Referenz benutzt wird die Kalibrierung auch für viele verschiedene Biere verwendbar sein. Bei dunklen Bieren (diese enthalten oft einen hohen Anteil Röstmalz) wird die Absorbanz jedoch eher atypisch sein [1]. Genauso wie bei hohen Caramalz-Anteilen (Mit Anteil ist hier der Farbgebende Anteil gemeint!). Ausserdem hat die Breite der Emission einen Einfluss auf die Messung: Je nach Steigung der Absorbanz resultiert das in einer unterschiedlichen effektiven Wellenlänge.hiasl hat geschrieben: Dienstag 26. März 2019, 09:17 Theoretisch sollte das ja funktionieren, da keine Peak-Absorption bei der Bierfarbe bestimmt wird, sondern einfach nur an dem Punkt, wo die Faktoren 10 und 2,5 (für die Küvette) = 25 mit der Absorption zusammen die EBC Farbe ergeben. Da ist man halt bei 430 nm gelandet. bei einer anderen Absorptionswellenlänge braucht man dann nur einen anderen Faktor (wenn es nicht zu weit von der ursprünglichen Zielwellenlänge weg liegt
Bei einer Messung über drei Wellenlängenbereiche wird das Problem jedoch umgangen, da hier das Bierspektrum an ein Modellspektrum angepasst wird. Falls du Lust hast dein Photometer mal ein wenig zu "Benchmarken" könntest du ja mal versuchen z.B. ein malziges, eher dunkleres IPA (-> Caramalz) mit einem Stout oder Porter (eins von dem du weisst dass kein Caramalz aber ordendlich Röstmalz enthalten ist) zu vergleichen. Da würdest du keine komplette Verdünnungsreihe benötigen, nur die Absorbanzen bei 430nm mit deinen gemessenen EBC-Werte vergleichen.
- Hansen
[1] http://community.mbaa.com/HigherLogic/S ... ceDialog=1
EDIT: In dem Paper wird übrigens vorgeschlagen eine Wellenlänge von 540nm für die Messung der Bierfarbe zu verwenden, da dies die wahrgenommene "Helligkeit" des Biers besser beschreibt als eine Referenz bei 430nm. Das wäre dann nicht zwar nicht mehr kompatibel zur EBC/SRM Definition der Bierfarbe, könnte aber als "inoffizieller" Hobbybrauer-Standard dienen. Der Farbton könnte über die Steigung der Absorbanz bestimmt werden.
Alternativ könnte man auch auf den Linner-Hue-Index zurückgreifen [1]. Wenn man hier eine exponentielle Abhängigkeit annimmt kann man damit sogar tatsächlich "rechnen". Die Definition der SRM/EBC-Farbe bleibt ebenfalls erhalten. Dazu habe ich schon einige numerische Berechnungen durchgeführt (Hab das im allerersten Post als Alternative zum Augmented SRM erwähnt). Wenn Interesse, besteht könnte ich hier einen Auschnitt meiner Korrespondenz mit A.J. deLange hochladen. Diesen würde ich allerdings ungern für das gesamte Web verfügbar machen. Gibt es eine Möglichkeit Dateien nur für Mitglieder dieses Forums sichtbar/herunterladbar zu machen?
[1] https://en.wikipedia.org/wiki/Linner_hue_index
Re: Messung der Bierfarbe: Open-Source Colorimeter
So, hier die versprochene ausführliche Beschreibung des Colorimeters.
Da diese wohl etwas länger ausfallen wird (und ich bestimmt Fehler machen werde), werde ich sie wohl einige male editieren und Stück für Stück ergänzen. Hab ja immerhin 72h zeit -- Also nicht wundern ;) Und stellt gerne weiter Fragen, macht Verbesserungsvorschläge und übt Kritik...
Erstmal was fürs Auge: So in etwa könnte das fertige Colorimeter aussehen... Dieses Bild basiert noch auf den alten FreeCAD-Dateien, einige Maße werden sich also bei zukünftigen Versionen unterscheiden. Im Prinzip ist hier aber (fast) alles relevante zu sehen:
Links befindet sich eine Öffnung (die im fertigen Gerät geschlossen ist!) in der etwas Grünes zu sehen ist. Das ist eine kleine Platine mit der RGB-LED. Diese strahlt durch zwei Löcher durch den mittleren Bereich in den rechten. Im rechten Bereich (später ebenfalls verschlossen) ist ebenfalls eine Platine zu erkennen -- Hier ist der Detektor, ein VEML7700 [1]. In den mittleren Bereich wird die Probe in einer Küvette eingeführt. Für die Messung wird der mittlere Bereich übrigens mit einer Kappe (hier nicht gezeigt) verschlossen um Umgebungslicht abzuschirmen. Aus Sicht eines Benutzers wäre es das schon. Dieser bräuchte nur seinen Computer/Smartphone/Tablet per USB-Kabel mit dem Colorimeter verbinden und im Web-Interface auf "messen" drücken.
Um mal eine Idee zu bekommen wie das Colorimeter von innen aussieht hier ein zweites Bild: Da ist schon etwas mehr zu erkennen: Zum einen sieht man dass auf der linken Platine gar keine LED zu sehen ist. Das ist aber nur so weil ich noch keine Zeit hatte ein 3D-Modell zu erstellen, in Wirklichkeit ist da aber eine ;)
Viel wichtiger ist die grüne Platine welche sich über einer blauen Fläche (der Raspberry Pi Zero!) befindet. Dies ist die Hauptplatine auf der alles für das Colorimeter relevante passiert (dazu etwas später mehr). Was sofort ins Auge fällt ist die kleine weisse Box auf der Hauptplatine. Das ist ebenfalls eine VEML7700. Dieser dient als Referenzdetektor um Helligkeitsschwankungen der LED herausrechnen zu können. Ob der tatsächlich notwendig ist, ist im Moment noch offen. Das kann später mit den Leuten diskutiert werden die sich entscheiden zu helfen die Elektronik zu debuggen/optimieren.
Viel wichtiger ist hier jedoch folgendes: Wie man (leider etwas schlecht) sind die kleinen Platinen mittels Pinheader mit der Hauptplatine verbunden. Das ist eine kritische Stelle da sich THT (Durchsteckmontage) Komponenten nie so genau positionieren lassen. Deshalb wird es notwendig sein ein kleines Tool zu designen in welches die Pinheader samt der kleinen Platinen eingespannt werden um sie dann passgenau zu verlöten (Diese Tool wird nicht groß ein, vielleicht so 2cm*2cm). Ist das geschehen werden die kleinen Platinen in die Halteschienen im Gehäuse eingeführt und die Pinheader mit der Hauptplatine verlötet. Die Hauptplatine wird natürlich vorher mit dem Gehäuse verschraubt. Dieses ist selbstverständlich zweiteilig, die Hauptplatine ist also von unten erreichbar.
Nun die Seitenansicht: Jetzt ist u.A. auch der zweite Detektor zu sehen. Außerdem sieht man etwas anderes Wichtiges. Die Aufteilung der verschiedenen Bereiche wurde nicht durch einfache planare Flächen realisiert sondern weist eine bestimmte Form auf. Diese wurde so designt wie sie sind um das, im allerersten Post erwähnte Streulicht, zu minimieren. Ums kurz zu machen: Diese "innere Struktur" ist im wesentlichen festgelegt durch die physikalischen Grenzen. Daran gibts also wenig zu rütteln (Technische Zeichnungen mit genauen Maßen folgen bald...). Der Rest des Gehäuses kann allerdings (fast) beliebig gestaltet werden. Ich muss übrigens gestehen dass ich zum ersten mal ein Bauteil entwerfe welches lediglich gedruckt wird. Jegliche Hilfe und Erfahrungswerte sind also herzlichst willkommen!
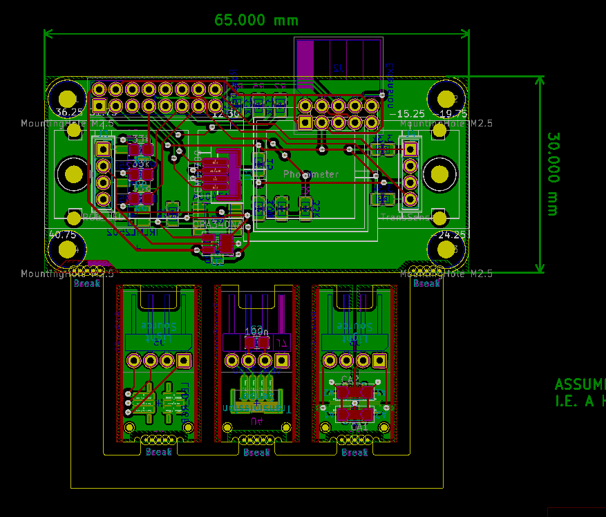
Als nächstes ein paar Infos zur Elektronik und zur Platine. Den Schaltplan hab ich einfach mal selbstredend in den Anhang gepackt dazu sei noch zu sagen, dass die Schaltung so designt wurde, dass man nicht auf exakt die gelisteten Bauteile zurückgreifen muss. Aber dass kann ja später noch diskutiert werden.
Hier aber erstmal ein paar Bilder der Platine: So, das wars fürs Erste. Weitere Infos kommen bald....
[1] https://www.vishay.com/docs/84286/veml7700.pdf
- Hansen
Da diese wohl etwas länger ausfallen wird (und ich bestimmt Fehler machen werde), werde ich sie wohl einige male editieren und Stück für Stück ergänzen. Hab ja immerhin 72h zeit -- Also nicht wundern ;) Und stellt gerne weiter Fragen, macht Verbesserungsvorschläge und übt Kritik...
Erstmal was fürs Auge: So in etwa könnte das fertige Colorimeter aussehen... Dieses Bild basiert noch auf den alten FreeCAD-Dateien, einige Maße werden sich also bei zukünftigen Versionen unterscheiden. Im Prinzip ist hier aber (fast) alles relevante zu sehen:
Links befindet sich eine Öffnung (die im fertigen Gerät geschlossen ist!) in der etwas Grünes zu sehen ist. Das ist eine kleine Platine mit der RGB-LED. Diese strahlt durch zwei Löcher durch den mittleren Bereich in den rechten. Im rechten Bereich (später ebenfalls verschlossen) ist ebenfalls eine Platine zu erkennen -- Hier ist der Detektor, ein VEML7700 [1]. In den mittleren Bereich wird die Probe in einer Küvette eingeführt. Für die Messung wird der mittlere Bereich übrigens mit einer Kappe (hier nicht gezeigt) verschlossen um Umgebungslicht abzuschirmen. Aus Sicht eines Benutzers wäre es das schon. Dieser bräuchte nur seinen Computer/Smartphone/Tablet per USB-Kabel mit dem Colorimeter verbinden und im Web-Interface auf "messen" drücken.
Um mal eine Idee zu bekommen wie das Colorimeter von innen aussieht hier ein zweites Bild: Da ist schon etwas mehr zu erkennen: Zum einen sieht man dass auf der linken Platine gar keine LED zu sehen ist. Das ist aber nur so weil ich noch keine Zeit hatte ein 3D-Modell zu erstellen, in Wirklichkeit ist da aber eine ;)
Viel wichtiger ist die grüne Platine welche sich über einer blauen Fläche (der Raspberry Pi Zero!) befindet. Dies ist die Hauptplatine auf der alles für das Colorimeter relevante passiert (dazu etwas später mehr). Was sofort ins Auge fällt ist die kleine weisse Box auf der Hauptplatine. Das ist ebenfalls eine VEML7700. Dieser dient als Referenzdetektor um Helligkeitsschwankungen der LED herausrechnen zu können. Ob der tatsächlich notwendig ist, ist im Moment noch offen. Das kann später mit den Leuten diskutiert werden die sich entscheiden zu helfen die Elektronik zu debuggen/optimieren.
Viel wichtiger ist hier jedoch folgendes: Wie man (leider etwas schlecht) sind die kleinen Platinen mittels Pinheader mit der Hauptplatine verbunden. Das ist eine kritische Stelle da sich THT (Durchsteckmontage) Komponenten nie so genau positionieren lassen. Deshalb wird es notwendig sein ein kleines Tool zu designen in welches die Pinheader samt der kleinen Platinen eingespannt werden um sie dann passgenau zu verlöten (Diese Tool wird nicht groß ein, vielleicht so 2cm*2cm). Ist das geschehen werden die kleinen Platinen in die Halteschienen im Gehäuse eingeführt und die Pinheader mit der Hauptplatine verlötet. Die Hauptplatine wird natürlich vorher mit dem Gehäuse verschraubt. Dieses ist selbstverständlich zweiteilig, die Hauptplatine ist also von unten erreichbar.
Nun die Seitenansicht: Jetzt ist u.A. auch der zweite Detektor zu sehen. Außerdem sieht man etwas anderes Wichtiges. Die Aufteilung der verschiedenen Bereiche wurde nicht durch einfache planare Flächen realisiert sondern weist eine bestimmte Form auf. Diese wurde so designt wie sie sind um das, im allerersten Post erwähnte Streulicht, zu minimieren. Ums kurz zu machen: Diese "innere Struktur" ist im wesentlichen festgelegt durch die physikalischen Grenzen. Daran gibts also wenig zu rütteln (Technische Zeichnungen mit genauen Maßen folgen bald...). Der Rest des Gehäuses kann allerdings (fast) beliebig gestaltet werden. Ich muss übrigens gestehen dass ich zum ersten mal ein Bauteil entwerfe welches lediglich gedruckt wird. Jegliche Hilfe und Erfahrungswerte sind also herzlichst willkommen!
Als nächstes ein paar Infos zur Elektronik und zur Platine. Den Schaltplan hab ich einfach mal selbstredend in den Anhang gepackt dazu sei noch zu sagen, dass die Schaltung so designt wurde, dass man nicht auf exakt die gelisteten Bauteile zurückgreifen muss. Aber dass kann ja später noch diskutiert werden.
Hier aber erstmal ein paar Bilder der Platine: So, das wars fürs Erste. Weitere Infos kommen bald....
[1] https://www.vishay.com/docs/84286/veml7700.pdf
- Hansen
- Dateianhänge
-
- schematic.pdf
- (109.67 KiB) 95-mal heruntergeladen
-
stillewassersindtief
- Posting Klettermax

- Beiträge: 161
- Registriert: Sonntag 22. Juni 2003, 20:47
Re: Messung der Bierfarbe: Open-Source Colorimeter
Hallo zusammen!
Sehr interessantes Projekt
. In dem Zusammenhang ist vielleicht dieser Artikel auf www.heise.de von Interesse:
https://www.heise.de/make/meldung/Smart ... 45435.html.
Allzeit Gut Sud,
Rene
Sehr interessantes Projekt
https://www.heise.de/make/meldung/Smart ... 45435.html.
Allzeit Gut Sud,
Rene
Re: Messung der Bierfarbe: Open-Source Colorimeter
Vielen Dank für die Info!stillewassersindtief hat geschrieben: Dienstag 26. März 2019, 18:43 Hallo zusammen!
Sehr interessantes Projekt. In dem Zusammenhang ist vielleicht dieser Artikel auf www.heise.de von Interesse:
https://www.heise.de/make/meldung/Smart ... 45435.html.
Allzeit Gut Sud,
Rene
Das sieht mir aus wie von hiasl verlinkte Photometer. Den verlikten Artikel zur Miestreuung der in dem Heise Artikel ist find ich sogar noch spannender.
Hab mich eine Weile mit Mie-Streuung beschäftigt. Das vernünftig zu messen ist nicht leicht. Gut also dass es durch den 3D-Druck möglich geworden ist, sonst recht aufwändige, Messungen stark zu reduzieren. Klar, die Genauigkeit eines "richtigen optischen Aufbaus" wird man so nicht erreichen, aber immerhin!
- Hansen
-
HubertBräu
- Posting Freak

- Beiträge: 1541
- Registriert: Montag 27. März 2017, 11:56
- Wohnort: Berlin
Re: Messung der Bierfarbe: Open-Source Colorimeter
Super .. vielen Dank für die Beschreibung.
Gruß
Hubert
Welche Abmaße hat das Gehäuse? Und kannst Du mir die 3D Daten zur Verfügung stellen? Da kann ich mir das mal anschauen.HanSen hat geschrieben: Dienstag 26. März 2019, 17:27 Der Rest des Gehäuses kann allerdings (fast) beliebig gestaltet werden. Ich muss übrigens gestehen dass ich zum ersten mal ein Bauteil entwerfe welches lediglich gedruckt wird. Jegliche Hilfe und Erfahrungswerte sind also herzlichst willkommen!
Gruß
Hubert
Re: Messung der Bierfarbe: Open-Source Colorimeter
Wahnsinn was für spannende und technisch anspruchsvolle Prijekte immer wieder aus diesem Forum entstehen.
- hiasl
- Posting Freak

- Beiträge: 2074
- Registriert: Samstag 9. Juni 2007, 12:03
- Wohnort: Kulmbach
- Kontaktdaten:
Re: Messung der Bierfarbe: Open-Source Colorimeter
Die neuste Variante des von mir verlinkten Photometers nutzt übrigens auch die RGB-LED. Muss ich mal überlegen, ob ich das noch umbaue.HanSen hat geschrieben: Montag 25. März 2019, 22:27 Wow, jemand hatte also schon eine ähnliche Idee nur halt mit einem Kanal anstatt dreien.
Gruß
Matthias
-----------------------------------------------------------------------------------------
Mehr vom Bier wissen, heißt: Mehr vom Bier haben!
Matthias
-----------------------------------------------------------------------------------------
Mehr vom Bier wissen, heißt: Mehr vom Bier haben!
- secuspec
- Posting Freak

- Beiträge: 870
- Registriert: Sonntag 9. Juli 2017, 06:31
- Wohnort: Königstein
- Kontaktdaten:
Re: Messung der Bierfarbe: Open-Source Colorimeter
Sehr cool! Wenn das wie erwartet funktioniert, wird das sicher einen ähnlichen Siegeszug antreten wie der Tonino im Kaffeebereich. Echt großes Kino!
Grüße,
Steffen
Grüße,
Steffen
Sudhaus von Crafthardware - 3 vessel HERMS 83l Töpfe mit Bodenablauf
HBST Rhein Main & Brausportgruppe e.V.
HBST Rhein Main & Brausportgruppe e.V.
Re: Messung der Bierfarbe: Open-Source Colorimeter
Wenn du nur die ungefähre Größe haben wills, dann schau dir am besten die Bider der Platinen an, die sind dort angegeben. Genaue Maße, Modelle, Technische Zeichnungen usw. werde ich versuchen schnellstmöglich auf GitHub hochzuladen. Dazu sind jedoch einige vorarbeiten notwendig. Leider kann ich mich nicht Full-Time darum kümmern. Zu Anfang wird es also zu kleineren Verzögerungen kommen aber sobald alles auf GitHub ist kanns richtig losgehen!HubertBräu hat geschrieben: Dienstag 26. März 2019, 21:22 Super .. vielen Dank für die Beschreibung.
Welche Abmaße hat das Gehäuse? Und kannst Du mir die 3D Daten zur Verfügung stellen? Da kann ich mir das mal anschauen.HanSen hat geschrieben: Dienstag 26. März 2019, 17:27 Der Rest des Gehäuses kann allerdings (fast) beliebig gestaltet werden. Ich muss übrigens gestehen dass ich zum ersten mal ein Bauteil entwerfe welches lediglich gedruckt wird. Jegliche Hilfe und Erfahrungswerte sind also herzlichst willkommen!
Gruß
Hubert
- Hansen
-
HubertBräu
- Posting Freak

- Beiträge: 1541
- Registriert: Montag 27. März 2017, 11:56
- Wohnort: Berlin
Re: Messung der Bierfarbe: Open-Source Colorimeter
Alles gut .. die Maße der Platinen habe ich gesehen. Damit kann man ja das Gehäuse grob abschätzen. Mach ganz in Ruhe .. ich schaue mir die Sachen an, wenn Du alles hochgeladen hast.
Gruß
Hubert
Gruß
Hubert
Re: Messung der Bierfarbe: Open-Source Colorimeter
Ui, das ist interessant!hiasl hat geschrieben: Mittwoch 27. März 2019, 08:41Die neuste Variante des von mir verlinkten Photometers nutzt übrigens auch die RGB-LED. Muss ich mal überlegen, ob ich das noch umbaue.HanSen hat geschrieben: Montag 25. März 2019, 22:27 Wow, jemand hatte also schon eine ähnliche Idee nur halt mit einem Kanal anstatt dreien.
Der verlinkte Aufbau hätte natürlich einige Vorteile: Z.B muss keine Platine geätzt und SMD gelötet werden. Ein Nachteil den ich bei diesem Aufbau sehe ist definitiv die Linearität: Die ist zwar besser als ich es erwartet hätte aber ich denke das Streulicht kann die erweiterte Farbmessung wie ich sie vorgeschlagen habe schon ruinieren. Das wegzugalibrieren ist äusserst schwierig, da diese abhängig vom Spektrum des Biers ist. Um das Bier farblich zu vermessen wird die Absorbanz benötigt. Messen kann man aber immer nur die Transmission, man hat also allein schon durch das Messverfahren selbst eine gewisse Verzerrung wenn man mich polychromtischem Licht (->LED: FWHM einige 10 nm) mißt. Deswegen ja meine Idee über ein Modellspektrum anhand des bekannten Emissionsspektrums das Detektorsignal zu errechnen und den Fehler zum Messignal zu minimieren. Wenn dann auch noch mehrfache Durchgänge (unbekannter Größe) dazukommen wirds Mathematisch echt schwierig! U.U. wird das (nichtlineare)-Gleichungssystem, welches beim Kalibrieren (Infos dazu folgen bald) gelöst werden muss, überbestimmt und man bekommt nur Phantasiewerte.
In deinem Fall hast du jedoch ebenfalls Zugriff auf ein Spektralphotometer, kannst also viel mehr informationen zum kalibrieren verwenden (du kannst so ja das gesamte Spektum messen.) aber die allermeisten Hobbybrauer haben das nicht.
Trotzdem würde ich mich natürlich interessieren wie dieses Gerät abschneidet.
Um das Streulicht zu minimieren könntest du z.B versuchen den relevanten Teil des Gehäuses schwarz einzufärben und zu schauen ob sich die linearität verbessert.
- Hansen
PS: Du hats ja offenbar auch Zugriff auf ein Spektralphotometer. Bist du zufälligerweise Chemiker oder kommst aus einem fachverwandten Bereich? Falls ja hätte ich eine kleine Frage. Es geht um geeignete Kalibrierlösungen, einen Kandidaten habe ich schon aber es wäre schön das noch ein wenig zu erweitern. Das könnte man aber besser über Email oder PM machen...
- flensdorfer
- Posting Freak

- Beiträge: 705
- Registriert: Freitag 5. Februar 2016, 09:26
- Wohnort: Flensburg
Re: Messung der Bierfarbe: Open-Source Colorimeter
Ich glaube auch, ich baue das Teil einfach nur mal aus Spaß nach...hiasl hat geschrieben: Mittwoch 27. März 2019, 08:41Die neuste Variante des von mir verlinkten Photometers nutzt übrigens auch die RGB-LED. Muss ich mal überlegen, ob ich das noch umbaue.HanSen hat geschrieben: Montag 25. März 2019, 22:27 Wow, jemand hatte also schon eine ähnliche Idee nur halt mit einem Kanal anstatt dreien.
Gruß, Arne
Anfänger in der 20l-Klasse
Anfänger in der 20l-Klasse
- glassart
- Posting Freak

- Beiträge: 1703
- Registriert: Mittwoch 1. Juli 2015, 11:50
- Wohnort: Gunskirchen OÖ
Re: Messung der Bierfarbe: Open-Source Colorimeter
hiasl,hiasl hat geschrieben: Mittwoch 27. März 2019, 08:41Die neuste Variante des von mir verlinkten Photometers nutzt übrigens auch die RGB-LED. Muss ich mal überlegen, ob ich das noch umbaue.HanSen hat geschrieben: Montag 25. März 2019, 22:27 Wow, jemand hatte also schon eine ähnliche Idee nur halt mit einem Kanal anstatt dreien.
ich finde momentan den Link zur neuesten Version mit RGB-Led nicht
> kannst du den bitte nochamls hier einstellen?
Ich würde mir auch mal diese Version als Test aufbauen da die Bauteile fast alle herumliegen sollten
STL sollte ja auch dabei sein
lg Herbert
- flensdorfer
- Posting Freak

- Beiträge: 705
- Registriert: Freitag 5. Februar 2016, 09:26
- Wohnort: Flensburg
Re: Messung der Bierfarbe: Open-Source Colorimeter
Gruß, Arne
Anfänger in der 20l-Klasse
Anfänger in der 20l-Klasse
Re: Messung der Bierfarbe: Open-Source Colorimeter
Ok, noch jemandflensdorfer hat geschrieben: Mittwoch 27. März 2019, 13:30Ich glaube auch, ich baue das Teil einfach nur mal aus Spaß nach...hiasl hat geschrieben: Mittwoch 27. März 2019, 08:41Die neuste Variante des von mir verlinkten Photometers nutzt übrigens auch die RGB-LED. Muss ich mal überlegen, ob ich das noch umbaue.HanSen hat geschrieben: Montag 25. März 2019, 22:27 Wow, jemand hatte also schon eine ähnliche Idee nur halt mit einem Kanal anstatt dreien.
Dann mal ein paar weitere Infos für alle die ein wenig rumspielen wollen:
Um aus den Messwerten die Augmented SRM Koeffizienten zu ermitteln benötigt man zum einen das Spektrum der LEDs.
Bei meinem Colorimeter ist vorgesehen sich auf eine geringe anzahl LEDs verschiedener Hersteller zu beschränken welche ich dann im Labor mit einem Faserspektrometer vermesse. Ihr müsst jedoch einen anderen Weg gehen:
Das typische Spektrum der einzelenen Emitter ist im Datenblatt gelistet. Meist nur als Grafik. Ihr müsst also irgendwie die Rohdaten bekommen (abzeichnen?). Dann müsst ihr die Rohdaten an ein Modellspektrum anfitten. Das hat die form:
I(x) = 1 / [ exp(a*(x-x0)) + exp(-b*(x-x0)) ]
Dieses beschreibt die spektrale Emission von LEDs hinreichend genau. Die Parameter sind a,b und x0, wobei x0 hier nicht (!) das Maximum ist.
Nun ist es leider so dass sich die LEDs von Exemplar zu Exemplar leider geringfügig unterscheiden. Das kann später wegkalibriert werden aber fürs rumspielen gehts auch ohne.
Ihr müsst also LEDs auswählen für welche das ECHTE Spektrum im Datenblatt angegeben ist, kein phantasiespektrum wie bei manchen "Herstellern" aus Fernost (aber auch aus Europa und den USA).
Habt Ihr das gehts weiter:
Ladet euch folgend Datei von A.J. deLange runter:
http://www.wetnewf.org/pdfs/Brewing_art ... rkbook.xls
Da sind die relevanten Teilspektren drin (Average,V0,V1,...)
Dieses sind Transmissionsspektren und auf 10% bei 430nm normiert. Um die Spektren für beliebige Gewichte zu bekommen müsst ihr diese in die Absorbanz umrechen, passend skalieren und in die Transmission rückrechnen. Diese Teilspektren werden dann addiert.
Dann werden wird dieses Teilspektrum jeweils mit dem einzelnen Emitterspektren, sowie dem spektralen Response (messen oder Datenblatt) des Detektors multipliziert, numerisch integriert, auf den "Blank"-Wert normiert und die einzelnen Gewichte mittels eines geeigneten Oprimierungs-Algorithmus minimiert i.e. die Gewichte werden solange variiert bis der mittlere quadratische Fehler zum gemessenen Signal für alle Emitter minimal ist!
That's It!
Ernsthafte Werte wird man so jedoch nicht erhalten (LED-Spektrum nur aus Datenblatt bekannt)
- Hansen
EDIT: Ich will euch nicht davon abhalten, aber ohne Gegenprüfen mit einem echten Spektrometer wird das nicht viel bringen. Hiasl und Ich haben Zugriff auf eins aber der Rest leider nicht. Habt noch ein wenig Geduld bis ich die LEDs vermessen habe, so spart ihr Zeit und Geld
Re: Messung der Bierfarbe: Open-Source Colorimeter
Das mach ich wahrscheinlich auch .. ich finde zwar 'Bierfarbe' ziemlich langweilig aber basteln macht spaß :)flensdorfer hat geschrieben: Mittwoch 27. März 2019, 13:30 Ich glaube auch, ich baue das Teil einfach nur mal aus Spaß nach...
Re: Messung der Bierfarbe: Open-Source Colorimeter
So,
also ich fange jetzt langsam an alles auf GitHub zu übertragen. Da sich die verschiedene CAD Versionen und Formate in den relavanten Maßen unterscheiden und teilweise inkompatibel zueinander sind habe ich mich für folgendes Vorgehen entschieden:
Zunächst werde ich eine technische Zeichnung mit allen kritischen Maßen hochladen. Ausserdem ein *.ipt und *.stl File. So sich jeder ein genaues Bild machen. Diese Dateien enthalten lediglich die Konstruktion des für die Messung relevanten Teils des Colorimeters.
Die Aufgabe der Leute, die sich bereits bei mir gemeldet haben (bis jetzt fast alles CAD-Leute
), wird es sein den Rest des Gehäuses zu konstruieren. Dabei wird es bestimmt einige Fragen und Diskussionsbedarf geben. Dies können die Beteiligten per GitHub untereinander tun. Alle Beteiligten benötigen also einen GitHub Account.
Die Beteiligten sollten sich also bei mir per PM oder Email melden und mir ihren Accountnamen nennen -- Ich kann euch dann zu dem Projekt "hinzufügen".
Was die Dateiformate angeht würde ich das gerne auf lediglich zwei beschränken: *.ipt/*.iam (Inventor) und FreeCAD, alternativ openSCAD (wäre mir sogar lieber ;) ). Dies halte ich aufgrund der Tatsache dass bis jetzt die Mehrheit Inventor files lesen und bearbeiten kann für sinnvoll (Fusion 360 und proEngineer unterstützen Inventor). Ausserdem besitze ich ebenfalls Inventor
. Was etwaige Versionskonflikte angeht: Da müssen wir uns nochmal kurzschliessen (Ich habe Inventor 2019, nennt mir bitte auch eure Versionsnummer, so können wir ausloten was ab besten ist). Das FreeCAD bzw. openSCAD Format soll zum Austausch mit dem "Rest der Welt" dienen. Das Hauptkonstruktionsformat wird aber definitiv Inventor sein!
Ich bitte euch diese Entscheidung zu repektieren, da bis jetzt die Einzigen die sich ebenfalls um das PCB-Layout kümmern wollen/können (glassart und ich) ebenfalls Inventor konstruieren und die Entwicklung der Platine einen erheblichen Einfluss auf die physikalischen Maße des Gehäuses hat.
Die fertigen Konstruktionen (Releases) sollen zusätzlich im *.stl Format angeboten werden, da dieses von nahezu allen 3D-Druck Anbietern als de-facto Standard angesehen wird.
Was das Konstruktionsformat für die Platinen angeht werde ich nochmal mit glassert diskutieren müssen was am sinnvollsten ist. Fest steht jedoch, dass ich definitiv zusätzlich auch KiCAD Files anbieten werde, da dieses eine durchaus brauchbare Open Source Software ist und somit auch von jedem benutzt werden kann.
Bei dieser Gelegenheit würde ich gerne nochmal darauf hinweisen dass sich gerne noch fähige Programmierer melden können!
Bis jetzt bin ich nämlich der einzige der diesen Part übernimmt. Ausserdem muss ich mich ja noch um die Messungen, die Kalibriermethode und die Dokumentation kümmern.
Also: Meldet euch bei mir!!
- Hansen
also ich fange jetzt langsam an alles auf GitHub zu übertragen. Da sich die verschiedene CAD Versionen und Formate in den relavanten Maßen unterscheiden und teilweise inkompatibel zueinander sind habe ich mich für folgendes Vorgehen entschieden:
Zunächst werde ich eine technische Zeichnung mit allen kritischen Maßen hochladen. Ausserdem ein *.ipt und *.stl File. So sich jeder ein genaues Bild machen. Diese Dateien enthalten lediglich die Konstruktion des für die Messung relevanten Teils des Colorimeters.
Die Aufgabe der Leute, die sich bereits bei mir gemeldet haben (bis jetzt fast alles CAD-Leute
Die Beteiligten sollten sich also bei mir per PM oder Email melden und mir ihren Accountnamen nennen -- Ich kann euch dann zu dem Projekt "hinzufügen".
Was die Dateiformate angeht würde ich das gerne auf lediglich zwei beschränken: *.ipt/*.iam (Inventor) und FreeCAD, alternativ openSCAD (wäre mir sogar lieber ;) ). Dies halte ich aufgrund der Tatsache dass bis jetzt die Mehrheit Inventor files lesen und bearbeiten kann für sinnvoll (Fusion 360 und proEngineer unterstützen Inventor). Ausserdem besitze ich ebenfalls Inventor
Ich bitte euch diese Entscheidung zu repektieren, da bis jetzt die Einzigen die sich ebenfalls um das PCB-Layout kümmern wollen/können (glassart und ich) ebenfalls Inventor konstruieren und die Entwicklung der Platine einen erheblichen Einfluss auf die physikalischen Maße des Gehäuses hat.
Die fertigen Konstruktionen (Releases) sollen zusätzlich im *.stl Format angeboten werden, da dieses von nahezu allen 3D-Druck Anbietern als de-facto Standard angesehen wird.
Was das Konstruktionsformat für die Platinen angeht werde ich nochmal mit glassert diskutieren müssen was am sinnvollsten ist. Fest steht jedoch, dass ich definitiv zusätzlich auch KiCAD Files anbieten werde, da dieses eine durchaus brauchbare Open Source Software ist und somit auch von jedem benutzt werden kann.
Bei dieser Gelegenheit würde ich gerne nochmal darauf hinweisen dass sich gerne noch fähige Programmierer melden können!
Bis jetzt bin ich nämlich der einzige der diesen Part übernimmt. Ausserdem muss ich mich ja noch um die Messungen, die Kalibriermethode und die Dokumentation kümmern.
Also: Meldet euch bei mir!!
- Hansen
Re: Messung der Bierfarbe: Open-Source Colorimeter
So,
also die Files sind auf GitHub. Das Repository ist noch nicht öffentlich und ich muss euch hinzufügen damit ihr darauf zugreifen könnt.
Also benötige noch eure GitHub Accountnamen. Sobald ich alles gecheckt und eingestellt habe wird dann auch das Repository öffentlich.
Ansonsten könnt ihr mich auch über github kontaktieren:
https://github.com/hcahlswede
- Hansen
also die Files sind auf GitHub. Das Repository ist noch nicht öffentlich und ich muss euch hinzufügen damit ihr darauf zugreifen könnt.
Also benötige noch eure GitHub Accountnamen. Sobald ich alles gecheckt und eingestellt habe wird dann auch das Repository öffentlich.
Ansonsten könnt ihr mich auch über github kontaktieren:
https://github.com/hcahlswede
- Hansen
Re: Messung der Bierfarbe: Open-Source Colorimeter
Hallo Alle zusammen!
Ich habe beschlossen das Beer-Eye Projekt innerhalb von GitHub zu verlagern:
Dieses ist jetzt als "Organization" unter https://github.com/beer-eye zu erreichen.
Die alten Repositories wurden gesplittet, auf die neue "Organization" übertragen und anschliessend gelöscht.
Das Projekt wird folglich ausschliesslich über die o.g. URL erreichbar sein. Ich habe dies entschieden um das Projekt besser verwalten zu können. So unterstützen "Organizations" u.a. auch die Bildung von Entwicklungsteams, Diskussionen uvm...
Die Mitglieder des alten Projekts haben selbstverständlich eine "Einladung" zum neuen Projekt bekommen. Ihr müsst diese nur per GitHub bestätigen und seid wieder dabei
.
Der nächste Schritt wird die Klärung der Lizenzfragen sein schliesslich soll ja der Beitrag jedes Mitglieds gewürdigt werden (Namensnennung: Ja/Nein, Komerzielle Nutzung erlaubt: Ja/Nein, ...). Definitiv wird es aber in Open Source Projekt sein und soll es auch in Zukunft bleiben.
Um dies zu klären werde ich möglichst schnell eine Diskussion in GitHub eröffnen wo all dies erörtert werden kann. Es wäre schön wenn wir diese Frage vor Ende des Wochenendes klären könnten
(Clickt einfach auf Teams -> CAD-Team -> Discussions)
- Hansen
Ich habe beschlossen das Beer-Eye Projekt innerhalb von GitHub zu verlagern:
Dieses ist jetzt als "Organization" unter https://github.com/beer-eye zu erreichen.
Die alten Repositories wurden gesplittet, auf die neue "Organization" übertragen und anschliessend gelöscht.
Das Projekt wird folglich ausschliesslich über die o.g. URL erreichbar sein. Ich habe dies entschieden um das Projekt besser verwalten zu können. So unterstützen "Organizations" u.a. auch die Bildung von Entwicklungsteams, Diskussionen uvm...
Die Mitglieder des alten Projekts haben selbstverständlich eine "Einladung" zum neuen Projekt bekommen. Ihr müsst diese nur per GitHub bestätigen und seid wieder dabei
Der nächste Schritt wird die Klärung der Lizenzfragen sein schliesslich soll ja der Beitrag jedes Mitglieds gewürdigt werden (Namensnennung: Ja/Nein, Komerzielle Nutzung erlaubt: Ja/Nein, ...). Definitiv wird es aber in Open Source Projekt sein und soll es auch in Zukunft bleiben.
Um dies zu klären werde ich möglichst schnell eine Diskussion in GitHub eröffnen wo all dies erörtert werden kann. Es wäre schön wenn wir diese Frage vor Ende des Wochenendes klären könnten
- Hansen
-
HubertBräu
- Posting Freak

- Beiträge: 1541
- Registriert: Montag 27. März 2017, 11:56
- Wohnort: Berlin
Re: Messung der Bierfarbe: Open-Source Colorimeter
Habe mich mal bei GitHub angemeldet .. auch da ist mein Nick HubertBraeu.
Re: Messung der Bierfarbe: Open-Source Colorimeter
Wollen wir denn weitestgehend auf dem alten Design aufbauen mit Raspberry Pi Zero oder ist da auch was mit einem ESP möglich?
Re: Messung der Bierfarbe: Open-Source Colorimeter
Added!HubertBräu hat geschrieben: Sonntag 31. März 2019, 14:37 Habe mich mal bei GitHub angemeldet .. auch da ist mein Nick HubertBraeu.
Re: Messung der Bierfarbe: Open-Source Colorimeter
Ich deke dass es am Sinnvollsten ist zunächst beim RasPi Zero zu bleiben. Zwar würde man mit nem ESP ein paar Euros sparen aber der hat einige Nachteile: Die Floatingpoint-Performance (double precision) ist im einen Faktor 2000 (!) schlechter als die des RasPi Zeros. Sebst der RasPi wird an dem Optimierungs-Schema (siehe einige Posts weider oben) ein klein wenig zu knabbern haben. Man müsste also von Anfang and den Code drastisch optimieren (Early optimization is the root of all evil!) oder den rechenintensiven Teil über HTML5&JS auf den Client auslagern...igami hat geschrieben: Sonntag 31. März 2019, 15:22 Wollen wir denn weitestgehend auf dem alten Design aufbauen mit Raspberry Pi Zero oder ist da auch was mit einem ESP möglich?
Für den Entwicklungsprozess ist das allerdings hinderlich.
Wenn am Ende alles so läuft wie geplant und die Algorithmen ausreichen getestet wurden könnte man dann aber schon dazu übergehen alles auf z.B. den ESP32 zu portieren...
- Hansen
Re: Messung der Bierfarbe: Open-Source Colorimeter
Hallo!
Hier mal ein kleines Update:
Das Referenzdesign ist nun fertig d.h. es sollte nun möglich sein einen funktionierenden Prototypen zu bauen
. Zwar gibt es bis jetzt noch kein schickes Gehäuse aber fürs Testen/Entwickeln sollte es reichen. Zur Zeit ist für den 3D-Druck noch SLS vorgesehen aber FDM wird bald hoffentlich auch möglich sein.
In den nächsten Tagen und Wochen werde ich mich also an die Software setzen und die Hardware ausgiebig testen!
Updates werde ich immer mal wieder hier posten...
Die neuen CAD-Files sind übrigens hier
https://github.com/beer-eye/cad/tree/master/reference
und die Schaltpläne und das Layout sind dort:
https://github.com/beer-eye/electronics ... ster/kicad
Die STL-Files könnt ihr übrigens direkt auf GitHUB betrachten. Einfach auf die jeweilige *.STL Datei klicken!
Falls jemand das schonmal selber aufbauen will dann schreibt mich am Besten vorher an. Beim Aufbau gibt es ein paar Dinge zu beachten und die Dokumentation ist ja noch nicht fertig...
- Hansen
Hier mal ein kleines Update:
Das Referenzdesign ist nun fertig d.h. es sollte nun möglich sein einen funktionierenden Prototypen zu bauen
In den nächsten Tagen und Wochen werde ich mich also an die Software setzen und die Hardware ausgiebig testen!
Updates werde ich immer mal wieder hier posten...
Die neuen CAD-Files sind übrigens hier
https://github.com/beer-eye/cad/tree/master/reference
und die Schaltpläne und das Layout sind dort:
https://github.com/beer-eye/electronics ... ster/kicad
Die STL-Files könnt ihr übrigens direkt auf GitHUB betrachten. Einfach auf die jeweilige *.STL Datei klicken!
Falls jemand das schonmal selber aufbauen will dann schreibt mich am Besten vorher an. Beim Aufbau gibt es ein paar Dinge zu beachten und die Dokumentation ist ja noch nicht fertig...
- Hansen

