BREWTOWER 140
Re: BREWTOWER 140
Alles zusammen. Also beinhalten beispielsweise 112 Liter Hauptguss schon die 40 Liter unterm Läuterblech.
Grüße
Norman
Grüße
Norman
„Nichts ist schwieriger und nichts erfordert mehr Charakter, als sich im offenen Gegensatz zu seiner Zeit zu befinden und laut zu sagen: Nein!“ Kurt Tucholsky
-
benbob2104
- Posting Junior

- Beiträge: 17
- Registriert: Dienstag 21. Juli 2015, 22:37
Re: BREWTOWER 140
Vielen Dank!
Nur das ich das richtig verstehe…
Wenn ich bei 30kg Malz ein Wasser- Malzverhältnis von 1:4 haben möchte, nehme 120l HG inklusive der 40l unterm Blech, richtig?
Nur das ich das richtig verstehe…
Wenn ich bei 30kg Malz ein Wasser- Malzverhältnis von 1:4 haben möchte, nehme 120l HG inklusive der 40l unterm Blech, richtig?
Re: BREWTOWER 140
Ja.
Edit: Eigentlich hättest du deine Frage nach "HG" beenden können.
Edit: Eigentlich hättest du deine Frage nach "HG" beenden können.
„Nichts ist schwieriger und nichts erfordert mehr Charakter, als sich im offenen Gegensatz zu seiner Zeit zu befinden und laut zu sagen: Nein!“ Kurt Tucholsky
-
benbob2104
- Posting Junior

- Beiträge: 17
- Registriert: Dienstag 21. Juli 2015, 22:37
Re: BREWTOWER 140
Super, danke dir!
- Felix83
- Posting Freak

- Beiträge: 1052
- Registriert: Samstag 17. Dezember 2016, 17:27
- Wohnort: Karlsruhe
Re: BREWTOWER 140
Ich hab die Erfahrung gemacht, dass der Treber bei den Nachgüssen gerne zusammenbricht, sobald der "Wasserstand" unter das Läuterblech fällt. Daher mach ich +10 l Nachguss, der praktisch nicht verwendet wird, aber dadurch bleibt der Nachguss maischefrei ohne Stückchen.
When you don't know what you are doing, anything is possible. - Tony Magee
Re: BREWTOWER 140
Moin Felix.
Das habe ich bei mir noch nicht beobachtet. Aber ich verstehe deine Aussage auch nicht so wirklich.
Wenn der Wasser- oder Würzestand unter das Läuterblech fällt ist es doch egal, wenn darüber der
Treber zusammenfällt; oder kommt da irgendwas durchs Läuterblech?
Grüße
Norman
Das habe ich bei mir noch nicht beobachtet. Aber ich verstehe deine Aussage auch nicht so wirklich.
Wenn der Wasser- oder Würzestand unter das Läuterblech fällt ist es doch egal, wenn darüber der
Treber zusammenfällt; oder kommt da irgendwas durchs Läuterblech?
Grüße
Norman
„Nichts ist schwieriger und nichts erfordert mehr Charakter, als sich im offenen Gegensatz zu seiner Zeit zu befinden und laut zu sagen: Nein!“ Kurt Tucholsky
-
benbob2104
- Posting Junior

- Beiträge: 17
- Registriert: Dienstag 21. Juli 2015, 22:37
Re: BREWTOWER 140
Wir haben genau die gleiche Erfahrung gemacht wie Felix. Beim 1 Sud ist genau das passiert. Danach bei 12 Suden 10-15l mehr Läuterwasser und es läuft super. Nie wieder ein Problem beim Läutern gehabt.
- heinrich2012
- Posting Senior

- Beiträge: 400
- Registriert: Mittwoch 11. September 2013, 11:46
Re: BREWTOWER 140
Ja das ist so beim Läutern durch den Klarablauf und wurde schon besprochen.
Ab einem Zeitpunkt x fällt der Treberkuchen zusammen und die Würze wird trüb.
Hab mir daher nen Schauglas geholt, um den Punkt gut abzupassen.
Zusätzlicher Nachguss scheint den Treber zu stabilisieren und man bekommt mehr
klare Würze raus.
Ab einem Zeitpunkt x fällt der Treberkuchen zusammen und die Würze wird trüb.
Hab mir daher nen Schauglas geholt, um den Punkt gut abzupassen.
Zusätzlicher Nachguss scheint den Treber zu stabilisieren und man bekommt mehr
klare Würze raus.
Re: BREWTOWER 140
Nabend.
Gestern war außerplanmäßiger Brautag. Ich habe wie immer gute 70 Liter Läuterwasser durchlaufen lassen,
habe bis zur ersten Luftblase im Schlauch geläutert und habe Klarlauf bis zum letzten Tropfen gehabt.
Liegt es vielleicht an der Schrotung? Nehmt ihr vor dem Läutern das Rührwerk heraus?
Es kann aber auch an der Läutergeschwindigkeit liegen.
Gruß
Norman
Gestern war außerplanmäßiger Brautag. Ich habe wie immer gute 70 Liter Läuterwasser durchlaufen lassen,
habe bis zur ersten Luftblase im Schlauch geläutert und habe Klarlauf bis zum letzten Tropfen gehabt.
Liegt es vielleicht an der Schrotung? Nehmt ihr vor dem Läutern das Rührwerk heraus?
Es kann aber auch an der Läutergeschwindigkeit liegen.
Gruß
Norman
„Nichts ist schwieriger und nichts erfordert mehr Charakter, als sich im offenen Gegensatz zu seiner Zeit zu befinden und laut zu sagen: Nein!“ Kurt Tucholsky
-
schattenbräu
- Posting Junior

- Beiträge: 92
- Registriert: Dienstag 31. Januar 2017, 17:45
Re: BREWTOWER 140
Hallo liebe Brewtower-Kollegen,
wieviel Liter Bier kommt bei euch bei einem normalen Sud schlussendlich zur Abfüllung? Ich habe das System beim letzten Brautag so voll gefüllt, dass es beim Kochen übergelaufen ist. Außerdem habe ich noch ca. 20 Liter extra gekocht und dann ins Gärfass gegeben - Endresultat waren trotzdem nur 141l fertiges Bier
liebe Grüße aus den tiefverschneiten Alpen
Ulf
wieviel Liter Bier kommt bei euch bei einem normalen Sud schlussendlich zur Abfüllung? Ich habe das System beim letzten Brautag so voll gefüllt, dass es beim Kochen übergelaufen ist. Außerdem habe ich noch ca. 20 Liter extra gekocht und dann ins Gärfass gegeben - Endresultat waren trotzdem nur 141l fertiges Bier
liebe Grüße aus den tiefverschneiten Alpen
Ulf
Ranti Putanti s'Leben is hanti!
Re: BREWTOWER 140
Moin Ulf!
Ich fahre nur Doppel- oder Dreifachsude, da spart man sich schon einmal die Liter, die zwischen Klar- und Totalauslauf hängen.
Mit einem Doppelsud mache ich etwa 270 Liter, ohne irgendwelche Tricks. Den Kochkessel befülle ich bis ca. 5 bis 10mm
an der Füllstandsanzeig noch leer sind. Um Überkochen zu vermeiden schalte ich ein Phase zu Beginn des Hopfenkochens
aus.
Gruß
Norman
Ich fahre nur Doppel- oder Dreifachsude, da spart man sich schon einmal die Liter, die zwischen Klar- und Totalauslauf hängen.
Mit einem Doppelsud mache ich etwa 270 Liter, ohne irgendwelche Tricks. Den Kochkessel befülle ich bis ca. 5 bis 10mm
an der Füllstandsanzeig noch leer sind. Um Überkochen zu vermeiden schalte ich ein Phase zu Beginn des Hopfenkochens
aus.
Gruß
Norman
„Nichts ist schwieriger und nichts erfordert mehr Charakter, als sich im offenen Gegensatz zu seiner Zeit zu befinden und laut zu sagen: Nein!“ Kurt Tucholsky
- Felix83
- Posting Freak

- Beiträge: 1052
- Registriert: Samstag 17. Dezember 2016, 17:27
- Wohnort: Karlsruhe
Re: BREWTOWER 140
Ca. 125 l fertige Würze krieg ich in den Gärtank, mache aber auch massive Hopfengaben am Ende. Da bleibt dann einiges zurück.
Aber wie schafft man Doppel- und Dreifachsude? Ich brauch für einen Brautag mit allem 10 Stunden und das ist schon ordentlich optimiert, fast ohne Downtimes. Wüsste nicht wie ich da noch einen zweiten oder gar dritten Sud dranhängen könnte.
Aber wie schafft man Doppel- und Dreifachsude? Ich brauch für einen Brautag mit allem 10 Stunden und das ist schon ordentlich optimiert, fast ohne Downtimes. Wüsste nicht wie ich da noch einen zweiten oder gar dritten Sud dranhängen könnte.
When you don't know what you are doing, anything is possible. - Tony Magee
Re: BREWTOWER 140
Guten Morgen to all BT140ers!
Heute brauen + morgen brauen + übermorgen brauen = 3fach-Sud!
edith @felix: Als Freund der WP-Hopfung sage ich Dir, dass ich auch am Ende massiv hopfe;
so mit 2 bis 3g/l.
Heute brauen + morgen brauen + übermorgen brauen = 3fach-Sud!
edith @felix: Als Freund der WP-Hopfung sage ich Dir, dass ich auch am Ende massiv hopfe;
so mit 2 bis 3g/l.
„Nichts ist schwieriger und nichts erfordert mehr Charakter, als sich im offenen Gegensatz zu seiner Zeit zu befinden und laut zu sagen: Nein!“ Kurt Tucholsky
Re: BREWTOWER 140
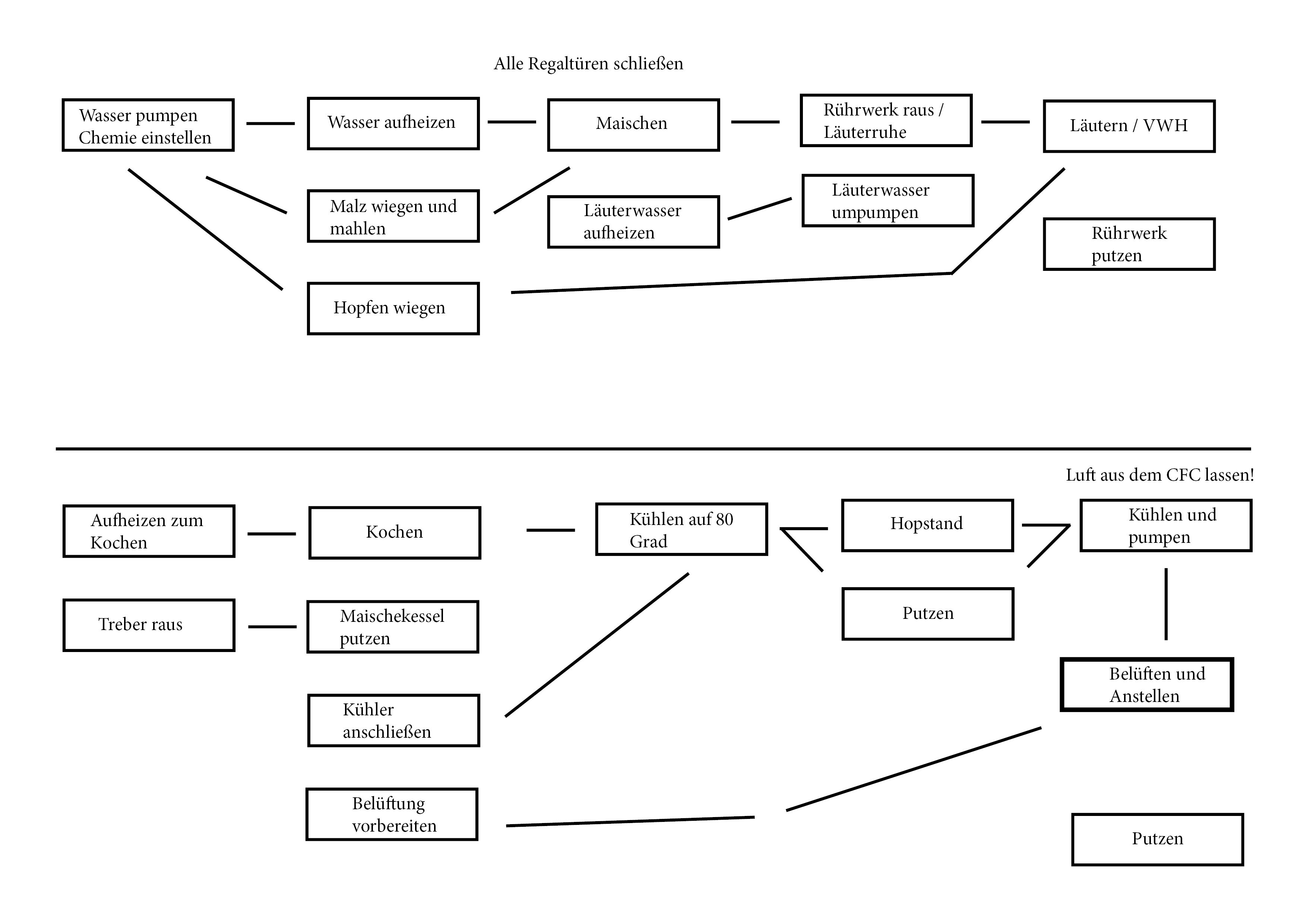
Jetzt schaue ich mir erst mal dein Schema an, sorry...
Nimm das nicht persönlich, was ich jetzt schreibe:
Grau ist alle Theorie! Lass doch diesen Organigramdreck.
Wenn ich schon als Headliner lese:"Alle Regaltüren schließen"...
Was soll das?!?!
Irgendwo kam mal hier zum Thema vor ca. 12 Monaten der Spruch:
"Beherrscht Du das System oder das System dich!?" (§11? es war Olibaer
)
Zu großer Optimierungsdrang schadet der Optimierung.
Was sind "Downtimes"?
Ich weiß, daß der BT eine Höllenkiste sein kann und dass man
viel an Erfahrungswert braucht, um die Kiste zu beherrschen.
Ist aber nicht unmöglich.
Nimm das nicht persönlich, was ich jetzt schreibe:
Grau ist alle Theorie! Lass doch diesen Organigramdreck.
Wenn ich schon als Headliner lese:"Alle Regaltüren schließen"...
Was soll das?!?!
Irgendwo kam mal hier zum Thema vor ca. 12 Monaten der Spruch:
"Beherrscht Du das System oder das System dich!?" (§11? es war Olibaer
Zu großer Optimierungsdrang schadet der Optimierung.
Was sind "Downtimes"?
Ich weiß, daß der BT eine Höllenkiste sein kann und dass man
viel an Erfahrungswert braucht, um die Kiste zu beherrschen.
Ist aber nicht unmöglich.
Zuletzt geändert von Duke am Freitag 15. Februar 2019, 02:20, insgesamt 1-mal geändert.
„Nichts ist schwieriger und nichts erfordert mehr Charakter, als sich im offenen Gegensatz zu seiner Zeit zu befinden und laut zu sagen: Nein!“ Kurt Tucholsky
Re: BREWTOWER 140
Noch ne kurze Anmerkung:
Die 270 Liter kommen zusammen, nachdem ich
1. Hefe abgeschossen habe (ca. 3 bis 4 Liter nach ein bis zwei Tagen nach Gärbeginn ) und
2. vor der Fassabfüllung aus dem ZKG noch ein bis zwei Liter abgeschossen habe bis ich
Klarlauf für die Fassabfüllung habe.
Die 270 Liter kommen zusammen, nachdem ich
1. Hefe abgeschossen habe (ca. 3 bis 4 Liter nach ein bis zwei Tagen nach Gärbeginn ) und
2. vor der Fassabfüllung aus dem ZKG noch ein bis zwei Liter abgeschossen habe bis ich
Klarlauf für die Fassabfüllung habe.
„Nichts ist schwieriger und nichts erfordert mehr Charakter, als sich im offenen Gegensatz zu seiner Zeit zu befinden und laut zu sagen: Nein!“ Kurt Tucholsky
-
benbob2104
- Posting Junior

- Beiträge: 17
- Registriert: Dienstag 21. Juli 2015, 22:37
Re: BREWTOWER 140
Wir haben Samstag Pils gemacht. Haben jetzt wirklich mal deutlich mehr Hauptguss genommen. 133l HG und 33kg Malz. NG-menge war so ca. 65l. Vorderwürze hatte 13,6 Plato mit 155l bei Kochbeginn. Glattwasser hatte noch über 5 Grad Plato. Am Ende kamen wir auf 144l bei 20Grad mit ca. 13,4 Grad Plato. Macht eine SHA von über 60%. Das hatten wir noch nie. Übrigens lassen wir das Rührwerk beim Läutern drin. Insgesamt Läutern wir so um die 2 Stunden.
- Felix83
- Posting Freak

- Beiträge: 1052
- Registriert: Samstag 17. Dezember 2016, 17:27
- Wohnort: Karlsruhe
Re: BREWTOWER 140
Sorry, nimm das nicht persönlich, aber du hast keinen Plan von meinem System. Meine Küche ist sehr klein. Wenn ich die Regaltüren nicht alle schließe, ist alles voller Malzstaub und ich kann erstmal auswischen. Und das vergess ich eben gerne, daher gehe ich das genau durch. Der Organigrammdreck bzw. Chdecklisten sorgen übrigens dafür, dass so wenig Flugzeuge abstürzen, weil jemand übermüdet einfach was übersieht.Duke hat geschrieben: Freitag 15. Februar 2019, 01:42 Jetzt schaue ich mir erst mal dein Schema an, sorry...
Nimm das nicht persönlich, was ich jetzt schreibe:
Grau ist alle Theorie! Lass doch diesen Organigramdreck.
Wenn ich schon als Headliner lese:"Alle Regaltüren schließen"...
Was soll das?!?!
Irgendwo kam mal hier zum Thema vor ca. 12 Monaten der Spruch:
"Beherrscht Du das System oder das System dich!?" (§11? es war Olibaer)
Zu großer Optimierungsdrang schadet der Optimierung.![]()
Was sind "Downtimes"?
Ich weiß, daß der BT eine Höllenkiste sein kann und dass man
viel an Erfahrungswert braucht, um die Kiste zu beherrschen.
Ist aber nicht unmöglich.
Danke sonst für die Aufklärung.
When you don't know what you are doing, anything is possible. - Tony Magee
Re: BREWTOWER 140
Wow, wieso dauert das Läutern den so lange? Ist das systembedingt?benbob2104 hat geschrieben: Freitag 15. Februar 2019, 09:45 Insgesamt Läutern wir so um die 2 Stunden.
-
benbob2104
- Posting Junior

- Beiträge: 17
- Registriert: Dienstag 21. Juli 2015, 22:37
Re: BREWTOWER 140
Nein, überhaupt nicht. Wir sagen uns halt wirklich min. 90 Minuten bis max 120 min. Dabei kann man dann so schön...hopfenbär hat geschrieben: Freitag 15. Februar 2019, 15:17Wow, wieso dauert das Läutern den so lange? Ist das systembedingt?benbob2104 hat geschrieben: Freitag 15. Februar 2019, 09:45 Insgesamt Läutern wir so um die 2 Stunden.
Re: BREWTOWER 140
Easy low budget dry hopping... Hoffe ich zumindest!
Ich habe auf dem Domdeckel des Dani-ZKGs das Sicherheitsventil entfernt und dafür ein
Scheibenventil mit Konus und Abschlussdeckel installiert. Nach der Gärung habe ich den
Deckel entfernt, Stopfhopfen in den Konus gelegt, den Deckel wieder am Konus befestigt
und anschießend das Ventil geöffnet. Durch den Druckausgleich rutschen die Pellets
tatsächlich komplett aus dem Konus. Mal schaun, wie das Absetzverhalten nach dem
Coldcrash ist und hinterher der Geschmack.
Grüße
Norman
Ich habe auf dem Domdeckel des Dani-ZKGs das Sicherheitsventil entfernt und dafür ein
Scheibenventil mit Konus und Abschlussdeckel installiert. Nach der Gärung habe ich den
Deckel entfernt, Stopfhopfen in den Konus gelegt, den Deckel wieder am Konus befestigt
und anschießend das Ventil geöffnet. Durch den Druckausgleich rutschen die Pellets
tatsächlich komplett aus dem Konus. Mal schaun, wie das Absetzverhalten nach dem
Coldcrash ist und hinterher der Geschmack.
Grüße
Norman
„Nichts ist schwieriger und nichts erfordert mehr Charakter, als sich im offenen Gegensatz zu seiner Zeit zu befinden und laut zu sagen: Nein!“ Kurt Tucholsky
Re: BREWTOWER 140
Hallo zusammen! Ich bin auch der Meinung, dass der BT140 einiges an Erfahrung erfordert. Da helfen keine Diagramme und Listen. Wir überfüllen ihn gnadenlos und haben am Schluss mit Verdünnen immer so 145 bis 150l im ZKG. Ich rechne immer mit 55 % Sudhausausbeute - am Schluss passt das mit Verdünnen immer sehr gut. Der letzte Durchgang gestern war bei vorgeheizten Kesseln nach 5.5 Stunden im Tank - samt kompletter Reinigung. SG Florian
Gruß Florian
Re: BREWTOWER 140
Nabend.
Nachtrag zu meinem "Easy low budget dry hopping".
Ich bin überwältigt. Nachdem ich ca. 5 Liter durch den Klarlauf abgeschossen habe, lief das Jungbier
blank bis zum letzten Liter in die Fässer. Hab leider keine Fotos davon.
Das Bier - ein klassisches rheinisches Alt - hatte ich mit gut 3g/l Barbe Rouge gestopft und es hat
genaue das bewirkt, was ich mir erhofft habe: Satte Aromen von roten Beeren angeführt von
feinen Erdbeeraromen.
Obwohl ich einen Fehler "eingebaut" habe, ist das Jungbier sehr vielversprechend.
Vor Abschluss des Coldcrash vergaß ich, das Bier zu spunden, sodass ich den korrekten
Spundungsdruck erst zwei Tage vor Abfüllung vorgenommen habe. Ich hatte Bedenken, dass durch
die Entkarbonisierung des Bieres die Hopfenpartikel wieder aufgeschwemmt werden. Ist aber
glücklicherweise nicht passiert. Wie gesagt: Es lief ohne Hopfenreste blank in die KEGs.
Grüße
Norman
Nachtrag zu meinem "Easy low budget dry hopping".
Ich bin überwältigt. Nachdem ich ca. 5 Liter durch den Klarlauf abgeschossen habe, lief das Jungbier
blank bis zum letzten Liter in die Fässer. Hab leider keine Fotos davon.
Das Bier - ein klassisches rheinisches Alt - hatte ich mit gut 3g/l Barbe Rouge gestopft und es hat
genaue das bewirkt, was ich mir erhofft habe: Satte Aromen von roten Beeren angeführt von
feinen Erdbeeraromen.
Obwohl ich einen Fehler "eingebaut" habe, ist das Jungbier sehr vielversprechend.
Vor Abschluss des Coldcrash vergaß ich, das Bier zu spunden, sodass ich den korrekten
Spundungsdruck erst zwei Tage vor Abfüllung vorgenommen habe. Ich hatte Bedenken, dass durch
die Entkarbonisierung des Bieres die Hopfenpartikel wieder aufgeschwemmt werden. Ist aber
glücklicherweise nicht passiert. Wie gesagt: Es lief ohne Hopfenreste blank in die KEGs.
Grüße
Norman
„Nichts ist schwieriger und nichts erfordert mehr Charakter, als sich im offenen Gegensatz zu seiner Zeit zu befinden und laut zu sagen: Nein!“ Kurt Tucholsky
- Felix83
- Posting Freak

- Beiträge: 1052
- Registriert: Samstag 17. Dezember 2016, 17:27
- Wohnort: Karlsruhe
Re: BREWTOWER 140
Das System mit dem Trichter ist an sich gut. Sowas will ich auch bauen, damit ich stopfen, spunden und Hefe ernten kann.
Also unter Druck stopfen nach dem Spunden und Hefeernten.
Aber dein Trichter ist halt voller Luft und die wird in den Gärtank gezogen, oder?
Also unter Druck stopfen nach dem Spunden und Hefeernten.
Aber dein Trichter ist halt voller Luft und die wird in den Gärtank gezogen, oder?
When you don't know what you are doing, anything is possible. - Tony Magee
Re: BREWTOWER 140
Ja, aber die wird beim Spunden rausgedrückt oder bleibt zumindest über dem CO2.
Außerdem ist da nicht mal ein dm³ drin.
Gestopft wird ja nach der Gärung und während des Coldcrash spunde ich, sobald die
Temperatur erreicht ist. Direkt nach der Gärung spunden hat mir schon unter-
karbonisierte Biere beschert, vor allem, wenn die Gärtanks nicht voll waren. Bei
einem Einfachsud im 200er ZKG hilft eine Spundungstabelle m.M. recht wenig, da es
vorne und hinten nicht passt. Warum, weiß ich auch nicht. Und ich hab lieber 0,2g
Kohlensäure mehr im Bier als zuwenig.
Das Bier ist jetzt erst mal drei Wochen in der Reifung und dann wird genascht.
Aber ich bin mir sicher, dass der Lufteintrag das Bier nicht "berührt".
Außerdem ist da nicht mal ein dm³ drin.
Gestopft wird ja nach der Gärung und während des Coldcrash spunde ich, sobald die
Temperatur erreicht ist. Direkt nach der Gärung spunden hat mir schon unter-
karbonisierte Biere beschert, vor allem, wenn die Gärtanks nicht voll waren. Bei
einem Einfachsud im 200er ZKG hilft eine Spundungstabelle m.M. recht wenig, da es
vorne und hinten nicht passt. Warum, weiß ich auch nicht. Und ich hab lieber 0,2g
Kohlensäure mehr im Bier als zuwenig.
Das Bier ist jetzt erst mal drei Wochen in der Reifung und dann wird genascht.
Aber ich bin mir sicher, dass der Lufteintrag das Bier nicht "berührt".
„Nichts ist schwieriger und nichts erfordert mehr Charakter, als sich im offenen Gegensatz zu seiner Zeit zu befinden und laut zu sagen: Nein!“ Kurt Tucholsky
- Felix83
- Posting Freak

- Beiträge: 1052
- Registriert: Samstag 17. Dezember 2016, 17:27
- Wohnort: Karlsruhe
Re: BREWTOWER 140
Verstehe ich nicht ganz. Nach der Gärung während des CCs spunden?
Nach der Gärung ist doch fertig mit Druckaufbau und bei CC Temps gärt doch auch nix mehr. Ich glaub, ich verstehe das falsch, was Du geschrieben hast.
Momentan lass ich gären bis 5°P (bei einem Bier das bei 3°P ausgegoren ist), stopfe und beginne zu spunden. Das fuktioniert gut, aber hat zwei Nachteile. Ich kann eher schlecht Hefe ernten, weil ich sie ja noch "mitten" in der Gärung ohne CC ernten müsste und das Stopfen während Hefe in der Schwebe ist zieht halt auch noch Aromen raus (bindet sich an die Hefe)
Nach der Gärung ist doch fertig mit Druckaufbau und bei CC Temps gärt doch auch nix mehr. Ich glaub, ich verstehe das falsch, was Du geschrieben hast.
Momentan lass ich gären bis 5°P (bei einem Bier das bei 3°P ausgegoren ist), stopfe und beginne zu spunden. Das fuktioniert gut, aber hat zwei Nachteile. Ich kann eher schlecht Hefe ernten, weil ich sie ja noch "mitten" in der Gärung ohne CC ernten müsste und das Stopfen während Hefe in der Schwebe ist zieht halt auch noch Aromen raus (bindet sich an die Hefe)
When you don't know what you are doing, anything is possible. - Tony Magee
Re: BREWTOWER 140
Stopfen während der Gärung ist kontraproduktiv, da die Gärungskohlensäure Aromen des
Stopfhopfens wieder austragen kann. Besser nach abgeschlossener Gärung stopfen.
Wie soll ich es anders erklären?: Wenn ich den CC starte, warte ich, bis das Jungbier
die angepeilte CC-Temperatur erreicht hat und erst dann stelle ich den Spundungsdruck
bzw. die gewünschte Karbonisierung ein.
Ich habe fast immer folgende Situation im Beispiel:
Wenn ich bei 18°C vergäre auf ca. 1,8bar sinds laut Tabelle ca. 5g CO2/l.
Nach herunterkühlen auf ca. 1°C zeigt das Manometer am ZKG aber ca. 1,5bar
an. Was nun? Spunden.
Auf 1,1 oder 1,2 bar dann lande ich immer "gefühlt" auf gute 5g/l CO2.
Vielleicht könne hier aber mal andere BT-User ihre Erfahrungen posten.
N8
Norman
Stopfhopfens wieder austragen kann. Besser nach abgeschlossener Gärung stopfen.
Wie soll ich es anders erklären?: Wenn ich den CC starte, warte ich, bis das Jungbier
die angepeilte CC-Temperatur erreicht hat und erst dann stelle ich den Spundungsdruck
bzw. die gewünschte Karbonisierung ein.
Ich habe fast immer folgende Situation im Beispiel:
Wenn ich bei 18°C vergäre auf ca. 1,8bar sinds laut Tabelle ca. 5g CO2/l.
Nach herunterkühlen auf ca. 1°C zeigt das Manometer am ZKG aber ca. 1,5bar
an. Was nun? Spunden.
Auf 1,1 oder 1,2 bar dann lande ich immer "gefühlt" auf gute 5g/l CO2.
Vielleicht könne hier aber mal andere BT-User ihre Erfahrungen posten.
N8
Norman
„Nichts ist schwieriger und nichts erfordert mehr Charakter, als sich im offenen Gegensatz zu seiner Zeit zu befinden und laut zu sagen: Nein!“ Kurt Tucholsky
- Sebasstian
- Posting Freak

- Beiträge: 1664
- Registriert: Freitag 26. August 2016, 11:54
- Wohnort: Jena-Ziegenhain
Re: BREWTOWER 140
Du könntest dem Felix erklären was du mit Spunden meinst. Ich hab das Gefühl ihr redet nicht von der gleichen Sache bei diesem Wort. Felix meint offensichtlich Druckaufbau durch vergären des Restextrakts (=nach abgeschlossener Gärung nicht mehr möglich).
Meinst du mit dem Wort Spunden das Zwangskarbonisieren nach Abschluss der Gärung?
Grüße,
Sebastian
Sebastian
Re: BREWTOWER 140
Ich meine Druckabbau, aber verstehe nicht, wieso mein Vorpost nicht verständlich ist.
Ich vergäre ein, zwei Tage drucklos und dann regel ich das Spundventil auf x bar ein. Aber erst
nach dem Herunterkühlen stelle ich die Karbonisierung ein, dass heißt ich lasse Druck ab und
entgase das Bier bis zur gewünschten Karbonisierung. Andersherum gehts ja nur mit Zwanskarbo
und das mache ich nicht, bzw. darf es nicht.
Grüße
Norman
Ich vergäre ein, zwei Tage drucklos und dann regel ich das Spundventil auf x bar ein. Aber erst
nach dem Herunterkühlen stelle ich die Karbonisierung ein, dass heißt ich lasse Druck ab und
entgase das Bier bis zur gewünschten Karbonisierung. Andersherum gehts ja nur mit Zwanskarbo
und das mache ich nicht, bzw. darf es nicht.
Grüße
Norman
„Nichts ist schwieriger und nichts erfordert mehr Charakter, als sich im offenen Gegensatz zu seiner Zeit zu befinden und laut zu sagen: Nein!“ Kurt Tucholsky
-
FrankIbb
- Posting Freak

- Beiträge: 719
- Registriert: Donnerstag 6. Januar 2011, 22:33
- Wohnort: Ibbenbüren
Re: BREWTOWER 140
Aber bitte daran denken:
Das Sicherheitsventil gehört dringend auf den Gärtank!!!!
Man kann natürlich zwischen Tank und Sicherheitsventil ein Scheibenventil installieren und geöffnet halten. Vor dem Kalthopfen Ventil schließen und Sicherheitsventil gegen Konus austauschen. Nach der Hoofen dringend wieder auf Sicherheitsventil zurückrüsten und Ventil öffnen. Alternativ ein T-Stück verwenden um nicht umrüsten zu müssen.
Das Sicherheitsventil gehört dringend auf den Gärtank!!!!
Man kann natürlich zwischen Tank und Sicherheitsventil ein Scheibenventil installieren und geöffnet halten. Vor dem Kalthopfen Ventil schließen und Sicherheitsventil gegen Konus austauschen. Nach der Hoofen dringend wieder auf Sicherheitsventil zurückrüsten und Ventil öffnen. Alternativ ein T-Stück verwenden um nicht umrüsten zu müssen.
Gruß,
Frank
Frank
Re: BREWTOWER 140
Hallo
Vielleicht noch hier meine Erfahrung für 2 Sude an einem Tag, oder auch besser gesagt in 2 Tagen und 2 Stunden.
Am Vortag geht es eigentlich schon los, ich Schrotte beide Schüttungen (eine Schüttung 40kg Malz), Bereite den BT wie folgt vor : Alles zusammenbauen 110 Liter in den Kochkessel. Ich habe ja den Prototyp von Dani damals gekauft und habe ihn noch ein wenig abgeändert. Im Kochkessel habe ich neben der 5 KW/230V noch eine 3 KW/230V eingebaut. Damit kocht der Sud weniger als bei 5 KW. Ich habe noch eine Zeitschaltuhr und ein Termostat (STC 1000) zusammen geschraubt.
Nun die Zeitschaltuhr Startet die Heizung 3 KW morgens um 2 Uhr und hat dann ca. 5.30 Uhr das Wasser bereits auf 75 Grad aufgeheizt.
Danach Pumpe ich das Heisse Wasser in die Maischepfanne und kann gleich beginnen mit Einmaischen.
Wenn dich das erste mal Fertig bin mit Abläutern. Befülle ich die Maischepfanne gleich mit Heissem Wasser aus dem Boiler ca. 60 Grad. Um auf 73 Grad zu kommen muss ich etwa 10 min. mit der 5 KW Heizung aufheizen und kann dann gleich wieder mit Maischen beginnen.
Sobald der erste Sud fertig gekocht ist kühle ich den auch gleich mit einer Kühlspirale bis ich etwa 90 Liter ca. 45 Grad in meinem alten Braumeister habe, nun heize ich auf 78 Grad auf.
Dann eigentlich alles normal weiter machen wie immer.
Am Letzten Brautag Habe ich insgesamt 330 Liter 12 Plato rausgekriegt. Bin meistens so nach 10 Stunden fertig.
Bei mir hat ein Sud fertig gekühlt ca. 17 Plato 115 Liter .somit kann ich ca.mit 50 Liter Wasser verdünnen.
Nun ich hoffe doch ich konnte dies einigermassen gut erklären.
Gruss Studi
Vielleicht noch hier meine Erfahrung für 2 Sude an einem Tag, oder auch besser gesagt in 2 Tagen und 2 Stunden.
Am Vortag geht es eigentlich schon los, ich Schrotte beide Schüttungen (eine Schüttung 40kg Malz), Bereite den BT wie folgt vor : Alles zusammenbauen 110 Liter in den Kochkessel. Ich habe ja den Prototyp von Dani damals gekauft und habe ihn noch ein wenig abgeändert. Im Kochkessel habe ich neben der 5 KW/230V noch eine 3 KW/230V eingebaut. Damit kocht der Sud weniger als bei 5 KW. Ich habe noch eine Zeitschaltuhr und ein Termostat (STC 1000) zusammen geschraubt.
Nun die Zeitschaltuhr Startet die Heizung 3 KW morgens um 2 Uhr und hat dann ca. 5.30 Uhr das Wasser bereits auf 75 Grad aufgeheizt.
Danach Pumpe ich das Heisse Wasser in die Maischepfanne und kann gleich beginnen mit Einmaischen.
Wenn dich das erste mal Fertig bin mit Abläutern. Befülle ich die Maischepfanne gleich mit Heissem Wasser aus dem Boiler ca. 60 Grad. Um auf 73 Grad zu kommen muss ich etwa 10 min. mit der 5 KW Heizung aufheizen und kann dann gleich wieder mit Maischen beginnen.
Sobald der erste Sud fertig gekocht ist kühle ich den auch gleich mit einer Kühlspirale bis ich etwa 90 Liter ca. 45 Grad in meinem alten Braumeister habe, nun heize ich auf 78 Grad auf.
Dann eigentlich alles normal weiter machen wie immer.
Am Letzten Brautag Habe ich insgesamt 330 Liter 12 Plato rausgekriegt. Bin meistens so nach 10 Stunden fertig.
Bei mir hat ein Sud fertig gekühlt ca. 17 Plato 115 Liter .somit kann ich ca.mit 50 Liter Wasser verdünnen.
Nun ich hoffe doch ich konnte dies einigermassen gut erklären.
Gruss Studi
Alle sagten das geht nicht! Dann kam einer der wusste das nicht, und hat es einfach gemacht!!
Re: BREWTOWER 140
Moin Studi.
Wie lange brauchst Du mit der Kühlspirale zum Runterkühlen? Kannst Du vielleicht mal
ein Foto von deinem Equipment posten? Das wäre fein.
Passen denn 90 Liter in den Braumeister (50?)? In meinen passen nur etwa 75.
Gruß
Norman
Wie lange brauchst Du mit der Kühlspirale zum Runterkühlen? Kannst Du vielleicht mal
ein Foto von deinem Equipment posten? Das wäre fein.
Passen denn 90 Liter in den Braumeister (50?)? In meinen passen nur etwa 75.
Gruß
Norman
„Nichts ist schwieriger und nichts erfordert mehr Charakter, als sich im offenen Gegensatz zu seiner Zeit zu befinden und laut zu sagen: Nein!“ Kurt Tucholsky
Re: BREWTOWER 140
Sicherheitsventil ist was für Seerosengießer und Fußföner.FrankIbb hat geschrieben: Sonntag 10. März 2019, 12:00 Aber bitte daran denken:
Das Sicherheitsventil gehört dringend auf den Gärtank!!!!
Man kann natürlich zwischen Tank und Sicherheitsventil ein Scheibenventil installieren und geöffnet halten. Vor dem Kalthopfen Ventil schließen und Sicherheitsventil gegen Konus austauschen. Nach der Hoofen dringend wieder auf Sicherheitsventil zurückrüsten und Ventil öffnen. Alternativ ein T-Stück verwenden um nicht umrüsten zu müssen.
Nein, Spaß. Das Sicherheitsventil ist bei der nächsten Kalthopfung am CIP-Eingang.
„Nichts ist schwieriger und nichts erfordert mehr Charakter, als sich im offenen Gegensatz zu seiner Zeit zu befinden und laut zu sagen: Nein!“ Kurt Tucholsky
Re: BREWTOWER 140
Hallo Norman
Ja das wird sicher so stimmen ich befülle den Braumeister randvoll werden wohl eher 75 Liter sein. Dachher benutze ich immer heisses Wasser aus dem Boiler.
Ja ich benutze die Kühlspirale vom Braumeister.
Wie gesagt zuerst mit der Kühlspirale runterkühlen. Bis der Braumeister voll ist. Danach mit dem Plattenkühler den rest runterkühlen.
Ich habe die Erfahrung gemacht ,das dass Wasser heisser ist mit der Kühlspirale.
Ich denke mit der Kühlspirale brauche ich etwa 15 min. je nach Jahreszeit . Im Winter ist unser Kaltwasser ca. 5 Grad. im Sommer kann es dann durchaus 12 Grad warm sein und geht natürlich um dies viel Länger.
Gruss Studi
Ja das wird sicher so stimmen ich befülle den Braumeister randvoll werden wohl eher 75 Liter sein. Dachher benutze ich immer heisses Wasser aus dem Boiler.
Ja ich benutze die Kühlspirale vom Braumeister.
Wie gesagt zuerst mit der Kühlspirale runterkühlen. Bis der Braumeister voll ist. Danach mit dem Plattenkühler den rest runterkühlen.
Ich habe die Erfahrung gemacht ,das dass Wasser heisser ist mit der Kühlspirale.
Ich denke mit der Kühlspirale brauche ich etwa 15 min. je nach Jahreszeit . Im Winter ist unser Kaltwasser ca. 5 Grad. im Sommer kann es dann durchaus 12 Grad warm sein und geht natürlich um dies viel Länger.
Gruss Studi
Alle sagten das geht nicht! Dann kam einer der wusste das nicht, und hat es einfach gemacht!!
- Felix83
- Posting Freak

- Beiträge: 1052
- Registriert: Samstag 17. Dezember 2016, 17:27
- Wohnort: Karlsruhe
Re: BREWTOWER 140
Ah, ok. Ja, wir benutzen den Begriff völlig konträrDuke hat geschrieben: Samstag 9. März 2019, 21:37 Ich meine Druckabbau, aber verstehe nicht, wieso mein Vorpost nicht verständlich ist.![]()
Ich vergäre ein, zwei Tage drucklos und dann regel ich das Spundventil auf x bar ein. Aber erst
nach dem Herunterkühlen stelle ich die Karbonisierung ein, dass heißt ich lasse Druck ab und
entgase das Bier bis zur gewünschten Karbonisierung. Andersherum gehts ja nur mit Zwanskarbo
und das mache ich nicht, bzw. darf es nicht.
Grüße
Norman
Ich spunde, also mache den Tank zu, bei 4-5 °P und stelle den Spunddruck auf 1,7 bar.
Das ergibt dann nach Coldcrash 1,1 bar. Das funktioniert immer gleich gut.
@FrankIbb: Die neueren (meiner) Tanks von Dani haben ein Hopport oben.
When you don't know what you are doing, anything is possible. - Tony Magee
- Felix83
- Posting Freak

- Beiträge: 1052
- Registriert: Samstag 17. Dezember 2016, 17:27
- Wohnort: Karlsruhe
Re: BREWTOWER 140
Danke für Deinen ausführlichen Input!Studi110 hat geschrieben: Sonntag 10. März 2019, 12:40 Im Kochkessel habe ich neben der 5 KW/230V noch eine 3 KW/230V eingebaut. Damit kocht der Sud weniger als bei 5 KW.
Ich bin kein Elektriker, aber könnte man nicht einfach eine der drei Phasen von einem Heizer abschalten?
Das kocht in der Tat zu stark am Anfang mit Deckel drauf.
When you don't know what you are doing, anything is possible. - Tony Magee
- diapolo
- Posting Freak

- Beiträge: 1560
- Registriert: Montag 27. Januar 2014, 19:12
- Wohnort: nähe Nürnberg
- Kontaktdaten:
Re: BREWTOWER 140
Ja Kannst du hast aber dann nur noch 1/3 der Leistung, auch wenn du "nur" eine Phase abschaltest...Felix83 hat geschrieben: Sonntag 10. März 2019, 22:14
Danke für Deinen ausführlichen Input!![]()
Ich bin kein Elektriker, aber könnte man nicht einfach eine der drei Phasen von einem Heizer abschalten?
Das kocht in der Tat zu stark am Anfang mit Deckel drauf.
mfg
Bernd
Re: BREWTOWER 140
Die beste Lösung hast du wenn du per PWM ein SSR ansteuerst. so kannst du die Leistung gut kontrollieren. Das ist zB mit Craftbeerpi oder dem smartPID möglich.
Gruß Florian
- Felix83
- Posting Freak

- Beiträge: 1052
- Registriert: Samstag 17. Dezember 2016, 17:27
- Wohnort: Karlsruhe
Re: BREWTOWER 140
1/3 wär ja auch ok, um ein anfängliches starkes Überkochen zu verhindern. Da geht einfach zuviel Würze verloren durch den Dampfkondensator.
Ich weiss weder was ein PWM, noch was ein SSR ist
Wollr nur was ganz simples, Stufe 1 - Stufe 2, praktisch. Pulsen wär auch ne Idee, aber das braucht ja wieder ne elektronische Steuerung.
Edit: Ach PWM ist ja pulsen, verstehe!
Kann hier jemand so eine Steuerung fertig bauen? So dass ich das nurnoch an die Wand klatsche, 400V Stecker rein, 400 V Stecker raus zum BT140?
Ich würd das ganz regulär bezahlen, was halt so der Meisterstundensatz ist.
Ich weiss weder was ein PWM, noch was ein SSR ist
Wollr nur was ganz simples, Stufe 1 - Stufe 2, praktisch. Pulsen wär auch ne Idee, aber das braucht ja wieder ne elektronische Steuerung.
Edit: Ach PWM ist ja pulsen, verstehe!
Kann hier jemand so eine Steuerung fertig bauen? So dass ich das nurnoch an die Wand klatsche, 400V Stecker rein, 400 V Stecker raus zum BT140?
Ich würd das ganz regulär bezahlen, was halt so der Meisterstundensatz ist.
When you don't know what you are doing, anything is possible. - Tony Magee
Re: BREWTOWER 140
@Bernd
Bei der Sternschaltung sind noch 2/3 der Leistung vorhanden! Bei der Dreiecksschaltung 1/2 der Leistung.
Gruß Lothar
Edit: Dreiecksschaltung geändert!
Bei der Sternschaltung sind noch 2/3 der Leistung vorhanden! Bei der Dreiecksschaltung 1/2 der Leistung.
Gruß Lothar
Edit: Dreiecksschaltung geändert!
- diapolo
- Posting Freak

- Beiträge: 1560
- Registriert: Montag 27. Januar 2014, 19:12
- Wohnort: nähe Nürnberg
- Kontaktdaten:
Re: BREWTOWER 140
Kommt drauf an... Wenn wer N bei Sternschaltung noch dran ist dann ja ist hier aber ein virtueller Stern dran wird's die Hälfte. Bei Dreieck wird's bei Ausfall eines Außenleiters die Hälfte, bei Ausfall eines Stranges 2/3 P.Bitter hat geschrieben: Montag 11. März 2019, 16:53 @Bernd
Es sind noch 2/3 der Leistung vorhanden, egal ob Stern- oder Dreieckschaltung.
Gruß Lothar
Die 1/3 waren nem anderen Zusammenhang das Stimmt und zwar wenn ein Strang ausfällt und ein Heizer dann wird's 1/3.
[Quelle: Elektrotechnik: Tabellen Kommunikationselektronik; Westermann; ISBN 3-14-22 5037-9; S. 63 unten]
EDIT: Ok hast den Fehler selber gesehen...hatten beide Unrecht
Re: BREWTOWER 140
Hallo Felix
Nun meine Heizungen haben 230 V also nur eine Phase und einen Nullleiter, Dani hat den Prototyp halt noch andere Heizungen verbaut als die End Version.
Gruss Studi
Nun meine Heizungen haben 230 V also nur eine Phase und einen Nullleiter, Dani hat den Prototyp halt noch andere Heizungen verbaut als die End Version.
Gruss Studi
Alle sagten das geht nicht! Dann kam einer der wusste das nicht, und hat es einfach gemacht!!
- diapolo
- Posting Freak

- Beiträge: 1560
- Registriert: Montag 27. Januar 2014, 19:12
- Wohnort: nähe Nürnberg
- Kontaktdaten:
Re: BREWTOWER 140
Wird wahrscheinlich keiner machen, da du gewerblich unterwegs bist, hier wäre dann als "Inverkehrbringer" Eine CE Kennzeichnung erforderlich mit allen Rechten und Plichten.Felix83 hat geschrieben: Montag 11. März 2019, 16:41
Kann hier jemand so eine Steuerung fertig bauen? So dass ich das nurnoch an die Wand klatsche, 400V Stecker rein, 400 V Stecker raus zum BT140?
Ich würd das ganz regulär bezahlen, was halt so der Meisterstundensatz ist.
Und falls doch mal was passiert steht man mit einem Bein im Knast.
Frag mal hier nach:
https://www.pohltechnik.com/de/temperat ... -16-ampere
Die müssten dir sowas bauen können.
mfg
Bernd
- Felix83
- Posting Freak

- Beiträge: 1052
- Registriert: Samstag 17. Dezember 2016, 17:27
- Wohnort: Karlsruhe
Re: BREWTOWER 140
Ok, ich nehm mal mit nem Elektriker Kontakt auf! Danke für die Infos!
Diese Temperatursteuerung sieht interessant aus, aber ich verstehe die Produktbeschreibung nicht so recht, ob das was für mich ist.
Diese Temperatursteuerung sieht interessant aus, aber ich verstehe die Produktbeschreibung nicht so recht, ob das was für mich ist.
When you don't know what you are doing, anything is possible. - Tony Magee
- CastleBravo
- Posting Freak

- Beiträge: 561
- Registriert: Donnerstag 14. Dezember 2017, 14:09
Re: BREWTOWER 140
Servus Norman,Duke hat geschrieben: Mittwoch 20. Februar 2019, 19:32 Easy low budget dry hopping... Hoffe ich zumindest!![]()
Ich habe auf dem Domdeckel des Dani-ZKGs das Sicherheitsventil entfernt und dafür ein
Scheibenventil mit Konus und Abschlussdeckel installiert. Nach der Gärung habe ich den
Deckel entfernt, Stopfhopfen in den Konus gelegt, den Deckel wieder am Konus befestigt
und anschießend das Ventil geöffnet. Durch den Druckausgleich rutschen die Pellets
tatsächlich komplett aus dem Konus. Mal schaun, wie das Absetzverhalten nach dem
Coldcrash ist und hinterher der Geschmack.
Grüße
Norman
ich plane solch eine Lösung für meinen Unitank. Welche Größe bzw. Durchmesser hat dein Scheibenventil? 1,5Zoll oder 3Zoll?
Viele Grüße
Re: BREWTOWER 140
Moin.
Das sind die vier Teile, die ich bestellt habe: Reduzierstück, Ventil, Blindkappe und Klammer.
Alles in allem hat das "System" keine 60€ gekostet.
https://de.aliexpress.com/item/Tri-Clam ... 4c4do3G2jn
https://de.aliexpress.com/item/2-51mm-S ... 4c4dj79s9A
https://de.aliexpress.com/item/NEW-styl ... 4c4deoCKL4
https://de.aliexpress.com/item/4-Tri-Cl ... 4c4deoCKL4
Das Bier, welches ich im Februar gestopft habe ist immer noch klasse. Hab gestern noch vom Fass genascht.
Es sind auch keine Hopfenpartikel in die Fässer gerutscht; hat sich alles superst abgesetzt.
Grüße
Norman
Das sind die vier Teile, die ich bestellt habe: Reduzierstück, Ventil, Blindkappe und Klammer.
Alles in allem hat das "System" keine 60€ gekostet.
https://de.aliexpress.com/item/Tri-Clam ... 4c4do3G2jn
https://de.aliexpress.com/item/2-51mm-S ... 4c4dj79s9A
https://de.aliexpress.com/item/NEW-styl ... 4c4deoCKL4
https://de.aliexpress.com/item/4-Tri-Cl ... 4c4deoCKL4
Das Bier, welches ich im Februar gestopft habe ist immer noch klasse. Hab gestern noch vom Fass genascht.
Es sind auch keine Hopfenpartikel in die Fässer gerutscht; hat sich alles superst abgesetzt.
Grüße
Norman
„Nichts ist schwieriger und nichts erfordert mehr Charakter, als sich im offenen Gegensatz zu seiner Zeit zu befinden und laut zu sagen: Nein!“ Kurt Tucholsky
- CastleBravo
- Posting Freak

- Beiträge: 561
- Registriert: Donnerstag 14. Dezember 2017, 14:09
Re: BREWTOWER 140
Super, vielen Dank!
Viele Grüße
Viele Grüße
-
shrinkbrew
- Neuling

- Beiträge: 8
- Registriert: Donnerstag 31. Mai 2018, 12:44
Re: BREWTOWER 140
Ich frage mich immer wie man ohne steuerung eine stabile maischetemperatur halten kann ohne dauernd daneben stehen zu müssen und an- und abschalten? Habe gestern n inkbird gewonnen, das hat 10A absicherung, kann man mit dem die temperatur kontrollieren? Oder sind die anschlüsse des bt zu gross?
Re: BREWTOWER 140
Es ist ja nicht so, dass die Temperatur raketenschnell abfällt. Bei einer Kombirast
heize ich zwei- bis dreimal nach um die Temperatur zu halten bzw zu korrigieren.
Ich bin eher skeptisch gegenüber einer einfachen(sic!) Steuerung gerade wegen
des Überschwingens. Wenn Du aber nach dem x-ten Sud weißt, was dein BT macht,
dann kannst du zum richtigen Zeitpunkt gegensteuern und ein Überschwingen ver-
hindern oder minimieren.
Vielleicht kenne ich aber auch nicht vorhandene Lösungen, die so etwas kompensieren
können.
Gruß
Norman
heize ich zwei- bis dreimal nach um die Temperatur zu halten bzw zu korrigieren.
Ich bin eher skeptisch gegenüber einer einfachen(sic!) Steuerung gerade wegen
des Überschwingens. Wenn Du aber nach dem x-ten Sud weißt, was dein BT macht,
dann kannst du zum richtigen Zeitpunkt gegensteuern und ein Überschwingen ver-
hindern oder minimieren.
Vielleicht kenne ich aber auch nicht vorhandene Lösungen, die so etwas kompensieren
können.
Gruß
Norman
„Nichts ist schwieriger und nichts erfordert mehr Charakter, als sich im offenen Gegensatz zu seiner Zeit zu befinden und laut zu sagen: Nein!“ Kurt Tucholsky
- heinrich2012
- Posting Senior

- Beiträge: 400
- Registriert: Mittwoch 11. September 2013, 11:46
Re: BREWTOWER 140
Hab mal bissi gebastelt,
vielleicht komme ich ja bald ohne Schlauch bei der Umwälzung aus
VG Klaus
vielleicht komme ich ja bald ohne Schlauch bei der Umwälzung aus
VG Klaus
Re: BREWTOWER 140
Hallo zusammen,
wir überlegen aktuell uns zu vergrößern und da bin ich auf danibier gestoßen. Ich finde ganz gut das man dort keine komplette Anlage kaufen muss, sondern eine kleine Pumpe, Plattenwärmetauscher und Gärbottiche zusätzlich gekauft werden müssen. Wie habt Ihr das gelöst? Hat jemand weitere Komponenten neben dem BT140 bei dani gekauft? Ist die Preisliste aktuell (Stand 24.7.2018)?
Danke
Gut Sud
Florian
wir überlegen aktuell uns zu vergrößern und da bin ich auf danibier gestoßen. Ich finde ganz gut das man dort keine komplette Anlage kaufen muss, sondern eine kleine Pumpe, Plattenwärmetauscher und Gärbottiche zusätzlich gekauft werden müssen. Wie habt Ihr das gelöst? Hat jemand weitere Komponenten neben dem BT140 bei dani gekauft? Ist die Preisliste aktuell (Stand 24.7.2018)?
Danke
Gut Sud
Florian
Mit Biersinnlichen Grüßen
Florian
Florian
