Platine für den Pi
Platine für den Pi
Ich bin gerade am Zeichnen eines HAT für den Raspberry Pi, und brauch input von euch.
In erster Linie, welche Anschlüsse ihr gerne hättet.
Aktuell drauf sind:
Spannungsversorgung direkt per 230V mit kleinem Netzteil zu 5V/4A Onboard (Meanwell), hier wird der Pi gleich mitversorgt
3x Relais
3x SSR
1x Buzzer
1x 1-wire für DS18b20 sensoren
je 1x Sender und Empfänger Anschluss für 433MHZ(Funksteckdosen), hier müsste man nur mehr die kleinen Sender/Empfänger aufstecken
Die Bestückung ist natürlich so noch nicht fix, wenn ihr sagt so viel Relais braucht man nicht,... aktuell ist noch alles möglich. Da ich noch nicht wirklich Brauerfahrung habe, wisst ihr besser was gebraucht wird
was wären wünsche/änderungen die für euch interessant wären?
Wenn das Design fertig ist, würde ich den Schaltplan und Board (Kicad 5) euch kostenfrei zur verfügung stellen, diese könnt ihr dann beim Belichter eurer Wahl machen lassen. (Oft macht es sinn, hier mehrere zu bestellen und sich zusammen zu tun zwecks Porto,...)
Ne BOM gibts auch dazu, falls die auch gleich für euch bestücken sollen
In erster Linie, welche Anschlüsse ihr gerne hättet.
Aktuell drauf sind:
Spannungsversorgung direkt per 230V mit kleinem Netzteil zu 5V/4A Onboard (Meanwell), hier wird der Pi gleich mitversorgt
3x Relais
3x SSR
1x Buzzer
1x 1-wire für DS18b20 sensoren
je 1x Sender und Empfänger Anschluss für 433MHZ(Funksteckdosen), hier müsste man nur mehr die kleinen Sender/Empfänger aufstecken
Die Bestückung ist natürlich so noch nicht fix, wenn ihr sagt so viel Relais braucht man nicht,... aktuell ist noch alles möglich. Da ich noch nicht wirklich Brauerfahrung habe, wisst ihr besser was gebraucht wird
was wären wünsche/änderungen die für euch interessant wären?
Wenn das Design fertig ist, würde ich den Schaltplan und Board (Kicad 5) euch kostenfrei zur verfügung stellen, diese könnt ihr dann beim Belichter eurer Wahl machen lassen. (Oft macht es sinn, hier mehrere zu bestellen und sich zusammen zu tun zwecks Porto,...)
Ne BOM gibts auch dazu, falls die auch gleich für euch bestücken sollen
-
luppolo
- Posting Klettermax

- Beiträge: 186
- Registriert: Freitag 12. Dezember 2014, 19:29
- Wohnort: Italia
Re: Platine für den Pi
Hallo Anton,
als ich meine Platine gezeichnet habe, habe ich dazu:
-eine PWM ausgang (VNH2SP30) damit man die geschwindigkeit einer Pumpe oder eines Ruehrwerks via software einstellen kann
- handbetrieb(Ein 3-Wege-schalter EIN, AUS, AUTOMATIK) fuer alle die SSR und Relais Ausgaenge -> sehr praktisch!
- ein Knopf damit du ein Step der Rezept bestaetigen kannst (zB Jodprobe OK? Malz eingefuellt?)
vorgesehen.
gruesse,
Giovanni
als ich meine Platine gezeichnet habe, habe ich dazu:
-eine PWM ausgang (VNH2SP30) damit man die geschwindigkeit einer Pumpe oder eines Ruehrwerks via software einstellen kann
- handbetrieb(Ein 3-Wege-schalter EIN, AUS, AUTOMATIK) fuer alle die SSR und Relais Ausgaenge -> sehr praktisch!
- ein Knopf damit du ein Step der Rezept bestaetigen kannst (zB Jodprobe OK? Malz eingefuellt?)
vorgesehen.
gruesse,
Giovanni
Re: Platine für den Pi
Hallo,
super Idee! Ich war gerade auf der Suche nach einer Möglichkeit, die Gärführung besser zu steuern. Ich verwende bislang einen Lindr AS40 Glykolkühler mit dem FTSS meines SS Brewtech Chronical Fermenters. Könntest du einen zweiten Temperatursensor einplanen, damit man sowohl die Temperatur des Bieres als auch die Temperatur des Kühlmittels steuern kann?
Beste Grüße
Monty
super Idee! Ich war gerade auf der Suche nach einer Möglichkeit, die Gärführung besser zu steuern. Ich verwende bislang einen Lindr AS40 Glykolkühler mit dem FTSS meines SS Brewtech Chronical Fermenters. Könntest du einen zweiten Temperatursensor einplanen, damit man sowohl die Temperatur des Bieres als auch die Temperatur des Kühlmittels steuern kann?
Beste Grüße
Monty
Re: Platine für den Pi
PWM ist kein Problem, ich dachste eventuell sogar an ne 12V/90W Aufsteckplatine(wird auf einer sonst zu groß) wo man den 12V Rührmotor direkt anhängen kannluppolo hat geschrieben: Donnerstag 28. Mai 2020, 22:58 Hallo Anton,
als ich meine Platine gezeichnet habe, habe ich dazu:
-eine PWM ausgang (VNH2SP30) damit man die geschwindigkeit einer Pumpe oder eines Ruehrwerks via software einstellen kann
- handbetrieb(Ein 3-Wege-schalter EIN, AUS, AUTOMATIK) fuer alle die SSR und Relais Ausgaenge -> sehr praktisch!
- ein Knopf damit du ein Step der Rezept bestaetigen kannst (zB Jodprobe OK? Malz eingefuellt?)
vorgesehen.
gruesse,
Giovanni
den knopf zum "weiter" muss die Software unterstützen
die 3 Wege Schalter brauchen extrem viel Platz, da wäre es eventuell sinnvoller, nur Anschlüsse dafür vorzusehen und die Schalter dann selbst, wenn man sie möchte, in einem Gehäuse einzubauen und anzuschließen
Re: Platine für den Pi
am DS18b20 kannst du Problemlos 5 Sensoren auf einen Ausgang hängen, ich hatte da mal früher schon insgesamt 8 Sensoren ohne Probleme draufmonty03 hat geschrieben: Freitag 29. Mai 2020, 10:21 Hallo,
Könntest du einen zweiten Temperatursensor einplanen, damit man sowohl die Temperatur des Bieres als auch die Temperatur des Kühlmittels steuern kann?
Beste Grüße
Monty
Re: Platine für den Pi
Hallo Anton,
danke für die Info. Ich bin gerade erst dabei, mich in die Thematik einzulesen, daher war mir das nicht klar.
Beste Grüße
Monty
danke für die Info. Ich bin gerade erst dabei, mich in die Thematik einzulesen, daher war mir das nicht klar.
Beste Grüße
Monty
Re: Platine für den Pi
Kein Problem. Die sind auch im Vergleich zu PT100,... auch ehr einfach auszulesen, da sie digital sind. Die einzigen Nachteile sind, das man nur 1-2x/Sekunde ihn auslesen kann, und eine Genauigkeit von +/- 0,5° nur hatmonty03 hat geschrieben: Samstag 30. Mai 2020, 10:49 Hallo Anton,
danke für die Info. Ich bin gerade erst dabei, mich in die Thematik einzulesen, daher war mir das nicht klar.
Beste Grüße
Monty
Re: Platine für den Pi
Ich hab mal am Plan n wenig weiter "gezeichnet"
Folgende Anschlüsse sind jetzt drauf:
3x Relais
2x SSR verbaut(bis 2A)
3x Ausgänge für LAst-SSR
433 bleibt natürlich (Funksteckdosen)
4x DS18b20. Falls man nicht alle Sensoren auf 1 Terminal hängen will, was genauso ginge. jetzt werden die 4 auf er Platine zusammengefasst
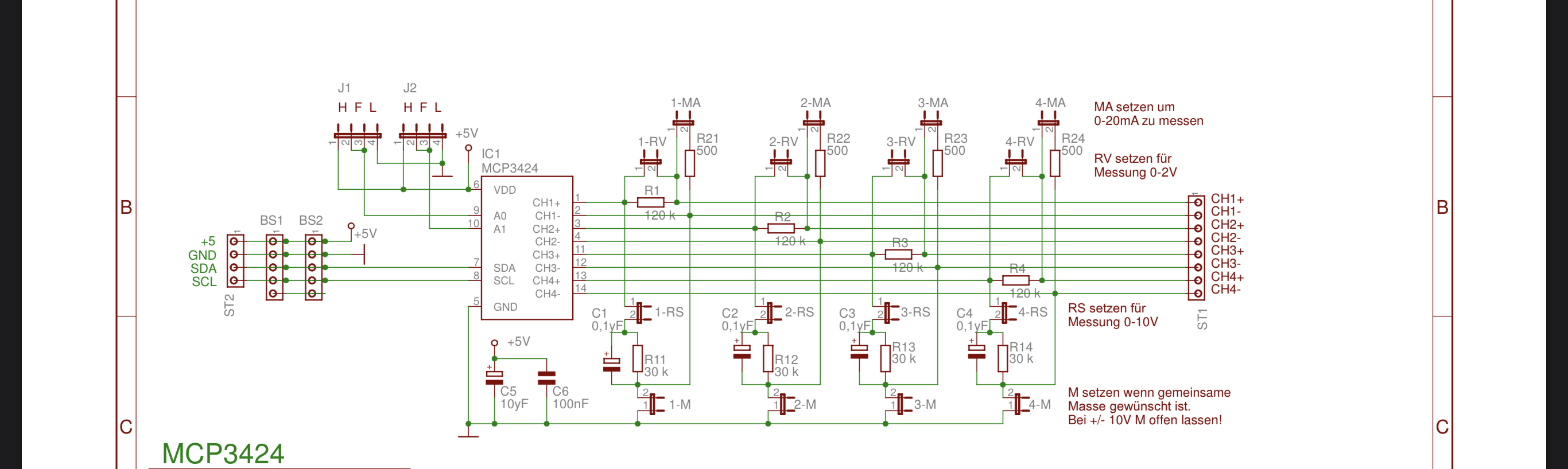
1x ADC für Analoge Sensoren (Druck)... 4 Kanal
1x Buzzer
1x Stromversorgung
der 12V Fet oben mitte ist noch nicht sicher ob er bleibt, dazu müsste auch ne 12V Stromversorgung mit rauf, dass die Platine deutlich vergrößern würde. Dafür könnte man zb direkt nen Scheibenwischermotor ran hängen.
Folgende Anschlüsse sind jetzt drauf:
3x Relais
2x SSR verbaut(bis 2A)
3x Ausgänge für LAst-SSR
433 bleibt natürlich (Funksteckdosen)
4x DS18b20. Falls man nicht alle Sensoren auf 1 Terminal hängen will, was genauso ginge. jetzt werden die 4 auf er Platine zusammengefasst
1x ADC für Analoge Sensoren (Druck)... 4 Kanal
1x Buzzer
1x Stromversorgung
der 12V Fet oben mitte ist noch nicht sicher ob er bleibt, dazu müsste auch ne 12V Stromversorgung mit rauf, dass die Platine deutlich vergrößern würde. Dafür könnte man zb direkt nen Scheibenwischermotor ran hängen.
Re: Platine für den Pi
Ist es vorgesehen bei dem ADC mit Spannungsteilern arbeiten zu können - der eingesetzte kann ja "nur" 3.3V, richtig? Zur Not könnte man das aber für 0-10V, 0-5V auch extern erledigen. Bin sehr interessiert an dem Projekt, sehr gute Arbeit soweit. Sind die I2C Ports vom RPi noch zugänglich?
Re: Platine für den Pi
Für nen anderen adc hab ich was für 0-10v fertig im Fundus rumliegen. N i2c Anschluss für zusätzliche Module ist kein Problem mit rauf zu packen.dmq hat geschrieben: Dienstag 2. Juni 2020, 21:02 Ist es vorgesehen bei dem ADC mit Spannungsteilern arbeiten zu können - der eingesetzte kann ja "nur" 3.3V, richtig? Zur Not könnte man das aber für 0-10V, 0-5V auch extern erledigen. Bin sehr interessiert an dem Projekt, sehr gute Arbeit soweit. Sind die I2C Ports vom RPi noch zugänglich?
Ob ich den 1115 entsprechend umbaue, oder den mcp nehme, mal sehen.
Re: Platine für den Pi
Klasse! Sieht gut aus.
