Hendi mit Craftbeerpi 3
Hendi mit Craftbeerpi 3
Hallo,
ich hätte mal ein paar Frage zu der Anleitung für den Hendi Betrieb mit dem CraftbeerPi... wäre super dankbar, wenn mir da jemand weiterhlefen könnte!
https://github.com/Manuel83/craftbeerpi ... 0-M--Setup
https://github.com/AHm74/hendictrl
Also ich kenn mich mit dieser ganzen Elektronik nicht besonders gut aus, aber hab ziemlich viel Spaß am bateln.
Ich hab jetzt mal die Schaltung auf nem Breadboard nachgebaut...
1. Hab statt dem BC337 Transistor einen PN2222 verwendet, weil ich so einen grade da hatte. Geht das, oder brauch ich den anderen?
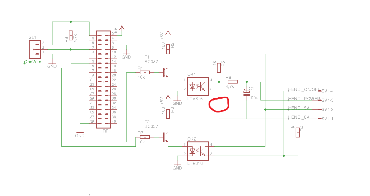
2. Was ist das markierte Bauteil hier im Schaltplan: Hab es jetzt mal ohne gesteckt. Was mich zur dritten frage bringt:
3. Wie kann ich testen, ob das alles so funktioniert bevor ich zu Löten anfange? Hab zwischen 5V und Power einen Wiederstand zwischen 5,17kOhm (100%) und 5.63kOhm (Aus) gemessen... Dazwischen dann fast proportional zur eingestellten Leistung.
4. An welcher stelle macht es Sinn einen Stecker zum anschließen der Hendi einzubauen? Welcher Teil muss mit ins Hendi-Gehäuse? Alle Teile gut gegen das Gehäuse der Platte isolieren ist klar.
5. Die Zeile "By adding two relays and some kind of control for them it would be easy to switch between external control and original control of the Hendi cooker" ist leider nicht genauer erklärt. An welcher Stelle bräuchte ich die Relais? Bzw. ist ein physikalischer Schalter nicht sinnvoller?
6. Kann ich meine Kabel einfach an die Unterseite der Potentiometer-Platine dranlöten? Oder muss ich da irgendwas beachten?
Wäre super, wenn ihr mir hier weiterhelfen könntet. Vielen Dank übrigens an Manuel für den CraftbberPi! Super Software! Bitte weiter so!
Grüße
Philip
ich hätte mal ein paar Frage zu der Anleitung für den Hendi Betrieb mit dem CraftbeerPi... wäre super dankbar, wenn mir da jemand weiterhlefen könnte!
https://github.com/Manuel83/craftbeerpi ... 0-M--Setup
https://github.com/AHm74/hendictrl
Also ich kenn mich mit dieser ganzen Elektronik nicht besonders gut aus, aber hab ziemlich viel Spaß am bateln.
Ich hab jetzt mal die Schaltung auf nem Breadboard nachgebaut...
1. Hab statt dem BC337 Transistor einen PN2222 verwendet, weil ich so einen grade da hatte. Geht das, oder brauch ich den anderen?
2. Was ist das markierte Bauteil hier im Schaltplan: Hab es jetzt mal ohne gesteckt. Was mich zur dritten frage bringt:
3. Wie kann ich testen, ob das alles so funktioniert bevor ich zu Löten anfange? Hab zwischen 5V und Power einen Wiederstand zwischen 5,17kOhm (100%) und 5.63kOhm (Aus) gemessen... Dazwischen dann fast proportional zur eingestellten Leistung.
4. An welcher stelle macht es Sinn einen Stecker zum anschließen der Hendi einzubauen? Welcher Teil muss mit ins Hendi-Gehäuse? Alle Teile gut gegen das Gehäuse der Platte isolieren ist klar.
5. Die Zeile "By adding two relays and some kind of control for them it would be easy to switch between external control and original control of the Hendi cooker" ist leider nicht genauer erklärt. An welcher Stelle bräuchte ich die Relais? Bzw. ist ein physikalischer Schalter nicht sinnvoller?
6. Kann ich meine Kabel einfach an die Unterseite der Potentiometer-Platine dranlöten? Oder muss ich da irgendwas beachten?
Wäre super, wenn ihr mir hier weiterhelfen könntet. Vielen Dank übrigens an Manuel für den CraftbberPi! Super Software! Bitte weiter so!
Grüße
Philip
Re: Hendi mit Craftbeerpi 3
Hi,
auch wenn das Interesse an diesem Thema hier nicht besonders groß zu seien scheint, ein kurzes Update:
Ich habe die Transistoren jetzt gegen die BC337 aus dem Schaltplan ausgetauscht, und messe jetzt 5,36kOhm statt 5,17kOhm bei 100% Leistung. Die 5,63 bei "Aus" sind unverändert. Keine Ahnung, ob das jetzt "richtiger" ist. Frage 1 fällt dadurch jedenfalls schon mal weg.
Falls doch noch jemand außer mir mit dieser Steuerung arbeitet, wäre ich auf jeden Fall nach wie vor für Tipps und/oder Austausch dankbar!
Schöne Grüße
Philip
auch wenn das Interesse an diesem Thema hier nicht besonders groß zu seien scheint, ein kurzes Update:
Ich habe die Transistoren jetzt gegen die BC337 aus dem Schaltplan ausgetauscht, und messe jetzt 5,36kOhm statt 5,17kOhm bei 100% Leistung. Die 5,63 bei "Aus" sind unverändert. Keine Ahnung, ob das jetzt "richtiger" ist. Frage 1 fällt dadurch jedenfalls schon mal weg.
Falls doch noch jemand außer mir mit dieser Steuerung arbeitet, wäre ich auf jeden Fall nach wie vor für Tipps und/oder Austausch dankbar!
Schöne Grüße
Philip
Re: Hendi mit Craftbeerpi 3
Ich bin ebenfalls interessiert, aber Geld und Zeit sind dafür gerade nicht vorhanden.
Habe mich auch schon gefragt warum es kein "All inkl. Paket/Anleitung" dafür gibt.
Ich werde es sicher irgendwann angehen und wenn es klappt einen Beitrag dazu schreiben.
Was ich bis jetzt gesehen habe, ist viel auf Englisch - siehe die Facebook Usergroup.
Habe mich auch schon gefragt warum es kein "All inkl. Paket/Anleitung" dafür gibt.
Ich werde es sicher irgendwann angehen und wenn es klappt einen Beitrag dazu schreiben.
Was ich bis jetzt gesehen habe, ist viel auf Englisch - siehe die Facebook Usergroup.
MfG Chris
Der Hobbybrauerchat
http://webchat.quakenet.org
Bei "Nickname": Euren Nick
Bei "Channels": hobbybrauer
Der Hobbybrauerchat
http://webchat.quakenet.org
Bei "Nickname": Euren Nick
Bei "Channels": hobbybrauer
-
hopfenschluerfer
- Posting Junior

- Beiträge: 71
- Registriert: Montag 16. Oktober 2017, 20:49
Re: Hendi mit Craftbeerpi 3
Moin Philip,
1. Auch wenn du inzwischen ja den BC337 beschafft hast - ob man den oder nen PN2222 verwendest sollte im Prinzip egal sein. Der BC337 weist einen maximalen Kollektorstrom von 800mA auf, der PN2222 "nur" 600mA. Beides liegt aber weit über dem Strom in der LED des Optokopplers.
Bei Ic=50mA hat der BC337 eine Verstärkung von ca. 200, der PN2222 kommt auf etwa 230. Für den Basisstrom ergeben sich damit 0,25 mA bzw. 0,22 mA.
Für den BC337 wäre bei den 3,3V des Raspberry Pi rein rechnerisch ein Basis-Vorwiderstand von 10,4 kOhm nötig, beim PN2222 11,8 kOhm. Nimmt man einen kleineren, z.B.10 kOhm, steigt zwar der Basisstrom, für die Pins am Raspberry ist das aber noch ohne Probleme verkraftbar.
Alle Angaben ohne Gewähr ;)
2. Das markierte Kreuz ist wohl der Cursor des Programms, aus dem der Screenshot stammt.
Zum Thema der Automatisierung einer Hendi-Platte hab ich hier noch andere Forenbeiträge für dich. Vielleicht steht das was hilfreiches drin.
viewtopic.php?f=22&t=1732
http://hobbybrauer.de/modules.php?name= ... 958&page=1&
http://hobbybrauer.de/modules.php?name= ... 26&page=13
http://hobbybrauer.de/modules.php?name= ... 958&page=1&
Grüße
Nils
1. Auch wenn du inzwischen ja den BC337 beschafft hast - ob man den oder nen PN2222 verwendest sollte im Prinzip egal sein. Der BC337 weist einen maximalen Kollektorstrom von 800mA auf, der PN2222 "nur" 600mA. Beides liegt aber weit über dem Strom in der LED des Optokopplers.
Bei Ic=50mA hat der BC337 eine Verstärkung von ca. 200, der PN2222 kommt auf etwa 230. Für den Basisstrom ergeben sich damit 0,25 mA bzw. 0,22 mA.
Für den BC337 wäre bei den 3,3V des Raspberry Pi rein rechnerisch ein Basis-Vorwiderstand von 10,4 kOhm nötig, beim PN2222 11,8 kOhm. Nimmt man einen kleineren, z.B.10 kOhm, steigt zwar der Basisstrom, für die Pins am Raspberry ist das aber noch ohne Probleme verkraftbar.
Alle Angaben ohne Gewähr ;)
2. Das markierte Kreuz ist wohl der Cursor des Programms, aus dem der Screenshot stammt.
Zum Thema der Automatisierung einer Hendi-Platte hab ich hier noch andere Forenbeiträge für dich. Vielleicht steht das was hilfreiches drin.
viewtopic.php?f=22&t=1732
http://hobbybrauer.de/modules.php?name= ... 958&page=1&
http://hobbybrauer.de/modules.php?name= ... 26&page=13
http://hobbybrauer.de/modules.php?name= ... 958&page=1&
Grüße
Nils
Re: Hendi mit Craftbeerpi 3
Hallo Leute,
hätte auch eine kurze Frage zu dem Thema. Möchte auch meine manuelle Hendi 3,5kW und einen Einkocher mittels CraftbeerPi 3 ansteuern, doch nun habe ich ein kleines Verständnisproblem. Laut der Homepage von CraftbeerPi arbeitet die Software ja mittels eines PID-Reglers. Wenn man die Hendi wie oben beschrieben verkabelt kann dies nach meinem Wissenstand ja funktionieren (man kann die Leistung schön regeln) doch wie soll das Ganze dann alternativ mit dem SSR+Steckdosenschaltung funktionieren? Hier hat man ja dann eigentlich nur einen 2-Punktregler oder liege ich hier falsch? Und auf welche Leistung stellt ihr dann die Hendi ein? (volle Leistung?) Hoffe irgendwer kann mir bei meinem "Hirnknopf" helfen! ;-)
Schöne Grüße,
Stefan
hätte auch eine kurze Frage zu dem Thema. Möchte auch meine manuelle Hendi 3,5kW und einen Einkocher mittels CraftbeerPi 3 ansteuern, doch nun habe ich ein kleines Verständnisproblem. Laut der Homepage von CraftbeerPi arbeitet die Software ja mittels eines PID-Reglers. Wenn man die Hendi wie oben beschrieben verkabelt kann dies nach meinem Wissenstand ja funktionieren (man kann die Leistung schön regeln) doch wie soll das Ganze dann alternativ mit dem SSR+Steckdosenschaltung funktionieren? Hier hat man ja dann eigentlich nur einen 2-Punktregler oder liege ich hier falsch? Und auf welche Leistung stellt ihr dann die Hendi ein? (volle Leistung?) Hoffe irgendwer kann mir bei meinem "Hirnknopf" helfen! ;-)
Schöne Grüße,
Stefan
-
hopfenschluerfer
- Posting Junior

- Beiträge: 71
- Registriert: Montag 16. Oktober 2017, 20:49
Re: Hendi mit Craftbeerpi 3
Obwohl ein PID-Regler eigentlich einen analogen Wert ausgibt, kann man auch ein (digitales) Relais damit steuern.
Um das umzusetzen kann man einen analogen Wert digital nachahmen und sowas wie ein sehr langsames PWM-Signal aus der Stellgröße des PID-Reglers erzeugen. Im englischen nennt man das time proportioning control. Im Prinzip wird dabei dann die Leistung über ein bestimmtes Zeitfenster (z.B. 1 Sekunde) geregelt. Bei voller Leistung würde die Stellgröße statt 3,5 kW 1 Sekunde betragen, in der die Platte in dem Betrachteten Zeitfenster bei voller Leistung heizt / das Relais schaltet. Statt 1750W auszugeben würde der PID-Regler in dem 1-sekündigen Betrachtungszeitraum das Relais 500 ms anschalten, bei 1000W 285 ms, uws...
Ein 2-Punktregler also nicht unbedingt nötig.
Grüße
Nils
Um das umzusetzen kann man einen analogen Wert digital nachahmen und sowas wie ein sehr langsames PWM-Signal aus der Stellgröße des PID-Reglers erzeugen. Im englischen nennt man das time proportioning control. Im Prinzip wird dabei dann die Leistung über ein bestimmtes Zeitfenster (z.B. 1 Sekunde) geregelt. Bei voller Leistung würde die Stellgröße statt 3,5 kW 1 Sekunde betragen, in der die Platte in dem Betrachteten Zeitfenster bei voller Leistung heizt / das Relais schaltet. Statt 1750W auszugeben würde der PID-Regler in dem 1-sekündigen Betrachtungszeitraum das Relais 500 ms anschalten, bei 1000W 285 ms, uws...
Ein 2-Punktregler also nicht unbedingt nötig.
Grüße
Nils
Re: Hendi mit Craftbeerpi 3
Okay ist klar, vielen Dank!
- imageandart
- Posting Junior

- Beiträge: 56
- Registriert: Dienstag 21. Oktober 2014, 09:12
- Wohnort: Wendlingen
- Kontaktdaten:
Re: Hendi mit Craftbeerpi 3
habe auch ne Frage zu dem Thema, ich komm mit den Bauteilen nicht so richti zurecht
was ist der C1? Ist das ein Kondensator mit 100 um? Für wieviel Volt soll der sein?
Die Wiederstände R2 und R3 haben die 100 Ohm oder 100 Kohm?
den BC337-40 oder den BC337-25
Läuft Deine Hendi mittlerweile? Überlege mir auch ob ich meine Hendi so ansteuern möchte....
was ist der C1? Ist das ein Kondensator mit 100 um? Für wieviel Volt soll der sein?
Die Wiederstände R2 und R3 haben die 100 Ohm oder 100 Kohm?
den BC337-40 oder den BC337-25
Läuft Deine Hendi mittlerweile? Überlege mir auch ob ich meine Hendi so ansteuern möchte....
viele Grüße OLAF
-
hopfenschluerfer
- Posting Junior

- Beiträge: 71
- Registriert: Montag 16. Oktober 2017, 20:49
Re: Hendi mit Craftbeerpi 3
C1 ist ein Kondensator mit einer Kapazität von 100 µF. Nimm einen, der für mehr als 5 V ausgelegt ist.
Die angegebenen 100 Ohm sind richtig. bei 100 kOhm wäre der Spannungsabfall, zu groß und der Optokoppler würde nicht funktionieren.
Bei meiner Berechnung weiter oben hab ich die Daten vom BC337 ohne Zusatz genommen.
Wenn in der Zeichnung der BC337 angegeben ist, vermute ich mal, dass auch der verwendet werden soll und nicht der BC337-40 oder BC337-25.
Die beiden Ausführungen weisen eine höhere Stromverstärkung auf. Ohne das jetzt sicher Sagen zu können glaube ich aber, dass das in diesem Fall egal ist.
Die angegebenen 100 Ohm sind richtig. bei 100 kOhm wäre der Spannungsabfall, zu groß und der Optokoppler würde nicht funktionieren.
Bei meiner Berechnung weiter oben hab ich die Daten vom BC337 ohne Zusatz genommen.
Wenn in der Zeichnung der BC337 angegeben ist, vermute ich mal, dass auch der verwendet werden soll und nicht der BC337-40 oder BC337-25.
Die beiden Ausführungen weisen eine höhere Stromverstärkung auf. Ohne das jetzt sicher Sagen zu können glaube ich aber, dass das in diesem Fall egal ist.
Re: Hendi mit Craftbeerpi 3
Hallo liebe Hobbybrauer-Gemeinde.
Auch wenn der Thread hier derzeit nicht besonders aktiv scheint möchte ich nochmal ein paar Fragen, bzw Anregungen loswerden:
Zunächst mal die Frage in die Runde, ob jemand die manuelle 3,5KW Hendi-Platte mit dem Umbau laut Wiki am laufen hat?
https://github.com/Manuel83/craftbeerpi ... 0-M--Setup
Auch wenn viele sagen, dass eine PID-Regelung uninteressant ist, weil das System sehr träge reagiert... so finde ich
den Ansatz die Induktionplatte fernzusteuern eigentlich ganz gut... zudem man sich das Schalten der 3,5KW innerhalb der
cbpi-Steuerung damit sparen kann.
Nicht so schön ist allerdings, dass die komplette Poti-Schaltung der Hendi auf Netzpotential liegt und man hier durchaus aufpassen sollte
was man tut.
Mein Ansatz dazu wäre jetzt mal die Optokoppler der Schaltung aus dem Wiki (s. Link oben) in die Hendi-Platte zu verbannen... und nur noch die
Ansteuerung der Optokoppler über ein 3poliges Kabel mit Steckverbinder in die Hendiplatte zu führen. Platz ist innerhalb der Hendi genug.
Damit hätte man schon mal ein berührungssicheres Gerät.
Ich habe die Schaltung testweise mal aufgebaut und konnte mit cbpi 2.2 die Platte ein und ausschalten... d.h. die Ansteuerung des on/off
Pins ging schon mal. Allerdings konnte ich die Leistungsstufen über den Power-Pin nicht regulieren?!? Der Power-Pin hängt auf 5V und damit die Platte auf 500W fest.
Wenn ich mir die Schaltung mal aufmale, komme ich zu dem Schluss, dass man eigentlich das Poti am Power-Pin abklemmen müsste.
Wie habt Ihr den Umbau gemacht? Ein paar Hinweise dazu wären sehr Hilfreich...
Vielen Dank schon mal für Eure Hilfe.
Grüße, OBierlix
Auch wenn der Thread hier derzeit nicht besonders aktiv scheint möchte ich nochmal ein paar Fragen, bzw Anregungen loswerden:
Zunächst mal die Frage in die Runde, ob jemand die manuelle 3,5KW Hendi-Platte mit dem Umbau laut Wiki am laufen hat?
https://github.com/Manuel83/craftbeerpi ... 0-M--Setup
Auch wenn viele sagen, dass eine PID-Regelung uninteressant ist, weil das System sehr träge reagiert... so finde ich
den Ansatz die Induktionplatte fernzusteuern eigentlich ganz gut... zudem man sich das Schalten der 3,5KW innerhalb der
cbpi-Steuerung damit sparen kann.
Nicht so schön ist allerdings, dass die komplette Poti-Schaltung der Hendi auf Netzpotential liegt und man hier durchaus aufpassen sollte
was man tut.
Mein Ansatz dazu wäre jetzt mal die Optokoppler der Schaltung aus dem Wiki (s. Link oben) in die Hendi-Platte zu verbannen... und nur noch die
Ansteuerung der Optokoppler über ein 3poliges Kabel mit Steckverbinder in die Hendiplatte zu führen. Platz ist innerhalb der Hendi genug.
Damit hätte man schon mal ein berührungssicheres Gerät.
Ich habe die Schaltung testweise mal aufgebaut und konnte mit cbpi 2.2 die Platte ein und ausschalten... d.h. die Ansteuerung des on/off
Pins ging schon mal. Allerdings konnte ich die Leistungsstufen über den Power-Pin nicht regulieren?!? Der Power-Pin hängt auf 5V und damit die Platte auf 500W fest.
Wenn ich mir die Schaltung mal aufmale, komme ich zu dem Schluss, dass man eigentlich das Poti am Power-Pin abklemmen müsste.
Wie habt Ihr den Umbau gemacht? Ein paar Hinweise dazu wären sehr Hilfreich...
Vielen Dank schon mal für Eure Hilfe.
Grüße, OBierlix
Re: Hendi mit Craftbeerpi 3
Ich habe meine Hendi mit einer Funkdose mit einfachem an und aus angesteuert und das hat die Temperatur sehr gut getroffen. Warum man unbedingt in der Hendi rumlöten muss, entzieht sich meiner Vorstellungskraft und meinem logischem Verständnis. Außer ein "weil man es eben kann" fällt mir nichts dazu ein, für mich zählt eh nur das Ergebnis. Aber soll jeder machen, wie er will.
Ob Craftbeerpi eine Funkdose ansteuern kann, entzieht sich allerdings meiner Kenntnis.
Ob Craftbeerpi eine Funkdose ansteuern kann, entzieht sich allerdings meiner Kenntnis.
Gruß Matthias
Jep, Bier wird´s immer... meist auch trinkbar und manchmal ist es richtig gut!
Jep, Bier wird´s immer... meist auch trinkbar und manchmal ist es richtig gut!
Re: Hendi mit Craftbeerpi 3
Hallo Matthias und Peter.
Danke zunächst für Eure Einschätzung zu dem Thema...
Wahrscheinlich reicht die einfache Ansteuerung in der Praxis wirklich gut aus um die Temperaturen genau genug zu treffen.
Hier fehlt mir noch ausreichend Erfahrung mit dem neuen Brauequipment.
Trotzdem würde ich den ersten Ansatz über eine Steuerung per "hendipid" gerne weiter verfolgen... ja... auch weil es halt geht.
Und weil ich meine Steuerung soweit bereits aufgebaut habe.
Deshalb bin gespannt auf weitere Erfahrungsberichte zum Thema CraftbeerPi und Hendi 3,5KW über hendipid.
Noch zwei-drei Fragen an Peter:
1.) Hat die Ansteuerung vor dem Knall zufriedenstellend funktioniert? Wie hast Du die Platte genau angeschlossen?
2.) Benutzt Du jetzt für die geschaltete Steckdose auch CraftbeerPi 2.2 oder 3, und welche Regelung hast Du dort eingestellt? (Hysterese/Overshoot)
3.) Wie groß sind Deine Sudmengen bzw. Deine Sudpfanne?
Viele Grüße,
Kai
Danke zunächst für Eure Einschätzung zu dem Thema...
Wahrscheinlich reicht die einfache Ansteuerung in der Praxis wirklich gut aus um die Temperaturen genau genug zu treffen.
Hier fehlt mir noch ausreichend Erfahrung mit dem neuen Brauequipment.
Trotzdem würde ich den ersten Ansatz über eine Steuerung per "hendipid" gerne weiter verfolgen... ja... auch weil es halt geht.
Und weil ich meine Steuerung soweit bereits aufgebaut habe.
Deshalb bin gespannt auf weitere Erfahrungsberichte zum Thema CraftbeerPi und Hendi 3,5KW über hendipid.
Noch zwei-drei Fragen an Peter:
1.) Hat die Ansteuerung vor dem Knall zufriedenstellend funktioniert? Wie hast Du die Platte genau angeschlossen?
2.) Benutzt Du jetzt für die geschaltete Steckdose auch CraftbeerPi 2.2 oder 3, und welche Regelung hast Du dort eingestellt? (Hysterese/Overshoot)
3.) Wie groß sind Deine Sudmengen bzw. Deine Sudpfanne?
Viele Grüße,
Kai
Re: Hendi mit Craftbeerpi 3
Ok... danke Peter.
Die Geschichte mit der durchtrennten Leiterbahn hab ich mir auch angesehen.
Bringt für die Temperaturregelung natürlich keine Vorteile.
Dann kann man auch die Steckdose direkt Schalten, wie Du es jetzt machst.
Das habe ich in meiner Steuerung ebenfalls vorgesehen... 2 schaltbare Steckdosen mit je einem 25A SSR sind da mit drin.
Mal sehen... das wäre dan Plan B, wenn ich die Ansteuerung per hendipid nicht mehr hin bekomme.
Hat schon mal jemand Kontakt zu dem Autor des hendipid Plugins gehabt?
Wäre schön sich einmal direkt mit Ihm auszutauschen. Ich nehme an, dass es bei Ihm wohl mal funktioniert hat.
Hoffe ich.
Grüße, Kai.
Die Geschichte mit der durchtrennten Leiterbahn hab ich mir auch angesehen.
Bringt für die Temperaturregelung natürlich keine Vorteile.
Dann kann man auch die Steckdose direkt Schalten, wie Du es jetzt machst.
Das habe ich in meiner Steuerung ebenfalls vorgesehen... 2 schaltbare Steckdosen mit je einem 25A SSR sind da mit drin.
Mal sehen... das wäre dan Plan B, wenn ich die Ansteuerung per hendipid nicht mehr hin bekomme.
Hat schon mal jemand Kontakt zu dem Autor des hendipid Plugins gehabt?
Wäre schön sich einmal direkt mit Ihm auszutauschen. Ich nehme an, dass es bei Ihm wohl mal funktioniert hat.
Hoffe ich.
Grüße, Kai.
Re: Hendi mit Craftbeerpi 3
Ich schalte die Steckdosen meiner beiden manuellen Hendi Platten mit CBPi und das funktioniert perfekt. Ich treffe die Maischetemperatur auf 0.3°C genau und da meine 68L Amihopfen Kessel dick mit Armaflex isoliert sind tut sich da auch nicht viel während den Maischerasten.
Sehe also auch null grund die Hendi zu modifizieren^^
Spar dir die Arbeit und nutze die Zeit lieber für Bier brauen ;)
Sehe also auch null grund die Hendi zu modifizieren^^
Spar dir die Arbeit und nutze die Zeit lieber für Bier brauen ;)
Re: Hendi mit Craftbeerpi 3
Hallo harry87.
Welche Regelung (Overshoot / Overshoot by Norn ...) hast Du denn eingestellt?
Habe ebenfalls einen 68l Kessel, deshalb würde mich das interessieren!
Grüße,
Kai
Welche Regelung (Overshoot / Overshoot by Norn ...) hast Du denn eingestellt?
Habe ebenfalls einen 68l Kessel, deshalb würde mich das interessieren!
Grüße,
Kai
Re: Hendi mit Craftbeerpi 3
Hallo Obierlix,
sorry für die späte Antwort, hab den Thread irgendwie übersehen ... ich nutze die Overshoot Logic, simpel und gut :)
sorry für die späte Antwort, hab den Thread irgendwie übersehen ... ich nutze die Overshoot Logic, simpel und gut :)
Re: Hendi mit Craftbeerpi 3
Hallo zusammen.
Ich habe meine Hendi auch mal umgebaut. In der Kochplatte ist ein kleines Reed-Relais, welches on/off steuert. Die Leistung wird weiterhin über das Poti der Hendi geregelt.
Die Steuerspannung von 12V (für das Relais) habe ich durch eine isolierte Buchse auf der Rückseite durch das Gehäuse der Hendi geführt. Über den Schalter kann man zwischen externer Steuerung und Normalbetrieb der Kochplatte umschalten.
Das Inkbird ITC-310T-B habe ich im die externe Steckdosenleiste und das dicke Anschlußkabel erleichtert. Intern habe ich die 12V Steuerspannung für das Heizen-Relais abgegriffen und per Kabel nach aussen geführt. Das Anschlusskabel ist durch ein dünneres ersetzt worden, da ja keine Leistung mehr geschaltet werden muss.
Die Durchführungshülsen habe ich schnell mit dem 3D-Drucker ausgedruckt.
Als nächstes werde ich den NTC-Sensor noch über eine Klinkenbuchse steckbar machen.
Gruß
Nos.
Ich habe meine Hendi auch mal umgebaut. In der Kochplatte ist ein kleines Reed-Relais, welches on/off steuert. Die Leistung wird weiterhin über das Poti der Hendi geregelt.
Die Steuerspannung von 12V (für das Relais) habe ich durch eine isolierte Buchse auf der Rückseite durch das Gehäuse der Hendi geführt. Über den Schalter kann man zwischen externer Steuerung und Normalbetrieb der Kochplatte umschalten.
Das Inkbird ITC-310T-B habe ich im die externe Steckdosenleiste und das dicke Anschlußkabel erleichtert. Intern habe ich die 12V Steuerspannung für das Heizen-Relais abgegriffen und per Kabel nach aussen geführt. Das Anschlusskabel ist durch ein dünneres ersetzt worden, da ja keine Leistung mehr geschaltet werden muss.
Die Durchführungshülsen habe ich schnell mit dem 3D-Drucker ausgedruckt.
Als nächstes werde ich den NTC-Sensor noch über eine Klinkenbuchse steckbar machen.
Gruß
Nos.
Re: Hendi mit Craftbeerpi 3
Hallo zusammen!
Danke schon mal für alle Antworten!
Mir ging es ja (wie scheinbar Kai auch) um die Möglichkeit die Hendi wie ganz oben und in den folgenden Links beschrieben mittels PID Controller zu steuern. Also nicht der klassische An/Aus Umbau.
https://github.com/Manuel83/craftbeerpi ... 0-M--Setup
https://github.com/AHm74/hendictrl
Also noch mal die Frage: Hat das irgendjemand außer dem Verfasser auf Github schon erfolgreich (oder auch nicht erfolgreich) getestet?
Ich werde die nächsten Tage einfach mal meine gebastelte Platine in die Hendi löten und testen, ob ich sie irgendwie steuern kann. Ich sag dann bescheid, ob ich sie zerstört habe oder es funktioniert...
Schöne Grüße
Philip
Danke schon mal für alle Antworten!
Mir ging es ja (wie scheinbar Kai auch) um die Möglichkeit die Hendi wie ganz oben und in den folgenden Links beschrieben mittels PID Controller zu steuern. Also nicht der klassische An/Aus Umbau.
https://github.com/Manuel83/craftbeerpi ... 0-M--Setup
https://github.com/AHm74/hendictrl
Also noch mal die Frage: Hat das irgendjemand außer dem Verfasser auf Github schon erfolgreich (oder auch nicht erfolgreich) getestet?
Ich werde die nächsten Tage einfach mal meine gebastelte Platine in die Hendi löten und testen, ob ich sie irgendwie steuern kann. Ich sag dann bescheid, ob ich sie zerstört habe oder es funktioniert...
Schöne Grüße
Philip
Re: Hendi mit Craftbeerpi 3
Hallo Philip,
der von dir benannte Umbau wird sicher funktionieren, da hier nichts weiter gemacht wird als die Spannung die vom Poti an die Hendi gegeben wird, durch eine PWM gesteuert durch den RPI direkt einzuspeisen.
Gruß
Nos
der von dir benannte Umbau wird sicher funktionieren, da hier nichts weiter gemacht wird als die Spannung die vom Poti an die Hendi gegeben wird, durch eine PWM gesteuert durch den RPI direkt einzuspeisen.
Gruß
Nos
-
DarkUtopia
- Posting Freak

- Beiträge: 594
- Registriert: Dienstag 31. März 2015, 11:29
Re: Hendi mit Craftbeerpi 3
Hallo, ich wollte hier kurz was los werden, ich habe das Poti durch einen Arduino ersetzt, jedoch habe ich einen ad Wandler gebraucht weil die PWM nicht gepasst hat. Jetzt klappt es ohne Probleme!
Lg
Lg
Re: Hendi mit Craftbeerpi 3
AD ? DA ;)
-
DarkUtopia
- Posting Freak

- Beiträge: 594
- Registriert: Dienstag 31. März 2015, 11:29
Re: Hendi mit Craftbeerpi 3
Ja sowas hier MCP4725
Re: Hendi mit Craftbeerpi 3
So, ich habe meine Platine jetzt mal in die Hendi gelötet...
Also die Hendi ist zumindest noch in Ordnung und ich kann die Platte über CraftbeerPi Ein- und Ausschalten. Das wars allerdings auch schon. Wenn sie an ist, ist sie immer auf einer Leistung von 500 Watt. Nie mehr... Wahrscheinlich hab ich an meiner Platine irgendwas unsauber gelötet... Aber was mich wundert, dass auf der CraftbeerPi Oberfläche auch nur immer das gleiche angezeigt wird... Wenn ich auf Auto schalte zeigt er mir immer 100% und die Heizung ist immer an. Auch beim erreichen der Rasttemperaturen. Sollte dieser Wert sich nicht ändern?
Ich nutze CraftbeerPi 3.0 mit dem HendiControl Plugin und der PIDHendi Logic. P=40 I=140 D=0 hab ich erst mal zum testen eingestellt.
Ich werde die nächsten Tage mal weiter forschen...
Falls jemand Tipps hat, wäre ich natürlich dankbar!
Grüße
Philip
Also die Hendi ist zumindest noch in Ordnung und ich kann die Platte über CraftbeerPi Ein- und Ausschalten. Das wars allerdings auch schon. Wenn sie an ist, ist sie immer auf einer Leistung von 500 Watt. Nie mehr... Wahrscheinlich hab ich an meiner Platine irgendwas unsauber gelötet... Aber was mich wundert, dass auf der CraftbeerPi Oberfläche auch nur immer das gleiche angezeigt wird... Wenn ich auf Auto schalte zeigt er mir immer 100% und die Heizung ist immer an. Auch beim erreichen der Rasttemperaturen. Sollte dieser Wert sich nicht ändern?
Ich nutze CraftbeerPi 3.0 mit dem HendiControl Plugin und der PIDHendi Logic. P=40 I=140 D=0 hab ich erst mal zum testen eingestellt.
Ich werde die nächsten Tage mal weiter forschen...
Falls jemand Tipps hat, wäre ich natürlich dankbar!
Grüße
Philip
Re: Hendi mit Craftbeerpi 3
Hallo zusammen,
ich bin neu hier und versuche auch seit kurzem eine Hendi ueber CBP anzusteuern. Ich habe obige Schaltung mal zusammengaloetet und sowohl mit CBP2.2 als auch CBP3.0 getestet. Wie auch von anderen schon bemerkt, gelingt es, die Platte an-/auszuschalten, dabei bleibt die Leistung konstant bei 500 Watt. Dies funktioniert in beiden Versionen. Unter CBP2.2 funktionierte auch die Auto-Schaltung, aber der PID oszillierte gewaltig. Das lag evtl. an meinem kleinen 3l Testkessel, aber ich hatte noch keine Moeglichkeit mit 50l zu testen. Unter CBP3.0 habe ich die Auto-Schaltung nicht zum laufen gebracht. Zwar zeigt mir das user interface die Werte an, die der Hendi actor faehrt - und im Gegensatz zu Philip haengen diese nicht bei 100% fest. Bei der Hendi Platte kommt aber nichts an - sie bleibt still und stumm.
Vielleicht hat jemand einen Tip wie das zu loesen waere? Kai hatte ja diese Vermutung:
Beste Gruesse aus Norwegen,
Alex
ich bin neu hier und versuche auch seit kurzem eine Hendi ueber CBP anzusteuern. Ich habe obige Schaltung mal zusammengaloetet und sowohl mit CBP2.2 als auch CBP3.0 getestet. Wie auch von anderen schon bemerkt, gelingt es, die Platte an-/auszuschalten, dabei bleibt die Leistung konstant bei 500 Watt. Dies funktioniert in beiden Versionen. Unter CBP2.2 funktionierte auch die Auto-Schaltung, aber der PID oszillierte gewaltig. Das lag evtl. an meinem kleinen 3l Testkessel, aber ich hatte noch keine Moeglichkeit mit 50l zu testen. Unter CBP3.0 habe ich die Auto-Schaltung nicht zum laufen gebracht. Zwar zeigt mir das user interface die Werte an, die der Hendi actor faehrt - und im Gegensatz zu Philip haengen diese nicht bei 100% fest. Bei der Hendi Platte kommt aber nichts an - sie bleibt still und stumm.
Vielleicht hat jemand einen Tip wie das zu loesen waere? Kai hatte ja diese Vermutung:
Was ist damit genau gemeint? Hat das schon mal jemand versucht?OBierlix hat geschrieben: Dienstag 9. Januar 2018, 13:05
Wenn ich mir die Schaltung mal aufmale, komme ich zu dem Schluss, dass man eigentlich das Poti am Power-Pin abklemmen müsste.![]()
Wie habt Ihr den Umbau gemacht? Ein paar Hinweise dazu wären sehr Hilfreich...
Beste Gruesse aus Norwegen,
Alex
Re: Hendi mit Craftbeerpi 3
Hallo Philip und Alex...
Sorry war länger nicht mehr hier.
Also, wenn ich das jetzt noch aus dem Kopf zusammen bekomme... hatte ich anfangs das gleiche Problem.
Die Ansteuerung geht soweit... Hendi wird auch eingeschaltet, bleibt aber immer nur auf 500W ( kleinste Stufe stehen ).
Das liegt daran, dass der Kondensator ( der die PWM glätten soll ) rückwärtig, d.h. über das Poti der Hendi an 5V hängt und
sich auf 5V auflädt. Deine PWM-Schaltung schafft es nicht diesen Spannungswert runterzusetzten.
Du kannst das testen, indem Du den Pin 3 ( in der original Anleitung am Poti -- "Effekt" in gelb gekennzeichneten ) Pin am Flachbandstecker
abmachst und ordentlich isolierst. Dann kannst Du zwar nicht mehr manuell bedienen, aber über die CraftbeerPi ansteuerung sollte es dann gehen.
Ich benutze bis jetzt ebenfalls nur Version 2.2.
Mein letzter Ansatz war es ja die Optokoppler und ein Umschaltrelais für die eben genannte "Effekt/Power-Signalleitung" auf einer kleinen
Platine in der Hendi-Platte unterzubringen.
Die Leiterplatte habe ich auch schon gebaut... (s. Foto) nur den Einbau in die Hendi-Platte habe ich noch nicht erledigt.
Bin aber ziemlich sicher, dass das ganze läuft.
Weitere Vorteile sind wie bereits gesagt, dass alle gefährlichen Spannungen innerhalb der Hendi Platte verbleiben und auf der Steuerleitung
nur GND/5V vom Raspi und die Ansteuersignale für die Optokoppler sind.
Ich muss das mal verständlich aufmalen... falls noch Bedarf besteht.
Beste Grüße,
Kai.
Sorry war länger nicht mehr hier.
Also, wenn ich das jetzt noch aus dem Kopf zusammen bekomme... hatte ich anfangs das gleiche Problem.
Die Ansteuerung geht soweit... Hendi wird auch eingeschaltet, bleibt aber immer nur auf 500W ( kleinste Stufe stehen ).
Das liegt daran, dass der Kondensator ( der die PWM glätten soll ) rückwärtig, d.h. über das Poti der Hendi an 5V hängt und
sich auf 5V auflädt. Deine PWM-Schaltung schafft es nicht diesen Spannungswert runterzusetzten.
Du kannst das testen, indem Du den Pin 3 ( in der original Anleitung am Poti -- "Effekt" in gelb gekennzeichneten ) Pin am Flachbandstecker
abmachst und ordentlich isolierst. Dann kannst Du zwar nicht mehr manuell bedienen, aber über die CraftbeerPi ansteuerung sollte es dann gehen.
Ich benutze bis jetzt ebenfalls nur Version 2.2.
Mein letzter Ansatz war es ja die Optokoppler und ein Umschaltrelais für die eben genannte "Effekt/Power-Signalleitung" auf einer kleinen
Platine in der Hendi-Platte unterzubringen.
Die Leiterplatte habe ich auch schon gebaut... (s. Foto) nur den Einbau in die Hendi-Platte habe ich noch nicht erledigt.
Bin aber ziemlich sicher, dass das ganze läuft.
Weitere Vorteile sind wie bereits gesagt, dass alle gefährlichen Spannungen innerhalb der Hendi Platte verbleiben und auf der Steuerleitung
nur GND/5V vom Raspi und die Ansteuersignale für die Optokoppler sind.
Ich muss das mal verständlich aufmalen... falls noch Bedarf besteht.
Beste Grüße,
Kai.
Re: Hendi mit Craftbeerpi 3
Wie funktioniert denn das HendiPID-Plugin? Wird da die Leistung angepasst oder wird da nur An/Aus anders gepulst als bei der Hysterese?
Ich habe mir auch ein Controller-Board gebaut wie in https://hobbybrauer.de/forum/viewtopic.php?f=58&t=24385 vorgestellt.
Ich habe mir auch ein Controller-Board gebaut wie in https://hobbybrauer.de/forum/viewtopic.php?f=58&t=24385 vorgestellt.
- hiasl
- Posting Freak

- Beiträge: 2069
- Registriert: Samstag 9. Juni 2007, 12:03
- Wohnort: Kulmbach
- Kontaktdaten:
Re: Hendi mit Craftbeerpi 3
Hab ich neulich mit "unserer" getestet (im Trockenlauf, externes Netzteil).juju1337 hat geschrieben: Montag 20. Juli 2020, 14:02 Wie funktioniert denn das HendiPID-Plugin? Wird da die Leistung angepasst oder wird da nur An/Aus anders gepulst als bei der Hysterese?
Ich habe mir auch ein Controller-Board gebaut wie in https://hobbybrauer.de/forum/viewtopic.php?f=58&t=24385 vorgestellt.
Das Hendi Plugin schaltet bei Überschreiten der Zieltemperatur aus und darunter ein und passt laufend in Abhängigkeit der Differenz zur Solltemperatur die Leistung per PWM an. Das sollte also super funktionieren. Man sollte jedoch unbedingt den GroupActor verwenden.
Gruß
Matthias
-----------------------------------------------------------------------------------------
Mehr vom Bier wissen, heißt: Mehr vom Bier haben!
Matthias
-----------------------------------------------------------------------------------------
Mehr vom Bier wissen, heißt: Mehr vom Bier haben!
Re: Hendi mit Craftbeerpi 3
Ok Moment, wie sieht dann die Konfiguration in Cbpi aus?
- hiasl
- Posting Freak

- Beiträge: 2069
- Registriert: Samstag 9. Juni 2007, 12:03
- Wohnort: Kulmbach
- Kontaktdaten:
Re: Hendi mit Craftbeerpi 3
GPIO_Simple oder RelaisBoard als actor für an/aus
GPIO_PWM oder Mod_PWM als actor für die Leistung
Groups als actor um beide zu kombinieren
Hendi Plugin als Logik des Kessels --> mash oder boil Logik und dann als actor den kombinierten eintragen.
GPIO_PWM oder Mod_PWM als actor für die Leistung
Groups als actor um beide zu kombinieren
Hendi Plugin als Logik des Kessels --> mash oder boil Logik und dann als actor den kombinierten eintragen.
Gruß
Matthias
-----------------------------------------------------------------------------------------
Mehr vom Bier wissen, heißt: Mehr vom Bier haben!
Matthias
-----------------------------------------------------------------------------------------
Mehr vom Bier wissen, heißt: Mehr vom Bier haben!
Re: Hendi mit Craftbeerpi 3
Ok, das muss ich mir genauer anschauen.
Ich mache Brew in a Bag, hab also eigentlich nur einen Kessel. Aber d.h. man legt da zwei Kessel an, jeweils als Gruppe aus Simple und PWM?
Und wie funktioniert das mit dem ToBoilStep? Braucht man den?
Funktioniert das Limitieren der Leistung dann beim Kessel oder beim Actor?
Fragen über Fragen...
Ich mache Brew in a Bag, hab also eigentlich nur einen Kessel. Aber d.h. man legt da zwei Kessel an, jeweils als Gruppe aus Simple und PWM?
Und wie funktioniert das mit dem ToBoilStep? Braucht man den?
Funktioniert das Limitieren der Leistung dann beim Kessel oder beim Actor?
Fragen über Fragen...
Re: Hendi mit Craftbeerpi 3
hiasl, du kannst auch ohne das Group Plugin einen kombinierten Aktor anlegen, das bringt das HendiCtrl-Plugin gleich mit. Da gibst du dann gleich die GPIOs an.
- hiasl
- Posting Freak

- Beiträge: 2069
- Registriert: Samstag 9. Juni 2007, 12:03
- Wohnort: Kulmbach
- Kontaktdaten:
Re: Hendi mit Craftbeerpi 3
Ah cool.
Gruß
Matthias
-----------------------------------------------------------------------------------------
Mehr vom Bier wissen, heißt: Mehr vom Bier haben!
Matthias
-----------------------------------------------------------------------------------------
Mehr vom Bier wissen, heißt: Mehr vom Bier haben!
Re: Hendi mit Craftbeerpi 3
Matthias: Hast du das jetzt schon am Laufen? Ich verstehe die Logik diese HendiCtrl-Plugins noch nicht so ganz. Man soll ja offenbar zwei Kettles anlegen (ich hab eigentlich nur einen, da BIAB). Und dann gibts einen "Mash"- und einen "Boil"-Step aber auch noch einen "ToBoil"-Step?! Welchen Kessel geb ich denn bei letzterem an?! Wär cool, wenn du mal deine Konfig teilen könntest.
- hiasl
- Posting Freak

- Beiträge: 2069
- Registriert: Samstag 9. Juni 2007, 12:03
- Wohnort: Kulmbach
- Kontaktdaten:
Re: Hendi mit Craftbeerpi 3
Habe noch nix am Laufan, da ich noch auf Teile für den Umbau warte. Soll ja alles schön sicher sein...
Aber ich schau mal, ob ich ein paar Screenshots hinbekomme. Hab aber auch keine Erfahrung. Nur eine Vorstellung
Aber ich schau mal, ob ich ein paar Screenshots hinbekomme. Hab aber auch keine Erfahrung. Nur eine Vorstellung
Gruß
Matthias
-----------------------------------------------------------------------------------------
Mehr vom Bier wissen, heißt: Mehr vom Bier haben!
Matthias
-----------------------------------------------------------------------------------------
Mehr vom Bier wissen, heißt: Mehr vom Bier haben!
Re: Hendi mit Craftbeerpi 3
Ok, dann iterieren wir uns da mal zusammen hin.
Re: Hendi mit Craftbeerpi 3
Also um vielleicht mal mein Setup und die Zielsetzung zu erklären:
Ich mache Brew in a Bag, habe also nur eine Platte und einen Topf (27 Liter). Grundsätzlich möchte ich die Hendi bei maximal 2300W laufen lassen, beim Kochen eher so in Richtung dauerhaft 1800-1900W, sonst verdunstet mir zu viel.
Mein Ansatz würde jetzt so ausschauen (Hardware Setup in CBPi):
Aktor:
"Hendi"
Max. Power: ~50% (da läuft die Hendi mit 2300W)
PWM Frequenz 20Hz
GPIOs natürlich entsprechend gewählt
Kettle 1:
"Maischen"
Logic: PIDHendi
Aktor: "Hendi"
Sensor entsprechend wählen
PID-Werte erstmal so lassen: P=40, I=140, D=0
Max. Power: ~50%
Kettle 2:
"Kochen"
Logic: BoilHendi
Aktor: "Hendi"
Sensor entsprechend wählen
Und dann die Brauschritte:
"MashSteps" Maischen/Rasten mit Kettle 1 und entsprechende Zeiten und Temperaturen vorgeben
"ToBoilStep" mit Kettle 2 und Power: 98 (wenn ich das richtig verstehe soll das ja wohl die Zieltemperatur sein)
"BoilStep" mit Kettle 2 und Power: ~30% (1900W)
Hab ich das soweit richtig verstanden?
Was ich mich allerdings frage: Wenn ich mir den Code des Plugins anschaue, ist im "ToBoilStep" die Passage, wo eigentlich das Erreichen der Zieltemperatur abgefragt wird, auskommentiert (https://github.com/AHm74/hendictrl/blob ... __.py#L213), das kann doch eigentlich dann so gar nicht funktionieren, oder?
Ich mache Brew in a Bag, habe also nur eine Platte und einen Topf (27 Liter). Grundsätzlich möchte ich die Hendi bei maximal 2300W laufen lassen, beim Kochen eher so in Richtung dauerhaft 1800-1900W, sonst verdunstet mir zu viel.
Mein Ansatz würde jetzt so ausschauen (Hardware Setup in CBPi):
Aktor:
"Hendi"
Max. Power: ~50% (da läuft die Hendi mit 2300W)
PWM Frequenz 20Hz
GPIOs natürlich entsprechend gewählt
Kettle 1:
"Maischen"
Logic: PIDHendi
Aktor: "Hendi"
Sensor entsprechend wählen
PID-Werte erstmal so lassen: P=40, I=140, D=0
Max. Power: ~50%
Kettle 2:
"Kochen"
Logic: BoilHendi
Aktor: "Hendi"
Sensor entsprechend wählen
Und dann die Brauschritte:
"MashSteps" Maischen/Rasten mit Kettle 1 und entsprechende Zeiten und Temperaturen vorgeben
"ToBoilStep" mit Kettle 2 und Power: 98 (wenn ich das richtig verstehe soll das ja wohl die Zieltemperatur sein)
"BoilStep" mit Kettle 2 und Power: ~30% (1900W)
Hab ich das soweit richtig verstanden?
Was ich mich allerdings frage: Wenn ich mir den Code des Plugins anschaue, ist im "ToBoilStep" die Passage, wo eigentlich das Erreichen der Zieltemperatur abgefragt wird, auskommentiert (https://github.com/AHm74/hendictrl/blob ... __.py#L213), das kann doch eigentlich dann so gar nicht funktionieren, oder?
Re: Hendi mit Craftbeerpi 3
Weitere Beobachtungen im Trockenlauf (Dummy Sensor manuell gefüttert):
1. "MashSteps" scheinen zu klappen.
2. Wie zu erwarten war, passiert im "ToBoilStep" gar nichts, außer, dass die Target Temp des Kochkessels auf 98° gesetzt wird.
3. Wenn ich einen "BoilStep" mit entsprechender Leistung einstelle, tut sich auch erstmal nix, ich muss die Automatik einschalten. Power bleibt auf 0%. Zudem, wenn Maische- und Kochkessel (gleicher Sensor) beide auf "Auto" stehen, geht der Heater dauernd an und aus (wahrscheinlich will der Maischekessel ihn ausschalten und der Kochkessel wieder an...).
Hat irgendjemand dieses Plugin erfolgreich in Betrieb für Maischen UND Kochen, mich beschleicht das Gefühl, dass das nicht ganz fertig implementiert ist...? Muss ich denn die Kettles manuell auf "Automatik" schalten?
1. "MashSteps" scheinen zu klappen.
2. Wie zu erwarten war, passiert im "ToBoilStep" gar nichts, außer, dass die Target Temp des Kochkessels auf 98° gesetzt wird.
3. Wenn ich einen "BoilStep" mit entsprechender Leistung einstelle, tut sich auch erstmal nix, ich muss die Automatik einschalten. Power bleibt auf 0%. Zudem, wenn Maische- und Kochkessel (gleicher Sensor) beide auf "Auto" stehen, geht der Heater dauernd an und aus (wahrscheinlich will der Maischekessel ihn ausschalten und der Kochkessel wieder an...).
Hat irgendjemand dieses Plugin erfolgreich in Betrieb für Maischen UND Kochen, mich beschleicht das Gefühl, dass das nicht ganz fertig implementiert ist...? Muss ich denn die Kettles manuell auf "Automatik" schalten?
Zuletzt geändert von juju1337 am Freitag 31. Juli 2020, 09:15, insgesamt 1-mal geändert.
- hiasl
- Posting Freak

- Beiträge: 2069
- Registriert: Samstag 9. Juni 2007, 12:03
- Wohnort: Kulmbach
- Kontaktdaten:
Re: Hendi mit Craftbeerpi 3
Diese Beobachtung hatte ich auch gestern. Maische funktioniert so weit, der Boil-to step erst mal nicht.
Im Übrigen ist da noch ein Fehler drin. Boil-To hat eine Eingabe für Power. Das ist aber die Zieltemperatur. Jedoch schaltet der Step nicht weiter. Power kann man beim Aufheizen ja manuell auf 100 % stellen (oder was man möchte). Aber bei Erreichen der Kochtemperatur sollte der Step halt schon in den Boil-Step weiterschalten, bei dem dann die Leistung reduziert wird.
Im Übrigen ist da noch ein Fehler drin. Boil-To hat eine Eingabe für Power. Das ist aber die Zieltemperatur. Jedoch schaltet der Step nicht weiter. Power kann man beim Aufheizen ja manuell auf 100 % stellen (oder was man möchte). Aber bei Erreichen der Kochtemperatur sollte der Step halt schon in den Boil-Step weiterschalten, bei dem dann die Leistung reduziert wird.
Gruß
Matthias
-----------------------------------------------------------------------------------------
Mehr vom Bier wissen, heißt: Mehr vom Bier haben!
Matthias
-----------------------------------------------------------------------------------------
Mehr vom Bier wissen, heißt: Mehr vom Bier haben!
Re: Hendi mit Craftbeerpi 3
Ich hab das Gefühl, dass das nicht ganz fertig implementiert ist... Zumal das Plugin auch den normalen BoilStep verändert. Es gibt keine HopAdditions mehr etc...
Also wohl doch per Hand Kettles zusammensetzen mit GPIOSimple und PWM...
Also wohl doch per Hand Kettles zusammensetzen mit GPIOSimple und PWM...
Re: Hendi mit Craftbeerpi 3
Oder das Plugin umschreiben. Ich schau mir das mal an.
- hiasl
- Posting Freak

- Beiträge: 2069
- Registriert: Samstag 9. Juni 2007, 12:03
- Wohnort: Kulmbach
- Kontaktdaten:
Re: Hendi mit Craftbeerpi 3
https://github.com/jalim/SimpleBoilLogic
Das könnte ggf was sein. Man kann ja trotzdem den Actor aus dem Hendi-Control Plugin verwenden. Alternativ eben eine Actor-Gruppe erstellen.
Das könnte ggf was sein. Man kann ja trotzdem den Actor aus dem Hendi-Control Plugin verwenden. Alternativ eben eine Actor-Gruppe erstellen.
Gruß
Matthias
-----------------------------------------------------------------------------------------
Mehr vom Bier wissen, heißt: Mehr vom Bier haben!
Matthias
-----------------------------------------------------------------------------------------
Mehr vom Bier wissen, heißt: Mehr vom Bier haben!
Re: Hendi mit Craftbeerpi 3
Ich hab da jetzt selber bisschen rumgebastelt an dem Hendi Plugin. Ab einer bestimmten Temperatur (zB 97°) schaltet er auf eine bestimmte Leistung zurück. Davor regelt er normal per PID mit festgelegter Maximalleistung. Wenn ich das getestet hab, kann ichs mal teilen. Ist aber auch nur im Trial & Error Verfahren entwickelt...

