Vorstellung Umbau Yato/Hendi für Automatisierung

juju1337
Posting Klettermax
Posting Klettermax
Beiträge: 269
Registriert: Mittwoch 15. Mai 2019, 15:59

Re: Vorstellung Umbau Yato/Hendi für Automatisierung

#201

Beitrag von juju1337 »

Sir Quickly hat geschrieben: Samstag 29. Mai 2021, 09:08 an der Poti-Platine (nicht angeschlossen), Poti ein: Widerstand von ON_HENDI nach 5V und GND messen, hier müsste man nen Pullup-Widerstand auf der Potiplatine sehen.
Nope, 0 Ohm zu 5V und hochohmig zu GND
Sir Quickly hat geschrieben: Samstag 29. Mai 2021, 09:08 an der Poti-Platine (nicht angeschlossen), Poti aus: Widerstand von ON_HENDI nach 5V und GND messen
Beides hochohmig
Sir Quickly hat geschrieben: Samstag 29. Mai 2021, 09:08 Wenn du ON_HENDI hart an 5V legst bzw. hart an Masse, z.B. mit einer Brücke, schaltet sie dann richtig, PWR_HENDI dabei auf ein festes Potential legen? Dann könnten wir den Multiplexer fast ausschliessen.
Ich mess das nachher alles am Netzteil nochmal durch. Bin mir aber recht sicher, dass die Antwort "ja" sein wird. Ich geb Bescheid.
juju1337
Posting Klettermax
Posting Klettermax
Beiträge: 269
Registriert: Mittwoch 15. Mai 2019, 15:59

Re: Vorstellung Umbau Yato/Hendi für Automatisierung

#202

Beitrag von juju1337 »

Also, solange die Platine am Raspi und einem externen Netzteil hängt (anstatt am Hendi Controller) messe ich an den Ausgängen ON_OUT und PWR_OUT immer genau das, was anliegen soll.
ON_HENDI hab ich dabei entweder auf 5V oder 0V gelegt, PWR_HENDI auf 2,5V.
Habe auch mehrfach die Versorgungsspannung getrennt in unterschiedlichen Schaltzuständen am Raspi; sobald die Spannung wieder da war, stabiles, korrektes Signal am Ausgang...

Wenn ich das Poti einzeln ans Netzteil hänge, macht es ebenfalls genau, was es soll.

Noch eine Sache: Eigentlich müssten die 5V vom Controllerboard doch auch im "Standby" ständig anliegen, oder? Sonst könnte man sie ja über das Poti nicht mehr einschalten im Originalzustand. Aber wenn das so wäre, was ist dann das Problem :Mad2
Sir Quickly
Posting Junior
Posting Junior
Beiträge: 39
Registriert: Montag 27. Mai 2019, 17:58

Re: Vorstellung Umbau Yato/Hendi für Automatisierung

#203

Beitrag von Sir Quickly »

so, ich habe bei mir mal nachgeschaut. Ich habe keinen R6 drin, lass den doch einfach mal weg.
Die Controller-Platine hat einen Pull-Down-Widerstand von ON_HENDI nach GND.
Durch den analogen Multiplexer sieht sie diesen parallel zu R6 und es kann sein, das dieser dann zu klein wird.
juju1337
Posting Klettermax
Posting Klettermax
Beiträge: 269
Registriert: Mittwoch 15. Mai 2019, 15:59

Re: Vorstellung Umbau Yato/Hendi für Automatisierung

#204

Beitrag von juju1337 »

Sir Quickly hat geschrieben: Sonntag 30. Mai 2021, 23:01 so, ich habe bei mir mal nachgeschaut. Ich habe keinen R6 drin, lass den doch einfach mal weg.
Das hatte ich schon probiert, dann konnte ich gar nicht mehr regeln, hing immer auf 500W.
Den Pulldown auf der Poti-Platine kann ich bei mir nicht rausmessen, da messe ich hochohmig. Aber irgendsoein Effekt muss es sein, es hakt ja wohl irgendwie im Zusammenspiel...
JustDude
Posting Junior
Posting Junior
Beiträge: 27
Registriert: Samstag 3. April 2021, 19:36

Re: Vorstellung Umbau Yato/Hendi für Automatisierung

#205

Beitrag von JustDude »

Ein Vergleich der beiden Layouts, dem Original und dem Neuen, wäre also die beste Option? würde ich denken
JackFrost
Posting Freak
Posting Freak
Beiträge: 3092
Registriert: Dienstag 15. Mai 2018, 18:10

Re: Vorstellung Umbau Yato/Hendi für Automatisierung

#206

Beitrag von JackFrost »

juju1337 hat geschrieben: Montag 31. Mai 2021, 07:38
Sir Quickly hat geschrieben: Sonntag 30. Mai 2021, 23:01 so, ich habe bei mir mal nachgeschaut. Ich habe keinen R6 drin, lass den doch einfach mal weg.
Das hatte ich schon probiert, dann konnte ich gar nicht mehr regeln, hing immer auf 500W.
Den Pulldown auf der Poti-Platine kann ich bei mir nicht rausmessen, da messe ich hochohmig. Aber irgendsoein Effekt muss es sein, es hakt ja wohl irgendwie im Zusammenspiel...
Nochmal zusammen gefasst :
  1. An der Potiplatine misst du 3,1V am On_Hendi Kontakt, aber immer erst ab dem zweiten mal mit den Messspitzen.
  2. R6 gegen 1k8 getauscht aber die 3,1V bleiben und fallen nicht.
  3. Ohne R6 bleit der MUX auf dem Poti.
  4. Wenn am Poti_In der ON nicht verbunden ist dann arbeitet die Platte normal
  5. Mit einem externen Netzteil ist das Verhalten nicht nachstellbar.
Zu 1. lässt sich in dem Fall die Platte ausschalten wenn der Raspi den Power_ON auf GND legt. Wenn von der Potiplatine eine Spannung kommt, dann müsste die Hendi sich nicht mehr ausschalten lassen. Was ist wenn der Fehler da ist und die Platte am Poti in Hand nimmst und dann wieder ausschaltest. Bleibt die Platte auf 500 W ? Bleibt die Platte auch auf 500W wenn die Verbindung am Stecker zum Raspi trennst ?

Zu 2. sehr sehr komisch, damit die Spannung hier nicht fällt müsste zwischen R6 und GND ein sehr hoher Widerstand sein. Miss mal mit abgesteckter Platine R6 gegen GND ob da der Wert passt. Am besten an beiden GNDs vom Stecker.

Zu 3. Ok ist verständlich, die Steuereingänge haben kein Potential und damit ist das Poti gewählt. Es kann durch einkoppeln aber passieren das der Mux auch auf den Raspi schaltet. R6 liegt nur parallel zum Widerstand auf der Controllerplatine wenn am Poti eingeschalten wird. R3 liegt parallel zu dem Widerstand auf der Controllerplatine wenn der Raspi eingeschalten hat. Da auf der Controller Platine ein Pulldown ist, könnte R3 weggelassen werden.

Zu 4. würde bedeuten der Fehler ist bei dem Kabel, Stecker oder Potiplatine. Schau dir die Lötstellen auf der Potiplatine mal an, ob da evtl was auffällig ist. Du hast hier die 3,1V gemessen, aber erst beim 2. Ansetzen , oder ?

Zu 5. Ist der Fehler auch da wenn du am Controller Ausgang die 5V einspeist und die Potiplatine verbunden hast ?

Gruß JackFrost
Meine Hardware:
eManometer
IDS2 ohne CBPi
Magnetrührer
Ss-Brewtech 10 Gal Topf
IDS2 Induktionsplatte
juju1337
Posting Klettermax
Posting Klettermax
Beiträge: 269
Registriert: Mittwoch 15. Mai 2019, 15:59

Re: Vorstellung Umbau Yato/Hendi für Automatisierung

#207

Beitrag von juju1337 »

JackFrost hat geschrieben: Montag 31. Mai 2021, 09:09 Nochmal zusammen gefasst :
  1. An der Potiplatine misst du 3,1V am On_Hendi Kontakt, aber immer erst ab dem zweiten mal mit den Messspitzen.
  2. R6 gegen 1k8 getauscht aber die 3,1V bleiben und fallen nicht.
  3. Ohne R6 bleit der MUX auf dem Poti.
  4. Wenn am Poti_In der ON nicht verbunden ist dann arbeitet die Platte normal
  5. Mit einem externen Netzteil ist das Verhalten nicht nachstellbar.
  1. Korrekt
  2. Korrekt, fällt nur ein paar mV
  3. Sieht zumindest so aus, ja, die 500W lassen sich nicht ändern. Aber ON/OFF vom Pi schaltet.
  4. Korrekt
  5. Korrekt
JackFrost hat geschrieben: Montag 31. Mai 2021, 09:09 Zu 1. lässt sich in dem Fall die Platte ausschalten wenn der Raspi den Power_ON auf GND legt. Wenn von der Potiplatine eine Spannung kommt, dann müsste die Hendi sich nicht mehr ausschalten lassen. Was ist wenn der Fehler da ist und die Platte am Poti in Hand nimmst und dann wieder ausschaltest. Bleibt die Platte auf 500 W ? Bleibt die Platte auch auf 500W wenn die Verbindung am Stecker zum Raspi trennst ?
An/Aus via Raspi geht immer, nur die Leistung hängt...
Die beiden anderen Szenarien müsste ich erst ausprobieren, aber ich hatte die Platte mal vom Strom getrennt und wieder angesteckt, da blieb der Fehler bestehen bzw. lies sich wieder provozieren. Es half dann immer nur das "doppelte Einschalten" via Raspi.
JackFrost hat geschrieben: Montag 31. Mai 2021, 09:09 Zu 2. sehr sehr komisch, damit die Spannung hier nicht fällt müsste zwischen R6 und GND ein sehr hoher Widerstand sein. Miss mal mit abgesteckter Platine R6 gegen GND ob da der Wert passt. Am besten an beiden GNDs vom Stecker.
R6 gegen GND auf der Platine ergab eigentlich immer den erwarteten Wert (3,9k oder eben 1,8k). Ich könnte nochmal GND auf dem einen Stecker gegen GND auf dem anderen Stecker messen...
JackFrost hat geschrieben: Montag 31. Mai 2021, 09:09 Zu 3. Ok ist verständlich, die Steuereingänge haben kein Potential und damit ist das Poti gewählt. Es kann durch einkoppeln aber passieren das der Mux auch auf den Raspi schaltet. R6 liegt nur parallel zum Widerstand auf der Controllerplatine wenn am Poti eingeschalten wird. R3 liegt parallel zu dem Widerstand auf der Controllerplatine wenn der Raspi eingeschalten hat. Da auf der Controller Platine ein Pulldown ist, könnte R3 weggelassen werden.
Wie beschrieben funktioniert An/Aus via Raspi trotzdem... Was mir allerdings mal aufgefallen ist im Fehlerfall: Die Platte gibt da einen doppelten Piepser ab. Wenn der Fehler nicht da ist, piepst sie beim Einschalten nur einmal.
JackFrost hat geschrieben: Montag 31. Mai 2021, 09:09 Zu 4. würde bedeuten der Fehler ist bei dem Kabel, Stecker oder Potiplatine. Schau dir die Lötstellen auf der Potiplatine mal an, ob da evtl was auffällig ist. Du hast hier die 3,1V gemessen, aber erst beim 2. Ansetzen , oder ?
Korrekt. Ich mach nachher mal ein Foto von der Platine.
JackFrost hat geschrieben: Montag 31. Mai 2021, 09:09 Zu 5. Ist der Fehler auch da wenn du am Controller Ausgang die 5V einspeist und die Potiplatine verbunden hast ?
Wie meinst du?
JackFrost
Posting Freak
Posting Freak
Beiträge: 3092
Registriert: Dienstag 15. Mai 2018, 18:10

Re: Vorstellung Umbau Yato/Hendi für Automatisierung

#208

Beitrag von JackFrost »

juju1337 hat geschrieben: Montag 31. Mai 2021, 09:34
JackFrost hat geschrieben: Montag 31. Mai 2021, 09:09 Nochmal zusammen gefasst :
  1. An der Potiplatine misst du 3,1V am On_Hendi Kontakt, aber immer erst ab dem zweiten mal mit den Messspitzen.
  2. R6 gegen 1k8 getauscht aber die 3,1V bleiben und fallen nicht.
  3. Ohne R6 bleit der MUX auf dem Poti.
  4. Wenn am Poti_In der ON nicht verbunden ist dann arbeitet die Platte normal
  5. Mit einem externen Netzteil ist das Verhalten nicht nachstellbar.
  1. Korrekt
  2. Korrekt, fällt nur ein paar mV
  3. Sieht zumindest so aus, ja, die 500W lassen sich nicht ändern. Aber ON/OFF vom Pi schaltet.
  4. Korrekt
  5. Korrekt
Zu 3. die 500 W lassen nur mit dem Raspi nicht ändern oder auch mit dem Poti Wenn der MUX über die 3.1 V auf das Poti umschaltet dürfte mit dem Rapsi die Platte nicht mehr an oder aus geschalten werden können.
juju1337 hat geschrieben: Montag 31. Mai 2021, 09:34
JackFrost hat geschrieben: Montag 31. Mai 2021, 09:09 Zu 1. lässt sich in dem Fall die Platte ausschalten wenn der Raspi den Power_ON auf GND legt. Wenn von der Potiplatine eine Spannung kommt, dann müsste die Hendi sich nicht mehr ausschalten lassen. Was ist wenn der Fehler da ist und die Platte am Poti in Hand nimmst und dann wieder ausschaltest. Bleibt die Platte auf 500 W ? Bleibt die Platte auch auf 500W wenn die Verbindung am Stecker zum Raspi trennst ?
An/Aus via Raspi geht immer, nur die Leistung hängt...
Die beiden anderen Szenarien müsste ich erst ausprobieren, aber ich hatte die Platte mal vom Strom getrennt und wieder angesteckt, da blieb der Fehler bestehen bzw. lies sich wieder provozieren. Es half dann immer nur das "doppelte Einschalten" via Raspi.
Die 3,1V passen nicht zusammen mit dem das der Raspi die Platte noch schalten kann. Wenn der MUX auf das Poti umschaltet, dann müsste der Raspi nicht mehr arbeiten können.
juju1337 hat geschrieben: Montag 31. Mai 2021, 09:34
JackFrost hat geschrieben: Montag 31. Mai 2021, 09:09 Zu 2. sehr sehr komisch, damit die Spannung hier nicht fällt müsste zwischen R6 und GND ein sehr hoher Widerstand sein. Miss mal mit abgesteckter Platine R6 gegen GND ob da der Wert passt. Am besten an beiden GNDs vom Stecker.
R6 gegen GND auf der Platine ergab eigentlich immer den erwarteten Wert (3,9k oder eben 1,8k). Ich könnte nochmal GND auf dem einen Stecker gegen GND auf dem anderen Stecker messen...
Klingt langsam eher danach das hier eine PWM anliegt, die würdest du dann als x V messen. Damit würde der niedrige Widerstand die Spannung auch nicht senken. Liegen diese 3,x V am Widerstand auch an wenn das Poti nicht angesteckt ist ?
juju1337 hat geschrieben: Montag 31. Mai 2021, 09:34
JackFrost hat geschrieben: Montag 31. Mai 2021, 09:09 Zu 3. Ok ist verständlich, die Steuereingänge haben kein Potential und damit ist das Poti gewählt. Es kann durch einkoppeln aber passieren das der Mux auch auf den Raspi schaltet. R6 liegt nur parallel zum Widerstand auf der Controllerplatine wenn am Poti eingeschalten wird. R3 liegt parallel zu dem Widerstand auf der Controllerplatine wenn der Raspi eingeschalten hat. Da auf der Controller Platine ein Pulldown ist, könnte R3 weggelassen werden.
Wie beschrieben funktioniert An/Aus via Raspi trotzdem... Was mir allerdings mal aufgefallen ist im Fehlerfall: Die Platte gibt da einen doppelten Piepser ab. Wenn der Fehler nicht da ist, piepst sie beim Einschalten nur einmal.
Sehr komisch, wenn dann sind ja beide Kanäle umgeschalten. Poste bitte mal das Layout der Platine, vor allem die untere Lage. Wenn du eine weitere Platine baust, dann Sockel den MUX. Mach bitte auch mal ein Foto von der Platine von unten.
juju1337 hat geschrieben: Montag 31. Mai 2021, 09:34
JackFrost hat geschrieben: Montag 31. Mai 2021, 09:09 Zu 5. Ist der Fehler auch da wenn du am Controller Ausgang die 5V einspeist und die Potiplatine verbunden hast ?
Wie meinst du?
Am Anschluss der an die Controllerplatine geht, das Externe Netzteil mit 5V dran und am Anschluß für das Poti das Poti anschließen. Und dann noch mal alles messen ob das dann auch so ist. Theoretisch müsste am PWR_OUT plötzlich nur noch 5V anliegen. Wenn du dann das Poti einschaltest und die Spannung sich dann ändert,

Gruß JackFrost
Meine Hardware:
eManometer
IDS2 ohne CBPi
Magnetrührer
Ss-Brewtech 10 Gal Topf
IDS2 Induktionsplatte
juju1337
Posting Klettermax
Posting Klettermax
Beiträge: 269
Registriert: Mittwoch 15. Mai 2019, 15:59

Re: Vorstellung Umbau Yato/Hendi für Automatisierung

#209

Beitrag von juju1337 »

JackFrost hat geschrieben: Montag 31. Mai 2021, 10:52 Zu 3. die 500 W lassen nur mit dem Raspi nicht ändern oder auch mit dem Poti Wenn der MUX über die 3.1 V auf das Poti umschaltet dürfte mit dem Rapsi die Platte nicht mehr an oder aus geschalten werden können.
Mit dem Poti kann ich die Platte immer voll kontrollieren (inkl. Leistung), mit dem Raspi dann nur noch an/aus. Macht keinen Sinn, ist aber so.
JackFrost hat geschrieben: Montag 31. Mai 2021, 10:52 Die 3,1V passen nicht zusammen mit dem das der Raspi die Platte noch schalten kann. Wenn der MUX auf das Poti umschaltet, dann müsste der Raspi nicht mehr arbeiten können.
Stimmt. Tut er aber...
JackFrost hat geschrieben: Montag 31. Mai 2021, 10:52 Klingt langsam eher danach das hier eine PWM anliegt, die würdest du dann als x V messen. Damit würde der niedrige Widerstand die Spannung auch nicht senken. Liegen diese 3,x V am Widerstand auch an wenn das Poti nicht angesteckt ist ?
Ich hatte die 3,xV nur bei angestecktem Poti direkt an der Poti-Lötstelle gemessen, müsste ich also nachmessen. Aber wo sollte hier eine PWM herkommen? Vor allem eine andere Spannung als am PWR_OUT... :puzz
JackFrost hat geschrieben: Montag 31. Mai 2021, 10:52 Sehr komisch, wenn dann sind ja beide Kanäle umgeschalten. Poste bitte mal das Layout der Platine, vor allem die untere Lage. Wenn du eine weitere Platine baust, dann Sockel den MUX. Mach bitte auch mal ein Foto von der Platine von unten.
Standalone funktioniert sie ja offenbar... Foto hab ich gerade nicht, muss ich machen, aber Layout ist hier:
Layout.jpg
JackFrost hat geschrieben: Montag 31. Mai 2021, 10:52 Am Anschluss der an die Controllerplatine geht, das Externe Netzteil mit 5V dran und am Anschluß für das Poti das Poti anschließen. Und dann noch mal alles messen ob das dann auch so ist. Theoretisch müsste am PWR_OUT plötzlich nur noch 5V anliegen. Wenn du dann das Poti einschaltest und die Spannung sich dann ändert,
Das hatte ich ja so gemacht (Controllerplatine war NICHT angesteckt, aber an dem Stecker hab ich das externe NT drangehängt). Bei deinem letzten Satz fehlt irgendwas, aber ja, am PWR_OUT waren bei "Poti aus, Raspi aus" 5V angelegen.
JackFrost
Posting Freak
Posting Freak
Beiträge: 3092
Registriert: Dienstag 15. Mai 2018, 18:10

Re: Vorstellung Umbau Yato/Hendi für Automatisierung

#210

Beitrag von JackFrost »

Was hast du beim Eagle an minimaler Clearence eingestellt gehabt ?
Die Leiterbahnen gehen da sehr nahe an den Pads vorbei.
Hast du das mit dem Autorouter gemacht ?

Wo hast du die fertigen lassen ? JLCPCB ?

Wie breit sind die Leiterbahnen ? 8 mil ?

Hast du deine selbst gebastelte Platine noch ? Macht die die gleichen Probleme ?

Gruß JackFrost
Meine Hardware:
eManometer
IDS2 ohne CBPi
Magnetrührer
Ss-Brewtech 10 Gal Topf
IDS2 Induktionsplatte
juju1337
Posting Klettermax
Posting Klettermax
Beiträge: 269
Registriert: Mittwoch 15. Mai 2019, 15:59

Re: Vorstellung Umbau Yato/Hendi für Automatisierung

#211

Beitrag von juju1337 »

JackFrost hat geschrieben: Montag 31. Mai 2021, 13:16 Was hast du beim Eagle an minimaler Clearence eingestellt gehabt ?
Die Leiterbahnen gehen da sehr nahe an den Pads vorbei.
Hast du das mit dem Autorouter gemacht ?

Wo hast du die fertigen lassen ? JLCPCB ?

Wie breit sind die Leiterbahnen ? 8 mil ?
Das war KiCAD mit den Standardeinstellungen. Kein Autorouter, manuell Tracks gezogen, Breite müssten 0,25mm sein (9.84 mils). Geordert bei JLCPCB, ja.
JackFrost hat geschrieben: Montag 31. Mai 2021, 13:16 Hast du deine selbst gebastelte Platine noch ? Macht die die gleichen Probleme ?
Leider nein, die hatte ich auch nur 1-2x in Betrieb... Ich bin aber kurz davor, mir wieder eine zusammenzulöten ;)

Was mich halt grundsätzlich irritiert ist, dass die Platine alleine ja funktioniert.
Und dass die Fehler irgendwie so überhaupt nicht logisch erscheinen...
juju1337
Posting Klettermax
Posting Klettermax
Beiträge: 269
Registriert: Mittwoch 15. Mai 2019, 15:59

Re: Vorstellung Umbau Yato/Hendi für Automatisierung

#212

Beitrag von juju1337 »

So besser?
Layout.jpg
juju1337
Posting Klettermax
Posting Klettermax
Beiträge: 269
Registriert: Mittwoch 15. Mai 2019, 15:59

Re: Vorstellung Umbau Yato/Hendi für Automatisierung

#213

Beitrag von juju1337 »

JackFrost hat geschrieben: Montag 31. Mai 2021, 10:52 Liegen diese 3,x V am Widerstand auch an wenn das Poti nicht angesteckt ist ?
Ja... Wtf
juju1337
Posting Klettermax
Posting Klettermax
Beiträge: 269
Registriert: Mittwoch 15. Mai 2019, 15:59

Re: Vorstellung Umbau Yato/Hendi für Automatisierung

#214

Beitrag von juju1337 »

Wenn ich die Platine am Netzteil hängen habe, messe ich zwischen PWR_OUT und VCC ca. 6kOhm, das schaut doch verdächtig aus, oder?
Ich bestelle jetzt mal das neue Layout.
Sir Quickly
Posting Junior
Posting Junior
Beiträge: 39
Registriert: Montag 27. Mai 2019, 17:58

Re: Vorstellung Umbau Yato/Hendi für Automatisierung

#215

Beitrag von Sir Quickly »

Also ich werde aus den Layouts nicht ganz schlau, sind da alle Lagen?
Es sieht so aus, als ob da Traces fehlen.
Auf dem ersten Layout sind die GND Pins der Poti- und Controll-Stecker mit dem R6 Verbunden, dann gehts aber nicht weiter. Die ganzen Pins am Mux hängen in der Luft.
Beim zweiten Layout fehlt das GND2-Netz komplett.
Irgendwas passt da nicht oder ich verstehs nicht?
Sir Quickly
Posting Junior
Posting Junior
Beiträge: 39
Registriert: Montag 27. Mai 2019, 17:58

Re: Vorstellung Umbau Yato/Hendi für Automatisierung

#216

Beitrag von Sir Quickly »

Du könntest mal die Netzliste posten.
juju1337
Posting Klettermax
Posting Klettermax
Beiträge: 269
Registriert: Mittwoch 15. Mai 2019, 15:59

Re: Vorstellung Umbau Yato/Hendi für Automatisierung

#217

Beitrag von juju1337 »

Beim zweiten Layout fehlt das GND2-Netz komplett.
Es gibt auf dem Top Layer eine GND2-Fläche (rot schraffiert), damit sind die ganzen GND2-Pins verbunden.
Sir Quickly
Posting Junior
Posting Junior
Beiträge: 39
Registriert: Montag 27. Mai 2019, 17:58

Re: Vorstellung Umbau Yato/Hendi für Automatisierung

#218

Beitrag von Sir Quickly »

ah ok, das sollte dann schon passen.
Benutzeravatar
hiasl
Posting Freak
Posting Freak
Beiträge: 2078
Registriert: Samstag 9. Juni 2007, 12:03
Wohnort: Kulmbach
Kontaktdaten:

Re: Vorstellung Umbau Yato/Hendi für Automatisierung

#219

Beitrag von hiasl »

juju1337 hat geschrieben: Montag 31. Mai 2021, 15:59 So besser?

Layout.jpg
Nur ein kleiner Hinweis von einem Laien: Bei U1 gehst du mit der Leiterbahn in die Isolationszone der galvanischen Trennung. Abstand zur Pi-Seite ggf. beachten.
Gruß
Matthias
-----------------------------------------------------------------------------------------
Mehr vom Bier wissen, heißt: Mehr vom Bier haben!
juju1337
Posting Klettermax
Posting Klettermax
Beiträge: 269
Registriert: Mittwoch 15. Mai 2019, 15:59

Re: Vorstellung Umbau Yato/Hendi für Automatisierung

#220

Beitrag von juju1337 »

hiasl hat geschrieben: Dienstag 1. Juni 2021, 08:55 Nur ein kleiner Hinweis von einem Laien: Bei U1 gehst du mit der Leiterbahn in die Isolationszone der galvanischen Trennung. Abstand zur Pi-Seite ggf. beachten.
Etwas unschön ja, aber das Risiko sollte recht klein sein.
juju1337
Posting Klettermax
Posting Klettermax
Beiträge: 269
Registriert: Mittwoch 15. Mai 2019, 15:59

Re: Vorstellung Umbau Yato/Hendi für Automatisierung

#221

Beitrag von juju1337 »

juju1337 hat geschrieben: Montag 31. Mai 2021, 22:10 Wenn ich die Platine am Netzteil hängen habe, messe ich zwischen PWR_OUT und VCC ca. 6kOhm, das schaut doch verdächtig aus, oder?
Ich bestelle jetzt mal das neue Layout.
Wobei, das macht sogar Sinn, oder? Der Mux schaltet die Raspi-Seite durch und da sind ja 4,7kOhm + 1kOhm zwischen VCC und Tiefpass. Korrekt?
juju1337
Posting Klettermax
Posting Klettermax
Beiträge: 269
Registriert: Mittwoch 15. Mai 2019, 15:59

Re: Vorstellung Umbau Yato/Hendi für Automatisierung

#222

Beitrag von juju1337 »

Ich messe, wenn die Platine an 5V extern hängt (und sonst an nix), an PWR_HENDI 2,x Volt Spannung. Also irgendwie ist das der Wurm drin. Sobald es da ist werde ich das neue PCB bestücken und den MUX sockeln.
juju1337
Posting Klettermax
Posting Klettermax
Beiträge: 269
Registriert: Mittwoch 15. Mai 2019, 15:59

Re: Vorstellung Umbau Yato/Hendi für Automatisierung

#223

Beitrag von juju1337 »

Noch eine neue Beobachtung... Hab heute mit der 1,8k Pull-Down Variante aber OHNE angestecktes Poti gebraut. Beim ersten Einschalten alles gut aber nach längeren Heizpausen waren diesmal 2600W an der Hendi (was der konfigurierten Maximalleistung in meinem Hendi Plugin entspricht)... Also doch ein Software Thema? Aber warum funktioniert es dann nach kurzen Heizpausen und passiert immer nur, wenn die Hendi "aus" war?
JackFrost
Posting Freak
Posting Freak
Beiträge: 3092
Registriert: Dienstag 15. Mai 2018, 18:10

Re: Vorstellung Umbau Yato/Hendi für Automatisierung

#224

Beitrag von JackFrost »

Das Poti ganz ab oder nur den ON nicht dran ?

Wenn kein Poti dran ist, dann dürfte eine sehr kleine Spannung anliegen und das ist ja für die Platte 100 % Heizen.

Gruß JackFrost
Meine Hardware:
eManometer
IDS2 ohne CBPi
Magnetrührer
Ss-Brewtech 10 Gal Topf
IDS2 Induktionsplatte
juju1337
Posting Klettermax
Posting Klettermax
Beiträge: 269
Registriert: Mittwoch 15. Mai 2019, 15:59

Re: Vorstellung Umbau Yato/Hendi für Automatisierung

#225

Beitrag von juju1337 »

Poti ganz ab, ich habe SW-seitig die Leistung auf 60% (~2600W) begrenzt, also witzigerweise hat er eben nicht auf Maximalleistung oder Minimalleistung geschaltet, sondern eben auf diese 60%... Der Fehler ist auch nur einmal aufgetreten. Ich werd das ganze jetzt nochmal von Grund auf neu programieren, wenn das neue PCB da ist.
juju1337
Posting Klettermax
Posting Klettermax
Beiträge: 269
Registriert: Mittwoch 15. Mai 2019, 15:59

Re: Vorstellung Umbau Yato/Hendi für Automatisierung

#226

Beitrag von juju1337 »

Ich hab meine Code jetzt mal auf GitHub gestellt (bzw. bisher nur den ersten Teil, den CBPi-Actor. Die Regelung folgt dann noch als Kettle-Controller): https://github.com/juju1337/hendicontro ... .1.6-alpha
Wenn euch langweilig ist, könnt ihr ja mal drüberlesen, da ich mir die CBPi-Plugin-Logik mehr oder weniger autodidaktisch beigebracht habe...
juju1337
Posting Klettermax
Posting Klettermax
Beiträge: 269
Registriert: Mittwoch 15. Mai 2019, 15:59

Re: Vorstellung Umbau Yato/Hendi für Automatisierung

#227

Beitrag von juju1337 »

Also, das neue PCB ist da und zusammengelötet. Daran liegts schon mal nicht... Genau das gleiche Verhalten (inkl. 3,x V an POTI_ON im Testbetrieb).
Sobald ich POTI_ON auspinne oder das Poti abstecke, funktioniert es einwandfrei...
JustDude
Posting Junior
Posting Junior
Beiträge: 27
Registriert: Samstag 3. April 2021, 19:36

Re: Vorstellung Umbau Yato/Hendi für Automatisierung

#228

Beitrag von JustDude »

Mein PCB ist auch angekommen (Deine erste Version JuJu), Montage und dann kann ich testen...
JackFrost
Posting Freak
Posting Freak
Beiträge: 3092
Registriert: Dienstag 15. Mai 2018, 18:10

Re: Vorstellung Umbau Yato/Hendi für Automatisierung

#229

Beitrag von JackFrost »

Wenn du willst kannst du mir mal eine bestückte Platine schicken,
Dann kann ich mal schauen ob man was mit dem Oszi zieht.

Gruß JackFrost
Meine Hardware:
eManometer
IDS2 ohne CBPi
Magnetrührer
Ss-Brewtech 10 Gal Topf
IDS2 Induktionsplatte
juju1337
Posting Klettermax
Posting Klettermax
Beiträge: 269
Registriert: Mittwoch 15. Mai 2019, 15:59

Re: Vorstellung Umbau Yato/Hendi für Automatisierung

#230

Beitrag von juju1337 »

Ich werde jetzt nochmal die Pi-Seite checken (sowohl SW als auch HW), aber ich vermute das Problem irgendwie woanders (keine Ahnung, wo...).
JustDude hat geschrieben: Donnerstag 10. Juni 2021, 14:56 Mein PCB ist auch angekommen (Deine erste Version JuJu), Montage und dann kann ich testen...
Da bin ich gespannt!
JackFrost hat geschrieben: Donnerstag 10. Juni 2021, 14:59 Wenn du willst kannst du mir mal eine bestückte Platine schicken,
Dann kann ich mal schauen ob man was mit dem Oszi zieht.

Gruß JackFrost
Danke für das Angebot, das würde ich in der Tat machen, hab ja inzwischen genug bestückte :) (auch wenn die etwas lädiert aussehen durch die Löterei), kann ich dir da gern eine zukommen lassen. Bräuchtest du auch die Pi-Seite? Wobei, du kannst ja einfach den Optokoppler linksseitig beschalten..
Schickst du mir mal ne PN?
JackFrost
Posting Freak
Posting Freak
Beiträge: 3092
Registriert: Dienstag 15. Mai 2018, 18:10

Re: Vorstellung Umbau Yato/Hendi für Automatisierung

#231

Beitrag von JackFrost »

juju1337 hat geschrieben: Donnerstag 10. Juni 2021, 15:18
Danke für das Angebot, das würde ich in der Tat machen, hab ja inzwischen genug bestückte :) (auch wenn die etwas lädiert aussehen durch die Löterei), kann ich dir da gern eine zukommen lassen. Bräuchtest du auch die Pi-Seite? Wobei, du kannst ja einfach den Optokoppler linksseitig beschalten..
Schickst du mir mal ne PN?
Optimal wäre komplett bestückt mit den Optokopplern. Eines deiner Boards das du schon an der Hendi hattest.


Gruß JackFrost
Meine Hardware:
eManometer
IDS2 ohne CBPi
Magnetrührer
Ss-Brewtech 10 Gal Topf
IDS2 Induktionsplatte
juju1337
Posting Klettermax
Posting Klettermax
Beiträge: 269
Registriert: Mittwoch 15. Mai 2019, 15:59

Re: Vorstellung Umbau Yato/Hendi für Automatisierung

#232

Beitrag von juju1337 »

Das ist klar, ich meinte die Ansteuerplatine aufm Raspi.
JackFrost
Posting Freak
Posting Freak
Beiträge: 3092
Registriert: Dienstag 15. Mai 2018, 18:10

Re: Vorstellung Umbau Yato/Hendi für Automatisierung

#233

Beitrag von JackFrost »

juju1337 hat geschrieben: Donnerstag 10. Juni 2021, 18:11 Das ist klar, ich meinte die Ansteuerplatine aufm Raspi.
Die Braucht es nicht, ich werde das mit einem Devboard mit 3,3V GPIOs machen. Das ist dann einfacher. Da brauch ich kein CBPi.
Das schreibe ich schnell was in C++ und gut ist. Zum Messen ist das einfacher.

Ich schick dir meine Adresse per PN

Gruß JackFrost
Meine Hardware:
eManometer
IDS2 ohne CBPi
Magnetrührer
Ss-Brewtech 10 Gal Topf
IDS2 Induktionsplatte
JustDude
Posting Junior
Posting Junior
Beiträge: 27
Registriert: Samstag 3. April 2021, 19:36

Re: Vorstellung Umbau Yato/Hendi für Automatisierung

#234

Beitrag von JustDude »

Das Ganze zusammengebaut und an 2 Seiten eine unabhängige Stromquelle von 5V. Also keine Rauchwolken ;)
Das Messen ist jedoch ein Problem. Ich messe wenig bis keine Spannungsunterschiede am "Power" -Ausgang und am Minus. Muss ich woanders messen oder einen anderen Eingang aktivieren, damit es so aussieht, als ob das Hendi an ist?

Welche PWM-Frequenz verwenden Sie auf der "RPI"-Seite mit dem neuen Plugin?
juju1337
Posting Klettermax
Posting Klettermax
Beiträge: 269
Registriert: Mittwoch 15. Mai 2019, 15:59

Re: Vorstellung Umbau Yato/Hendi für Automatisierung

#235

Beitrag von juju1337 »

Da sollte schon was messbar sein zwischen PWR-OUT und GND2. Ich verwende momentan 100Hz.
JustDude
Posting Junior
Posting Junior
Beiträge: 27
Registriert: Samstag 3. April 2021, 19:36

Re: Vorstellung Umbau Yato/Hendi für Automatisierung

#236

Beitrag von JustDude »

Gnd und vcc: 5V also ok
Gnd und power on: off 5.16V on 5.10V
Gnd und power ctrl: off 0.025V 100% 0.130V (da hab ich was flasch gemacht)

Mal die Schaltung controlieren…
JackFrost
Posting Freak
Posting Freak
Beiträge: 3092
Registriert: Dienstag 15. Mai 2018, 18:10

Re: Vorstellung Umbau Yato/Hendi für Automatisierung

#237

Beitrag von JackFrost »

Ich denke ich bin der Lösung ein Stück nähe gekommen.

Am Anfang hat alles funktioniert wie es sollte. Ich konnte mit der PWM die Spannung am Ausgang verändern. Und am ON Pin war keine Spannung messbar.

Ich hab dann mal auf Poti umgeschalten und dann hat der Mux geschwungen, zwischen beiden Ausgängen. Das ganze mit 13 MHz. Damit ist klar warum der kleinere Widerstand die Spannung nicht gesenkt hat.

Meine Vermutung ist, das Y1 über Y0 beim umschalten gespeist wird und damit schwingt. Wenn man am Raspi abschaltet, dann bleibt die Spannung unten und der Mux bleibt auf dem Raspi.

Warum da kurz ein Signal kommt ist komisch.

Ich muss mal schauen ob ich bisserl was an der Platine verändern kann das das nicht mehr auftritt. Ich muss mal schauen ob man das mit einer Diode entkoppeln kann. Dann sind es aber 0,7V weniger, die Frage ist ob das der Hendi reicht. Oder mal schauen ob man hier was anderes machen kann.
Evtl. kommt man mit einem Transistor und zwei Widerständen aus

Wenn es ok ist würde ich bisserl an der Platine rumbasteln ?

Anbei ein Bild wie das Signal am Ausgang geschwungen hat. Gelb ist die PWR und blau ist ON am Ausgang. War bei ON am Poti auch so.
DS1Z_QuickPrint2.png
Gruß JackFrost
Meine Hardware:
eManometer
IDS2 ohne CBPi
Magnetrührer
Ss-Brewtech 10 Gal Topf
IDS2 Induktionsplatte
juju1337
Posting Klettermax
Posting Klettermax
Beiträge: 269
Registriert: Mittwoch 15. Mai 2019, 15:59

Re: Vorstellung Umbau Yato/Hendi für Automatisierung

#238

Beitrag von juju1337 »

Interessant, wie gibt's das denn. Klar, du darfst basteln, ich bin gespannt! Zu deiner Frage via PN: Ja, bleifreies Lot.
JustDude
Posting Junior
Posting Junior
Beiträge: 27
Registriert: Samstag 3. April 2021, 19:36

Re: Vorstellung Umbau Yato/Hendi für Automatisierung

#239

Beitrag von JustDude »

Curios in meinem Fall: Ich habe eine neue PCB, neue Komponenten hergestellt. Kein PWM-Signal from RBPi: 5 V auf dem PWR.
Dann steigt die Spannung mit einer einfachen PVM-Schleife von 0-100% PWM signal von 0,10 V auf 0,20 V! Was kann falsch sein?
juju1337
Posting Klettermax
Posting Klettermax
Beiträge: 269
Registriert: Mittwoch 15. Mai 2019, 15:59

Re: Vorstellung Umbau Yato/Hendi für Automatisierung

#240

Beitrag von juju1337 »

Wie schaut denn deine Ansteuerung auf dem Raspi aus?
JustDude
Posting Junior
Posting Junior
Beiträge: 27
Registriert: Samstag 3. April 2021, 19:36

Re: Vorstellung Umbau Yato/Hendi für Automatisierung

#241

Beitrag von JustDude »

5v anschluss, keine masse und ein PWM eingang als test mitt ein Python script.
juju1337
Posting Klettermax
Posting Klettermax
Beiträge: 269
Registriert: Mittwoch 15. Mai 2019, 15:59

Re: Vorstellung Umbau Yato/Hendi für Automatisierung

#242

Beitrag von juju1337 »

Hmm, das funktioniert nicht, du brauchst für die Platine eine Open-Kollektor-Schaltung auf dem GPIO.
juju1337
Posting Klettermax
Posting Klettermax
Beiträge: 269
Registriert: Mittwoch 15. Mai 2019, 15:59

Re: Vorstellung Umbau Yato/Hendi für Automatisierung

#243

Beitrag von juju1337 »

Siehe hier:
juju1337 hat geschrieben: Mittwoch 8. Juli 2020, 19:42 Bild
JustDude
Posting Junior
Posting Junior
Beiträge: 27
Registriert: Samstag 3. April 2021, 19:36

Re: Vorstellung Umbau Yato/Hendi für Automatisierung

#244

Beitrag von JustDude »

Ach das macht sinn. Danke!
JustDude
Posting Junior
Posting Junior
Beiträge: 27
Registriert: Samstag 3. April 2021, 19:36

Re: Vorstellung Umbau Yato/Hendi für Automatisierung

#245

Beitrag von JustDude »

Es funktioniert! Ja! Ich bin neugierig, welcher Mod wie oben beschrieben benötigt wird? Irgendwelche Fortschritte von Jack?
JackFrost
Posting Freak
Posting Freak
Beiträge: 3092
Registriert: Dienstag 15. Mai 2018, 18:10

Re: Vorstellung Umbau Yato/Hendi für Automatisierung

#246

Beitrag von JackFrost »

Ich hab grob einen Plan was ich umbauen will, komme vermutlich aber erst übernächste Woche dazu.
Die superschnellen Dioden die noch da hab sind MA723 die haben eine Reverse recovery time von 2 ns.
Mal schauen ob der Rückwärtsstrom klein genug ist das Schwingen zu stoppen.

Von den Dioden hab ich noch ein paar im Keller, falls der ein oder andere eine braucht.

Gruß JackFrost
Meine Hardware:
eManometer
IDS2 ohne CBPi
Magnetrührer
Ss-Brewtech 10 Gal Topf
IDS2 Induktionsplatte
JackFrost
Posting Freak
Posting Freak
Beiträge: 3092
Registriert: Dienstag 15. Mai 2018, 18:10

Re: Vorstellung Umbau Yato/Hendi für Automatisierung

#247

Beitrag von JackFrost »

Ich hab die Platine mit der Diode modifiziert und nach dem "Umschalten" schwingt das System nicht mehr.

Ich muss es noch einzeichnen, damit du die Platine modifizieren kannst.
Die Platine schick ich dir die Tage zu, dann kannst du schauen ob es auch direkt an der Yato geht.

Im Oszillogram sieht man die die Spannung wieder auf den "Raspi" geht und nicht schwingt.

Die Welligkeit liegt am offenen Eingang, da fängt sich das Oszi die 50Hz ein.
DS1Z_QuickPrint1.png
Gruß JackFrost
Meine Hardware:
eManometer
IDS2 ohne CBPi
Magnetrührer
Ss-Brewtech 10 Gal Topf
IDS2 Induktionsplatte
juju1337
Posting Klettermax
Posting Klettermax
Beiträge: 269
Registriert: Mittwoch 15. Mai 2019, 15:59

Re: Vorstellung Umbau Yato/Hendi für Automatisierung

#248

Beitrag von juju1337 »

:thumbsup
Danke schon mal vorab.
JustDude
Posting Junior
Posting Junior
Beiträge: 27
Registriert: Samstag 3. April 2021, 19:36

Re: Vorstellung Umbau Yato/Hendi für Automatisierung

#249

Beitrag von JustDude »

Vielen dank!
JackFrost
Posting Freak
Posting Freak
Beiträge: 3092
Registriert: Dienstag 15. Mai 2018, 18:10

Re: Vorstellung Umbau Yato/Hendi für Automatisierung

#250

Beitrag von JackFrost »

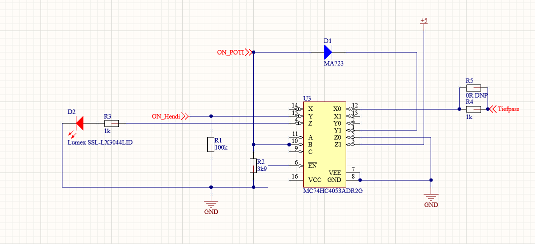
Ich hab jetzt schnell nur den Teil gezeichnet der anders ist, bzw. was ich ändern würde.

R1 ist ein Angstwiderstand, da R2 über die Diode nicht mehr als Pulldown für die Yatoseite wirken kann. Hier stand ja das die Platte selber einen Pulldown auf der Controllerseite hat. Aber die 100k machen es Sicherer, ein Angstwiderstand :Smile

R4 schütz den Mux beim Abschalten. DIe Clampdioden vertragen maximal +/-20 mA. Mit dem 1k sind es dann nur 5. R5 wird nur mit einer Drahtbrücke bestückt wenn der 1k Widerstand die Regelung beeinflusst. Alternativ kann R5 auch eine Lötbrücke sein, die müsste es in KiCAD geben.

R3 und D2 sind die StatusLED. Am besten eine Ultrahelle und den Widerstand etwas kleiner machen. Wenn sie voll leuchtet ist das Poti aktiv, wenn sie aus ist dann der Raspi und wenn sie glimmt, dann schwingt das System.
Umbau Platine.png
Gruß JackFrost
Meine Hardware:
eManometer
IDS2 ohne CBPi
Magnetrührer
Ss-Brewtech 10 Gal Topf
IDS2 Induktionsplatte
Antworten