Hendi elektronisch steuern, es funktioniert

Antworten
hofbrauer
Posting Junior
Posting Junior
Beiträge: 48
Registriert: Dienstag 21. Oktober 2014, 00:17

Hendi elektronisch steuern, es funktioniert

#1

Beitrag von hofbrauer »

I'm proud to present:
Eine voll elektronische Lösung zur Steuerung meiner Hendiplatte

Ich habe mit meinen Sohn, naja, präziser,
mein Sohn hat sich die Zielsetzung einverleibt und gebaut: :thumbsup

Ziel sollte sein
- die Hendi so weit elektronisch steuerbar zu machen, dass auf die Temperatur des Topfes reagiert werden kann. (vollautomatische Temperaturregelung ermöglichen)
- die Platte sollte auch ohne Elektronik möglichst unkompliziert weiter manuell nutzbar bleiben
- die nach Außen geführten Anschlüsse sollten vom Netzpotential getrennt sein
- die Verbindung nach Außen sollte möglichst universell ansteuerbar sein
- die Veränderungen an der eigentlichen Elektronik der Hendi sollte so gering wie möglich sein

Lösung:
Das mechanische Potentiometer der Hendi wird von einer Schaltung nachgebildet und zwischen die Kabelverbindung zwischen Poti und Hendi-Display (mit Steckern) geschaltet.
Durch die Zwischenschaltung kann die Schaltung überprüfen, ob das Poti bedient wird. Wenn ja, werden dessen Signale an die Platte weiter gereicht.
Ist jedoch eine Verbindung nach Außen aktiv, wird die Ansteuerung, das heißt das Poti, von der Schaltung simuliert.

Damit die Ansteuerung möglicht universell ist, erfolgt die Verbindung von Außen über eine herkömmliche, serielle Verbindung (RS232). Diese kann zum Beispiel von einem PC, Laptop, µP, einem der kostenlosen Terminalprogramme, oder wie bei mir vom Raspberry bedient werden.

Da die Schaltung der Hendiplatte selbst auf Netzpotential liegt, ist aus Sicherheitsgründen eine Potentialtrennung eingebaut. Die Schnittstelle nach Außen ist also sicher.

ik freu mir
hofbrauer

Edith sagt: die Bilder sind jetzt im Anhang sichtbar
Dateianhänge
Platine
Platine
CIMG6753_Platine.jpg (68.22 KiB) 11965 mal betrachtet
Die serielle Schnittstelle, hinten am Gehäuse
Die serielle Schnittstelle, hinten am Gehäuse
CIMG6756_RS232.JPG (38.81 KiB) 11965 mal betrachtet
Zuletzt geändert von hofbrauer am Donnerstag 15. Januar 2015, 22:50, insgesamt 1-mal geändert.
Benutzeravatar
DerDennis
Posting Freak
Posting Freak
Beiträge: 2510
Registriert: Dienstag 26. Februar 2013, 18:12
Kontaktdaten:

Re: Hendi elektronisch steuern, es funktioniert

#2

Beitrag von DerDennis »

Schade, dass man die Bilder nicht sehen kann, denn das klingt interessant...

Grüße
*"Männer-Malzbier": Magnum/Select/Tettnanger auf 26 IBU, WLP2308, ca 70-80 EBC, 6 % vol (Nachgärung)
Fricky
Posting Freak
Posting Freak
Beiträge: 1318
Registriert: Montag 15. November 2010, 13:28

Re: Hendi elektronisch steuern, es funktioniert

#3

Beitrag von Fricky »

Das klingt sehr interessant. :Grübel
Denke mal ich bin da nicht der einzige der an weiteren Details interessiert ist .

Gruß. Peter.
hofbrauer
Posting Junior
Posting Junior
Beiträge: 48
Registriert: Dienstag 21. Oktober 2014, 00:17

Re: Hendi elektronisch steuern, es funktioniert

#4

Beitrag von hofbrauer »

Was für Details sind denn von Interesse?

Gruß hofbrauer
Benutzeravatar
Ruthard
Posting Freak
Posting Freak
Beiträge: 7635
Registriert: Sonntag 26. Februar 2012, 21:07
Wohnort: 1443 Wine Country Drive 2335 Rothbury Australia
Kontaktdaten:

Re: Hendi elektronisch steuern, es funktioniert

#5

Beitrag von Ruthard »

hofbrauer hat geschrieben:Was für Details sind denn von Interesse?

Gruß hofbrauer
Alle.
Ich bin ein Anhänger von geringstinvasiven Eingriffen, die möglichst rückstandsfrei reversibel sind.
Wenn ich hier von einem Schaltteil lese, das durch bloßes Umstecken von Kabelverbindungen zwischen Poti und den Rest der Elektronik eingeschleift wird, dann erregt das natürlich mein Interesse.

Cheers, Ruthard
Wir könnten viel, wenn wir zusammenstünden (F.Schiller in Wilhelm Tell)
Benutzeravatar
chixxi
Posting Freak
Posting Freak
Beiträge: 951
Registriert: Mittwoch 22. Januar 2014, 10:47

Re: Hendi elektronisch steuern, es funktioniert

#6

Beitrag von chixxi »

Sehr cool! Einige Details die mich interessieren würden:
  • Schaltpläne der Platine (ist das ein Eigenbau?)
  • Simuliert die Platine das Poti oder die Software? Wenn ja, wie kommunizierst du mit der Platine, RS232?
  • Mit welcher Software arbeitest du auf der Raspberry? Ist da ein PID-Regler implementiert?
  • Kannst du über diese Schaltung die Platte auch ganz ausschalten oder nur die Leistung regeln?
Ubi cervisia, ibi patria.
Fricky
Posting Freak
Posting Freak
Beiträge: 1318
Registriert: Montag 15. November 2010, 13:28

Re: Hendi elektronisch steuern, es funktioniert

#7

Beitrag von Fricky »

hofbrauer hat geschrieben:Was für Details sind denn von Interesse?
"wird von einer Schaltung nachgebildet"

wie sieht denn die Schaltung aus??

"erfolgt die Verbindung von Außen über eine herkömmliche, serielle Verbindung (RS232). Diese kann zum Beispiel von einem PC, Laptop, µP, einem der kostenlosen Terminalprogramme, oder wie bei mir vom Raspberry bedient werden. "

wie? bedient werden?
Was kann man über die serielle Leitung für Signale schicken, und wie?
Nur an/aus?
Oder kann man direkt die Leistung der Platte einstellen?
Wenn ja, wie? Womit?
Du sagst was von einem Terminalprogramm, da muss ich ja auch irgendwas eintippen, von selbst macht das ja nichts, oder?

"dass auf die Temperatur des Topfes reagiert werden kann. (vollautomatische Temperaturregelung ermöglichen)"

ist da ein Fühler __IN__ der Platte, oder wie muss ich mir das vorstellen?
Gibst Du dann vom PC (oder von wo auch immer..) eine Temperatur ein, die dann gehalten wird?
Oder was heisst vollautomatisch?

Bisher sehe ich nur 'ne Blackbox die zwischen Poti und RS232 hängt und nach extern mit was auch immer verbunden wird und (wie auch immer) die Temperatur des Topfes regeln können soll.

Also lass uns bitte nicht dumm sterben. :crying

Gruß, Peter.
--
luppolo
Posting Klettermax
Posting Klettermax
Beiträge: 186
Registriert: Freitag 12. Dezember 2014, 19:29
Wohnort: Italia

Re: Hendi elektronisch steuern, es funktioniert

#8

Beitrag von luppolo »

was ist interpretiert habe ist:
die Platine emuliert in jedem fall das Pot (mit einem dizitalen Pot?). Die Platine liest das Pot und, ist keine Rs-232 verbindung aktiv, leitet den Wert der Steuerung der Platte weiter. Ist eine RS232 verbindung aktiv, wird der Steueung den Wert geschickt, der durch die RS232 gekommen ist.
Wenn man eine "vollautomatische Temperaturregelung" möchte, sollte das Temperatur Sensor an der PC, uP, Raspi, uC seite sein.

Falls ich richtig interpretiert habe: Congratulations! ich brauche so eine Platine :)
Benutzeravatar
chixxi
Posting Freak
Posting Freak
Beiträge: 951
Registriert: Mittwoch 22. Januar 2014, 10:47

Re: Hendi elektronisch steuern, es funktioniert

#9

Beitrag von chixxi »

Wobei ich nicht genau weiss für was das nötig wäre. Meine Hendi wird von einer Raspberry nur ein und ausgschaltet (Hendi immer auf voller Leistung), und so halte ich die Rasten im 70 Liter Contacto Topf auf plus/minus 0.2 Grad genau, das reicht mir locker.
Ubi cervisia, ibi patria.
luppolo
Posting Klettermax
Posting Klettermax
Beiträge: 186
Registriert: Freitag 12. Dezember 2014, 19:29
Wohnort: Italia

Re: Hendi elektronisch steuern, es funktioniert

#10

Beitrag von luppolo »

chixxi hat geschrieben:Wobei ich nicht genau weiss für was das nötig wäre. Meine Hendi wird von einer Raspberry nur ein und ausgschaltet (Hendi immer auf voller Leistung), und so halte ich die Rasten im 70 Liter Contacto Topf auf plus/minus 0.2 Grad genau, das reicht mir locker.
Deiner Lösung funktioniert sicher gut und wird von 99% der Hendi brauer verwndet (ich auch).
Du schaltest aber die ganze elektronik der platte ein und aus! Die elektronik ist somit belastet, ein beispiel ist , die kühlung ist auch abgeschaltet!
Die lösung mit dieser platine ist sehr elegant, lässt sich einfach ein- und ausbauen und belastet die elektronik der platte gar nicht! Die platte arbeitet wie sie mit dem pot arbeiten würde! Zudem brauchst du keine esterne relais oder lastschalter.
Also nochmal congratulations :)
Benutzeravatar
chixxi
Posting Freak
Posting Freak
Beiträge: 951
Registriert: Mittwoch 22. Januar 2014, 10:47

Re: Hendi elektronisch steuern, es funktioniert

#11

Beitrag von chixxi »

Du schaltest aber die ganze elektronik der platte ein und aus! Die elektronik ist somit belastet, ein beispiel ist , die kühlung ist auch abgeschaltet!
Nein => Ich steuere die Schaltung am Poti, so bleibt die Lüftung an und ich habe kaum Last zum schalten. Die Lösung ist wesentlich simpler und in 5 Minuten ohne Platine umgesetzt. Irgendwo hier im Forum gibt es die Anleitung dazu. Wenn ich das finde poste ich es hier...

Edit: Beispielsweise hier Antowrt 16 oder hier.
Ubi cervisia, ibi patria.
luppolo
Posting Klettermax
Posting Klettermax
Beiträge: 186
Registriert: Freitag 12. Dezember 2014, 19:29
Wohnort: Italia

Re: Hendi elektronisch steuern, es funktioniert

#12

Beitrag von luppolo »

chixxi hat geschrieben:
Du schaltest aber die ganze elektronik der platte ein und aus! Die elektronik ist somit belastet, ein beispiel ist , die kühlung ist auch abgeschaltet!
Nein => Ich steuere die Schaltung am Poti, so bleibt die Lüftung an und ich habe kaum Last zum schalten. Die Lösung ist wesentlich simpler und in 5 Minuten ohne Platine umgesetzt. Irgendwo hier im Forum gibt es die Anleitung dazu. Wenn ich das finde poste ich es hier...

Edit: Beispielsweise hier Antowrt 16 oder hier.
Interessant! Danke für die links :)
hofbrauer
Posting Junior
Posting Junior
Beiträge: 48
Registriert: Dienstag 21. Oktober 2014, 00:17

Re: Hendi elektronisch steuern, es funktioniert

#13

Beitrag von hofbrauer »

...es gibt natürlich immer mehrere Möglichkeiten, um zum Ziel zu kommen.

Mir gefällt meine ganz gut, weil ich damit einen stetigen Regler umsetzen kann, und eben nicht auf das Ein/Aus-Schalten beschränkt bin.
Noch ein wichtiger Punkt ist für mich die Sicherheit. Gerade bei dem zweiten Link von Chixxi würde ich das Relais besser innerhalb der Hendi-Platte anordnen. Denn, je nachdem wie man den Netzstecker einsteckt, liegt der geschaltete Kontakt auf Netzspannung. Montiert man das Relais innerhalb der Hendi-Platte wäre man dagegen sicher. - Insbesondere der Klinken-Stecker ist ja nicht Berührungssicher! -

Der Drehknopf der Hendi-Platte hat einen Schalter sowie ein Poti, der als Spannungsteiler funktioniert. Die Schaltung liest beides ein und leitet die Signale entweder durch oder modifiziert diese. Das erledigen ein paar Transistoren zusammen mit einem Mikrocontroller mit AD- und DA-Wandler. Das bedeutet, die Platte kann An/Aus geschaltet werden, und alle Leistungen zwischen Min und Max können fein eingestellt werden.

Über die serielle Schnittstelle wird laufend (Sekundentakt) der Status ausgegeben (Eingangs-Signale vom Poti + Ausgangs-Signale zur Platte). Damit kann man am Raspberry also schonmal sehen, ob die Verbinung klappt und was der Kocher gerade machen soll. Soll, weil: Sollte der Kocher abgeschaltet haben, z. B. weil er keinen Indu-Topf finden kann, so führt nichts am AEG vorbei: Ausschalten - Einschalten - Geht :-)

Steckt man den Stecker in die Steckdose gehts auch schon los, denn die Platte ist intern immer versorgt! Einen echten Netzschalter hat Hendi nicht eingebaut...
Dreht man den Knopf etwas nach Rechts (Einschalten) bleibt nun die Platte aus und wartet auf ein Steuerwort über die Serielle. Dabei wird ein Wert von 0 bis 1023 übertragen, wobei 0 = Aus ist und 1 = 500W bis 1023 = 3500W. Das ganze ist noch gesichert, so das ein versehentliches Einschalten vermieden wird (Prüfsumme, Zyklisches wiederholen der Nachricht usw.). So etwas ist im Mikrocontroller ja schnell realisiert und wenn der Stecker herausrutscht, geht der Kocher dann auch sicher aus.

Dreht man den Schalter weiter nach Rechts (über 1/4 Leistung), so verhält sich die Platte danach wie ohne Interface: Die Leistung kann dann direkt mit dem Poti eingestellt werden. Von ganz links (Schalter gerade eingeschaltet = 500W) bis Rechtsanschlag (= 3500W). Eben so, wie es vor dem Umbau auch war.
In den Remotemodus kommt man, wenn man ganz auf Aus und dann auf Ein schaltet (aber eben nicht über die genannte Schwelle).

Das Ausschalten ist bei allem auch elektrisch dominant, d.h. selbst wenn der Mikrocontroller spinnen sollte: Der Aus-Schalter geht immer.

Achja: Ein AD-Wandler ist ja bereits vorhanden, aber eben nicht Potentialgetrennt. Deshalb wollte ich damit nicht die Würze-Temperatur erfassen und habe einen extra AD-Wandler am Raspberry vorgesehen. Hatte erst damit geliebäugelt noch einen zweiten Mikrocontroller auf die potenzialfreie Seite zu setzen. Aber ich denke das kann der Raspberry auch gut selbst erledigen. Und die ganze Regelung (Temperaturerfassung, Regler, Stellglied) im Kocher halte ich nicht für ideal, da man das ja auch bedienen muss. Irgend etwas muss also trotzdem draussen angeordnet sein, wenn man nicht gerade ein Display und Tasten in die Hendi einbauen will.
Das hätte dann aber nichts mehr mit Minimalinvasiv zu tun :Smile
Benutzeravatar
chixxi
Posting Freak
Posting Freak
Beiträge: 951
Registriert: Mittwoch 22. Januar 2014, 10:47

Re: Hendi elektronisch steuern, es funktioniert

#14

Beitrag von chixxi »

Mir gefällt deine Lösung auch! Aber es hat halt nicht jeder dieses Know-How und einen Sohn der das dann auch noch umsetzt. :Wink

Ab wann und wo kann man die Platine denn bestellen? :Greets

Und eine Frage interessiert mich immer noch: Welche Software verwendest du auf der Raspberry? Auch selbst gemacht?
Ubi cervisia, ibi patria.
Fricky
Posting Freak
Posting Freak
Beiträge: 1318
Registriert: Montag 15. November 2010, 13:28

Re: Hendi elektronisch steuern, es funktioniert

#15

Beitrag von Fricky »

:Sorry

also ich bin jetzt genau so schlau wie vorher....
Die Erkenntnis, dass die Hendi ein Poti mit Schalter hat, ist ja nun nicht so neu.....

aber mal ernsthaft:

Wie/womit stellst Du denn da 'ne Temperatur ein?
Wie wird die gehalten und überwacht?

Einen "stetigen Regler" kannst Du mit der Platine alleine wohl nicht realisieren, dazu brauchts von Aussen noch ein wenig Intelligenz.
:Grübel
hofbrauer
Posting Junior
Posting Junior
Beiträge: 48
Registriert: Dienstag 21. Oktober 2014, 00:17

Re: Hendi elektronisch steuern, es funktioniert

#16

Beitrag von hofbrauer »

@chixxi:
Wir haben noch zwei Platinen, ansonsten müßte ich Neue ätzen lassen. Die Bestückung besteht hauptsächlich aus SMD-Bauteilen, die etwas Erfahrung beim Löten erfordern. Da macht es wohl Sinn, wenn sie hier fertig gemacht werden.

Auf meinem raspi nutze ich Lazarus/Free Pascal. Mein Programm kann ich zur Verfügung stellen. Die Ansteuerung der Schnittstelle kann wegen der einfach gehaltenen Steuerbefehle aber auch von jeder anderen Programmier-Software oder (etwas rudimentärer) über Terminalprogramm angesprochen werden.
hofbrauer
Posting Junior
Posting Junior
Beiträge: 48
Registriert: Dienstag 21. Oktober 2014, 00:17

Re: Hendi elektronisch steuern, es funktioniert

#17

Beitrag von hofbrauer »

@Fricky:

Richtig, die Platine dient der Steuerung. Eine Regelung ist das kleinere Problem und die habe ich davon getrennt:
hofbrauer hat geschrieben:Und die ganze Regelung (Temperaturerfassung, Regler, Stellglied) im Kocher halte ich nicht für ideal, da man das ja auch bedienen muss. Irgend etwas muss also trotzdem draussen angeordnet sein, wenn man nicht gerade ein Display und Tasten in die Hendi einbauen will.
nacron
Posting Freak
Posting Freak
Beiträge: 533
Registriert: Samstag 26. Oktober 2013, 16:29

Re: Hendi elektronisch steuern, es funktioniert

#18

Beitrag von nacron »

Hey Hofbrauer,

würdest du evtl das Platinenlayout teilen?
Die Idee hört sich sehr gut an und ich hab jemanden an der Hand der ätzen kann und sich auch gut auskennt.
Gerne auch per PM.

Cheers
Bene
Mein Blog: Wilder Wald
Benutzeravatar
Malzwein
Posting Freak
Posting Freak
Beiträge: 2872
Registriert: Mittwoch 12. September 2012, 09:39

Re: Hendi elektronisch steuern, es funktioniert

#19

Beitrag von Malzwein »

Aber nicht vergessen: Spaß macht die Bastelei sicher, aber das alles ist zum Brauen überhaupt nicht notwendig. Etliche Hendis von Forenmitgliedern werden per simpler Schaltsteckdose gesteuert. Es funktioniert und von einem dadurch bedingtem Plattenausfall habe ich noch nichts gehört. Sollte das bei meiner Hendi mal der Fall sein, stelle ich das auch hier ein.
Gruß Matthias

Jep, Bier wird´s immer... meist auch trinkbar und manchmal ist es richtig gut!
Benutzeravatar
Robster
Posting Junior
Posting Junior
Beiträge: 34
Registriert: Samstag 5. September 2015, 00:56

Re: Hendi elektronisch steuern, es funktioniert

#20

Beitrag von Robster »

Geschätztes Forum!

Ich bin neu im Hobbybrau-Wesen und konzipiere gerade meine Anlage.
Auch ich verspüre den Wunsch, die analoge Hendi-Platte stufenlos regeln zu wollen.
Die Platte muss nicht für andere Anwendungen zur Verfügung stehen, weshalb ich die geniale Umschalt- Platinenlösung von "Hofbrauer" nicht umsetzen muss.
Da ich mit einer SPS steuere, entfällt hoffentlich auch der ganze Komplex mit Microprozessor-Anschluß, PWM, D/A-Wandlung und Filterung.
Ich habe SPS-seitig einen analogen Ausgang, mit dem ich eine Steuerspannung von 0-10V, oder eben auch nur 0-5V generieren kann.
Nun könnte ich den Poti der Hendi komplett abklemmen und den Schleiferkontakt mit der 0-5V Spannung belegen.
Aber wo lege ich den -Pol meiner Spannung auf? Zwischen welchen Beinchen wird die Steuerspannung überhaupt abgegriffen? Und wie belege ich die anderen Kontakte?
Eigentlich hoffe ich, dass ich mit einem Trennverstärker zur Potentialtrennung und ggf. einigen Widerständen zur Spannungsteilung auskommen kann.
Leider reichen meine Elektronik-Kenntnisse nicht aus, um das Problem zu lösen.
Kann mir vielleicht einer der Kollegen, die das Problem bereits auf andere Weise gelöst haben, hier einen unverbindlichen Tip geben?

Ich bedanke mich im Voraus!
Ihren endgültigen Glanz bekommen die Dinge erst im goldenen Schimmer des Gerstensafts
Benutzeravatar
PabloNop
Posting Freak
Posting Freak
Beiträge: 1461
Registriert: Sonntag 28. Juli 2013, 11:39
Wohnort: Saarbrücken

Re: Hendi elektronisch steuern, es funktioniert

#21

Beitrag von PabloNop »

hofbrauer hat geschrieben: Da die Schaltung der Hendiplatte selbst auf Netzpotential liegt, ist aus Sicherheitsgründen eine Potentialtrennung eingebaut. Die Schnittstelle nach Außen ist also sicher.
Gab es da im alten Forum nicht schon Diskussionen wegen Potential und Gehäuse der Hendi? Ich frage, weil auf deinem Foto die RS232 Schnittstelle ja mit ihren Metallteilen am Hendigehäuse gefestigt ist. Ich habe aber auch zu wenig Ahnung von Elektrik. Die Idee/Umsetzung mit der Schaltung gefällt mir aber grundsätzlich gut und SMD-Löten habe ich auch mal gelernt...

Eine Frage noch: im Display der Hendi müsste doch immer die tatsächliche Leistung angezeigt werden, also entweder die vom Poti oder die der Fernsteuerung. D.h. man kann die Funktionalität der Fernsteuerung schön kontrollieren.
hofbrauer
Posting Junior
Posting Junior
Beiträge: 48
Registriert: Dienstag 21. Oktober 2014, 00:17

Re: Hendi elektronisch steuern, es funktioniert

#22

Beitrag von hofbrauer »

@ PabloNop:
Potentialtrennung bedeutet, dass zwischen Hendi und Schnittstelle keine elektisch leitende Verbindung besteht.
Zwischen Metallgehäuse der RS232-Buchse und den Kontakten (Adern) des Kabels besteht von Haus aus keine Verbindung, die Trennung bleibt also bestehen.

Ja, die Hendi zeigt im Originalbetrieb und im ferngesteuerten Betrieb jeweils die an die Platte abgegebene Heizleistung (in Stufen) an.
Benutzeravatar
PabloNop
Posting Freak
Posting Freak
Beiträge: 1461
Registriert: Sonntag 28. Juli 2013, 11:39
Wohnort: Saarbrücken

Re: Hendi elektronisch steuern, es funktioniert

#23

Beitrag von PabloNop »

Auch nicht über die Abschirmung? Ich dachte bisher, dass das Außengehäuse der RS232 mit der Abschirmung im Kabel verbunden ist. Falls das so ist, verbindet man doch die Fernsteuerung mit dem Gehäuse der Hendi...
Bavilo
Posting Klettermax
Posting Klettermax
Beiträge: 243
Registriert: Sonntag 11. Januar 2015, 12:53

Re: Hendi elektronisch steuern, es funktioniert

#24

Beitrag von Bavilo »

Und wie sieht so eine Kommunikation über der RS232 Schnittstelle aus? Gibt es ein Beispiel des Protokolls?
hofbrauer
Posting Junior
Posting Junior
Beiträge: 48
Registriert: Dienstag 21. Oktober 2014, 00:17

Re: Hendi elektronisch steuern, es funktioniert

#25

Beitrag von hofbrauer »

Bin im Urlaub, melde mich anschließend.
Benutzeravatar
klostersander
Posting Freak
Posting Freak
Beiträge: 1436
Registriert: Montag 19. September 2011, 23:03
Wohnort: 25336 Elmshorn
Kontaktdaten:

Re: Hendi elektronisch steuern, es funktioniert

#26

Beitrag von klostersander »

Eine schnelle Umsetzung zur potentialfreien Trennung wäre über einen Trennverstärkerbaustein.

In der Bucht würde ich diesen empfehlen. Benutzen wir auch oft bei mir auf der Arbeit.

Muss natürlich nicht wie hier im Angebot die EX-Variante sein.

Gruß Matze
Bavilo
Posting Klettermax
Posting Klettermax
Beiträge: 243
Registriert: Sonntag 11. Januar 2015, 12:53

Re: Hendi elektronisch steuern, es funktioniert

#27

Beitrag von Bavilo »

Gibt es hier noch updates oder eher nicht?
hofbrauer
Posting Junior
Posting Junior
Beiträge: 48
Registriert: Dienstag 21. Oktober 2014, 00:17

Re: Hendi elektronisch steuern, es funktioniert

#28

Beitrag von hofbrauer »

Zum Protokoll:

Die Hendi-Platte hat verschiedene Modi, die man per Drehschalter wählt
* Aus --> definitiv kein Heizen, selbst wenn die Software wollte, also sicher.
* Remote (Erstes Viertel)
* Warte auf Verbindung (Remote, Passiv = Aus)
* Habe eine Verbindung und soll Aus sein (Remote, Aktiv ohne Heizen = Aus)
* Habe eine Verbindung und soll Heizen (Remote, Aktiv mit Heizen = 500..3500W)

Dreht man den Regler darüber hinaus, ist man im
* Manuellen Modus: Der ganze Bereich kann nun genutzt werden, exakt wie vor dem Umbau. Um wieder in den Remote Modus zu kommen, muss man erst ganz Aus - dann erneut Ein-Schalten.

Das Verhalten führt dazu, daß die Hendi regelmäßig seinen Status sendet, damit der Sender weiß, was los ist:
* Remote-Verbindung vorhanden: Aus / Warte auf verbindung / Remote aus / Remote heizen / Manuel Heizen
* Soll-Heizleistung die über die Schnittstelle empfangen wurde, oder 0
* Tatsächliche Heiz-Leistung die gerade betrieben wird (ob per Remote oder Manuel)
 

Um die Hendi nun anzusteuern muss der Sender regelmäßig (spätestens nach 2.5sek) dazu auffordern:
* Heizleistung zwischen 0 = aus, 1 = 500W bis 1023 = 3500W Sendet man das nicht, so wird der sichere Zustand hergestellt: Die Platte wird ausgeschaltet. Das stellt auch sicher, das diese ausgeschaltet wird, wenn der Stecker abrutscht.

Die Übertragung läuft auf Byte-Ebene. Das sind also nicht unbedingt lesbare Zeichen - ist aber ja egal, denn wichtig ist ja nur, daß die Hendi das versteht. Im Quellcode sind es halt nur ein paar Variablen vom Type Byte. Doch was passiert da genau?

Um Übertragungsfehler zu vermeiden und auch ungewolltes Einschalten zu verhindern verwendet man üblicherweise Nachrichtenpakete. Diese bauen sich in diesem Fall wie folgt zusammen:
* Ein Byte Preamble zur Ankündigung eines Paketes z.B. #5A
* Ein Byte wieviele Datenbytes werden jetzt folgen: Hier z.B. #03
* Ein Byte Adresse, welcher Parameter geändert werden soll z.B #01 = Heizleistung ändern
* Zwei Byte benötigt der Parameter für die Heizleistung: z.B. #00 #01 für 500W
* Ein Byte mit der Prüfsumme (einfaches xor zwischen allen gesendeten Bytes von Preamble bis dem letzten Daten-Byte)
* Ein oder Zwei Byte zum Abschluss der Nachricht (eigentlich gar nicht erforderlich) #13 #10

Die Hendi-Platte wird dann entsprechend antworten, das er eine Nachricht korrekt bekommen hat (die Nachricht ist genauso gesichert) und die Heizleistung / den Modus ändern.
Der regelmäßige Status informiert dann u.a. über die neue Heizleistung...

Jetz mag zwar der ein oder andere denken: "o_Ô Ganzschön viel Aufwand!"
Dem ist aber mit Nichten so: Eine stabile Busverbindung erfordert ein deutliches Erkennen einer Nachricht (wo fängt diese an, wo hört diese auf), eine gesicherte Übertragung (hab ich das wirklich richtig verstanden, du willst volle Power haben?!) und auch bei Unterbrechung der Verbindung möchte ich einen Brand vermeiden.
 
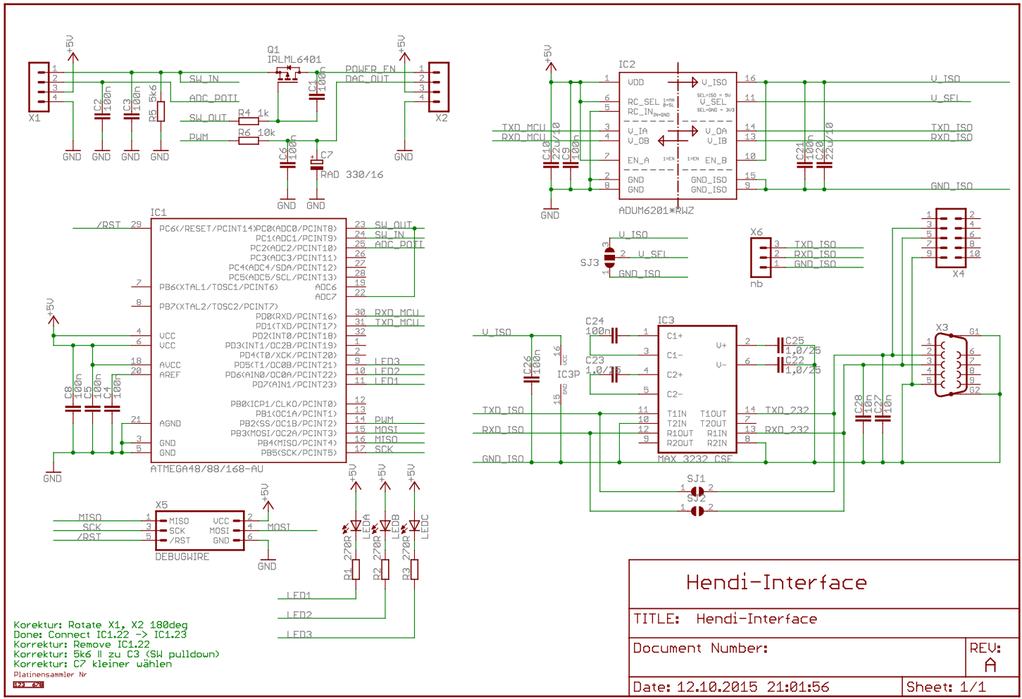
Edit, der fehlte noch:
Hendi-Interface.PNG
Antworten