OtterBrau - Bier brauen on a Budget?
-
Fredde2209
- Posting Junior

- Beiträge: 28
- Registriert: Donnerstag 15. September 2022, 19:21
- Wohnort: Mannheim
OtterBrau - Bier brauen on a Budget?
Moin,
ich bin Freddie und noch relativ wenig hier unterwegs gewesen. Schon ein paar Jahre lese ich immer mal wieder mit, aber gemeldet habe ich mich eigentlich erst vor kurzem einmal so richtig. Ich hatte hier ein Gesuch für Brauanlagen-Teile gestartet: viewtopic.php?t=34114
Nun dachte ich, ich muss mal kurz ein paar Takte zu mir schreiben. Außerdem wollte ich den Bau meiner Brauanlage dokumentieren und vielleicht eine kleine Inspiration absahnen, oder auch anderen einen geben :)
Also kurz zu mir, Freddie, 22, Elektrotechnik-Ingenieur aus Nürnberg, braue seit ca 4 Jahren.
Bislang hatte ich mit meinem Papa zusammen gebraut und dafür eine kleine Anlage in der Garage von meinen Eltern aufgebaut. Nun wohnen die aber ein gutes Stück weg und ich will häufiger mal was brauen. Daher der Bau einer neuen Brauanlage. Dieses Mal jedoch etwas professioneller. Bisher hatten wir in der Einkocher-Klasse gebraut. Dazu einen Edelstahl-Gäreimer und gut war. Bislang (hauptsächlich im Craft-Beer-Bereich) super Biere gehabt. Ich kaufe selten nur noch etwas im Laden.
Trigger für den Start war ein Angebot eines bekannten. Dieser muss für einige Jahre beruflich verreisen und kann seine Gärtanks nicht mitnehmen. Daher bin ich nun irgendwie (zum Mindest für die nächsten Jahre) in den Besitz von zwei Tank-Vollis geraten. Das kam mir natürlich gelegen.
Kurz das Ziel dieses Projekts: ca 30-50L Anlage, 2 Kessel. Da ich eine Wohnung habe muss die Anlage in den Aufzug passen um sie in den Keller zu verfrachten. Daher auch nur 2 Kessel, mit 3 Kesseln wäre das Ganze zu groß. Außerdem: Geht ja um Budget-friendly (siehe Titel).
Kessel: Einen SS Brew Kettle 38L habe ich bei Ebay gebraucht kaufen können. Daher hier ein paar gute Euros gespart. Von GGM eine ISD2 Platte habe ich mir neu bestellt. Hatte leider in der letzten Zeit kein Glück mit gebrauchten Anzeigen zur Hendi etc, daher die ISD2 im Angebot gekauft. Als Ergänzung zu meinem SS Brew Kettle habe ich hier im Forum einen 50L Topf ergattern können. Damit ist das Ziel "2 Kessel" ja bereits erreicht. 2 Gärtanks gibts auch schon, also kann es ja schon fast losgehen. Es fehlen noch Kleinigkeiten: Reinigungszeug, Läutervorrichung (noch unentschlossen ob ich eine Hexe in den Maischekessel baue, oder ein Blech in den 2. Kessel und dann umfülle), und vieles weiteres.
Das wichtigste ist jedoch erstmal das Gestell. Wie gesagt, es muss in den Aufzug passen (max 130cm) und sollte Rollen haben. Und darum soll es im Folgenden erstmal gehen:
Fangen wir mal mit einer höchst-professionellen technischen Zeichnung meiner Wenigkeit an:
So ungefähr hab ich mir das gedacht. Die Maße daran sind weder Maßstabsgetreu noch tatsächlich so geworden :D Ich habe das Gestell z.b. insgesamt etwas höher gebaut (Arbeitsplatte bei etwa 90cm Höhe).
Also erstmal zum Baumarkt gedüst und Holz gekauft. 5 Balken in 44 x 44mm und massenhaft schrauben. Das Gerüst sieht erstmal so aus:
Macht ja erstmal noch nicht viel her... Es hat jedoch schon Rollen, welche sich auch feststellen lassen für den Brautag.
Also noch flott eine Buchen-Platte geholt und zugesägt (on a Budget - daher alles von Hand gesägt). Platte drauf, Topf drauf gestellt:
Na das wird doch schon! Jetzt ist leider die Induktionskochplatte noch nicht da. Daher kann ich die noch nicht einbauen. Am Gestell gehts daher erstmal noch nicht weiter. Unten wird zukünftig auch noch eine Platte reinkommen, um Utensilien zu verstauen! :)
Mit dem Gestell gehts also erstmal noch nicht weiter. Die Tage werde ich es jedoch noch abschleifen (von Hand...) und einölen. Updates kommen dann (bei Interesse) hier im Thread ;)
Ein kleiner Einblick noch in die (geplante) Automatisierung. Ich hatte die Möglichkeit aus dem Müll (also für Lau) eine Steuerung mit Display zu mopsen. Bisher ist das Ganze nur auf einem kleinen Testaufbau aufgebaut. Es fehlen noch viele teile wie Temperatursensoren, usw. Für die endgültige Verwendung kommt da was anderes her, aber fürs Testen auf meinem Schreibtisch reicht das hier allemal:
Die Funktion wird mit dem TIA Portal gebastelt. Programmiert habe ich schon einiges aber ob es schon funzt... naja wer weiß. Ohne Sensoren und Induktionsplatte bleibt das erstmal ein Rätsel.
Dieses Projekt wird sich noch einige Wochen ziehen, da ich ja auch arbeiten muss. Außerdem werden vermutlich einige Anbauten und Veränderungen folgen.
Ich danke erstmal fürs Lesen. Falls ihr noch Ideen/Tipps etc für mich habt -> Immer her damit! :)
Sorry, dass die Bilder nicht korrekt gedreht sind :/ Nächste Mal!
Liebe Grüße
Freddie
ich bin Freddie und noch relativ wenig hier unterwegs gewesen. Schon ein paar Jahre lese ich immer mal wieder mit, aber gemeldet habe ich mich eigentlich erst vor kurzem einmal so richtig. Ich hatte hier ein Gesuch für Brauanlagen-Teile gestartet: viewtopic.php?t=34114
Nun dachte ich, ich muss mal kurz ein paar Takte zu mir schreiben. Außerdem wollte ich den Bau meiner Brauanlage dokumentieren und vielleicht eine kleine Inspiration absahnen, oder auch anderen einen geben :)
Also kurz zu mir, Freddie, 22, Elektrotechnik-Ingenieur aus Nürnberg, braue seit ca 4 Jahren.
Bislang hatte ich mit meinem Papa zusammen gebraut und dafür eine kleine Anlage in der Garage von meinen Eltern aufgebaut. Nun wohnen die aber ein gutes Stück weg und ich will häufiger mal was brauen. Daher der Bau einer neuen Brauanlage. Dieses Mal jedoch etwas professioneller. Bisher hatten wir in der Einkocher-Klasse gebraut. Dazu einen Edelstahl-Gäreimer und gut war. Bislang (hauptsächlich im Craft-Beer-Bereich) super Biere gehabt. Ich kaufe selten nur noch etwas im Laden.
Trigger für den Start war ein Angebot eines bekannten. Dieser muss für einige Jahre beruflich verreisen und kann seine Gärtanks nicht mitnehmen. Daher bin ich nun irgendwie (zum Mindest für die nächsten Jahre) in den Besitz von zwei Tank-Vollis geraten. Das kam mir natürlich gelegen.
Kurz das Ziel dieses Projekts: ca 30-50L Anlage, 2 Kessel. Da ich eine Wohnung habe muss die Anlage in den Aufzug passen um sie in den Keller zu verfrachten. Daher auch nur 2 Kessel, mit 3 Kesseln wäre das Ganze zu groß. Außerdem: Geht ja um Budget-friendly (siehe Titel).
Kessel: Einen SS Brew Kettle 38L habe ich bei Ebay gebraucht kaufen können. Daher hier ein paar gute Euros gespart. Von GGM eine ISD2 Platte habe ich mir neu bestellt. Hatte leider in der letzten Zeit kein Glück mit gebrauchten Anzeigen zur Hendi etc, daher die ISD2 im Angebot gekauft. Als Ergänzung zu meinem SS Brew Kettle habe ich hier im Forum einen 50L Topf ergattern können. Damit ist das Ziel "2 Kessel" ja bereits erreicht. 2 Gärtanks gibts auch schon, also kann es ja schon fast losgehen. Es fehlen noch Kleinigkeiten: Reinigungszeug, Läutervorrichung (noch unentschlossen ob ich eine Hexe in den Maischekessel baue, oder ein Blech in den 2. Kessel und dann umfülle), und vieles weiteres.
Das wichtigste ist jedoch erstmal das Gestell. Wie gesagt, es muss in den Aufzug passen (max 130cm) und sollte Rollen haben. Und darum soll es im Folgenden erstmal gehen:
Fangen wir mal mit einer höchst-professionellen technischen Zeichnung meiner Wenigkeit an:
So ungefähr hab ich mir das gedacht. Die Maße daran sind weder Maßstabsgetreu noch tatsächlich so geworden :D Ich habe das Gestell z.b. insgesamt etwas höher gebaut (Arbeitsplatte bei etwa 90cm Höhe).
Also erstmal zum Baumarkt gedüst und Holz gekauft. 5 Balken in 44 x 44mm und massenhaft schrauben. Das Gerüst sieht erstmal so aus:
Macht ja erstmal noch nicht viel her... Es hat jedoch schon Rollen, welche sich auch feststellen lassen für den Brautag.
Also noch flott eine Buchen-Platte geholt und zugesägt (on a Budget - daher alles von Hand gesägt). Platte drauf, Topf drauf gestellt:
Na das wird doch schon! Jetzt ist leider die Induktionskochplatte noch nicht da. Daher kann ich die noch nicht einbauen. Am Gestell gehts daher erstmal noch nicht weiter. Unten wird zukünftig auch noch eine Platte reinkommen, um Utensilien zu verstauen! :)
Mit dem Gestell gehts also erstmal noch nicht weiter. Die Tage werde ich es jedoch noch abschleifen (von Hand...) und einölen. Updates kommen dann (bei Interesse) hier im Thread ;)
Ein kleiner Einblick noch in die (geplante) Automatisierung. Ich hatte die Möglichkeit aus dem Müll (also für Lau) eine Steuerung mit Display zu mopsen. Bisher ist das Ganze nur auf einem kleinen Testaufbau aufgebaut. Es fehlen noch viele teile wie Temperatursensoren, usw. Für die endgültige Verwendung kommt da was anderes her, aber fürs Testen auf meinem Schreibtisch reicht das hier allemal:
Die Funktion wird mit dem TIA Portal gebastelt. Programmiert habe ich schon einiges aber ob es schon funzt... naja wer weiß. Ohne Sensoren und Induktionsplatte bleibt das erstmal ein Rätsel.
Dieses Projekt wird sich noch einige Wochen ziehen, da ich ja auch arbeiten muss. Außerdem werden vermutlich einige Anbauten und Veränderungen folgen.
Ich danke erstmal fürs Lesen. Falls ihr noch Ideen/Tipps etc für mich habt -> Immer her damit! :)
Sorry, dass die Bilder nicht korrekt gedreht sind :/ Nächste Mal!
Liebe Grüße
Freddie
Re: OtterBrau - Bier brauen on a Budget?
Hi Freddie,
Schöner Bericht und viel Erfolg weiterhin.
Bei deinem Titel drängt sich natürlich die Frage auf - was für eine „Budget-Limit“ hast du dir denn gesetzt?
Eine ausgabenauflistung wäre dann für interessierte Nachbauer denke ich interessant
Schöner Bericht und viel Erfolg weiterhin.
Bei deinem Titel drängt sich natürlich die Frage auf - was für eine „Budget-Limit“ hast du dir denn gesetzt?
Eine ausgabenauflistung wäre dann für interessierte Nachbauer denke ich interessant
Einstiegsklasse: 27l Einkocher, Läuterfeinblech, Eintauchkühler, klassische Gäreimer - Hauptsache es schmeckt 
Re: OtterBrau - Bier brauen on a Budget?
Sieht sehr schön aus, vor allem für limited budget.
Ich würde nur noch Stützen unter die niedrige Plattform setzen, neben die hohen Stützen. Nur die Schrauben wären mir zu unsicher, bei den Gewichten, mit denen wir es zu tun haben.
Ich würde nur noch Stützen unter die niedrige Plattform setzen, neben die hohen Stützen. Nur die Schrauben wären mir zu unsicher, bei den Gewichten, mit denen wir es zu tun haben.
-
Fredde2209
- Posting Junior

- Beiträge: 28
- Registriert: Donnerstag 15. September 2022, 19:21
- Wohnort: Mannheim
Re: OtterBrau - Bier brauen on a Budget?
Gute Ideen... Ich werfe da einfach noch ein paar Kommentare zu ein:
Aktuelles Budget (ausgegeben):
- SS Brewtech Topf 200€ (gebraucht)
- 50L Topf 30€ (gebraucht)
- 2x Tank Volli + Gegendruckabfüller + 2x CO2 Flasche Kostenlose Leihgabe für begrenzten Zeitraum
- Holz für Gestell + Arbeitsplatte, sowie 2x Rollbrett für Tank Vollis 140€ (hier hatte ich echt nix an Resten auf Lager - ein ambitionierter Heimwerker mit mehr Platz hat hier bestimmt bessere Chancen auf eine günstigere Alternative)
- Somatic 1200 + DI, DO, AI, AO und RTD Modul + SIMATIC KTP1000 Panel kostenlos (aus dem Müll gefischt. Ein ESP32 oder ein Raspi hätten diese Teile allerdings auch ersetzen können)
- 24V Netzteil Hutschiene 20€
- 2x Siemens Schütz 20€ (gebraucht bei Kleinanzeigen) - vielleicht kommen hier aber irgendwann SSRs rein, das werde ich dann im Betrieb prüfen
- Kleiner Adapter für einen Läutereinsatz aus China bestellt 10€
- ISD2 Induktionskochplatte 150€ (hier könnte ein:e Kleinanzeigen-Jongleur:in bestimmt einen besseren Deal mit einer Hendi Platte bekommen, anstatt wie ich eine neue zu kaufen)
- 17€ Braupaddel
Insgesamt sind das die bisherigen Ausgaben ungefähr überschlagen. Hierzu kommen jedoch noch kleine Dinge:
1. Läutervorrichtung: Ich habe diesen formschönen Adapter in einem Angebot bekommen: https://de.aliexpress.com/item/32981802 ... pt=glo2deu
Dieser wird von außen zunächst über einen Doppelnippel in die Läutershexe eingeschraubt. Anschließend wird der Tri-Clamp geschlossen. Ich weiß, hier gibt es elegantere Lösungen, aber das war meine erste Idee und ich werde mal ausprobieren wie das im SS Brewtech so klappt. Ich brauche jedoch noch die tatsächliche Hexe hierfür.
2. Bislang ist keinerlei Schaltschrank für die Elektronik vorhanden. Das sollte definitiv angegangen werden
3. weitere Platten im unteren Bereich meines Gestells, um zusätzliche Dinge zu verstauen
Eine obere Budget-Grenze habe ich nicht. Das Ganze ist ja auch ein Prozess der sich weiterentwickelt. Von daher kommen bestimmt in der nächsten Zeit auch weitere Dinge dazu. Tendenziell versuche ich jedoch auf gebrauchte Teile oder Eigenbau-Lösungen zu setzen um das Budget gering zu halten, ohne (große) Kompromisse in der Qualität des Bieres eingehen zu müssen.
@zoki jo das mit den Stützen ist mir auch schon aufgefallen. Das Restholz sollte gerade noch reichen, um das zu machen. Kommt, keine Sorge! :)
Aktuelles Budget (ausgegeben):
- SS Brewtech Topf 200€ (gebraucht)
- 50L Topf 30€ (gebraucht)
- 2x Tank Volli + Gegendruckabfüller + 2x CO2 Flasche Kostenlose Leihgabe für begrenzten Zeitraum
- Holz für Gestell + Arbeitsplatte, sowie 2x Rollbrett für Tank Vollis 140€ (hier hatte ich echt nix an Resten auf Lager - ein ambitionierter Heimwerker mit mehr Platz hat hier bestimmt bessere Chancen auf eine günstigere Alternative)
- Somatic 1200 + DI, DO, AI, AO und RTD Modul + SIMATIC KTP1000 Panel kostenlos (aus dem Müll gefischt. Ein ESP32 oder ein Raspi hätten diese Teile allerdings auch ersetzen können)
- 24V Netzteil Hutschiene 20€
- 2x Siemens Schütz 20€ (gebraucht bei Kleinanzeigen) - vielleicht kommen hier aber irgendwann SSRs rein, das werde ich dann im Betrieb prüfen
- Kleiner Adapter für einen Läutereinsatz aus China bestellt 10€
- ISD2 Induktionskochplatte 150€ (hier könnte ein:e Kleinanzeigen-Jongleur:in bestimmt einen besseren Deal mit einer Hendi Platte bekommen, anstatt wie ich eine neue zu kaufen)
- 17€ Braupaddel
Insgesamt sind das die bisherigen Ausgaben ungefähr überschlagen. Hierzu kommen jedoch noch kleine Dinge:
1. Läutervorrichtung: Ich habe diesen formschönen Adapter in einem Angebot bekommen: https://de.aliexpress.com/item/32981802 ... pt=glo2deu
Dieser wird von außen zunächst über einen Doppelnippel in die Läutershexe eingeschraubt. Anschließend wird der Tri-Clamp geschlossen. Ich weiß, hier gibt es elegantere Lösungen, aber das war meine erste Idee und ich werde mal ausprobieren wie das im SS Brewtech so klappt. Ich brauche jedoch noch die tatsächliche Hexe hierfür.
2. Bislang ist keinerlei Schaltschrank für die Elektronik vorhanden. Das sollte definitiv angegangen werden
3. weitere Platten im unteren Bereich meines Gestells, um zusätzliche Dinge zu verstauen
Eine obere Budget-Grenze habe ich nicht. Das Ganze ist ja auch ein Prozess der sich weiterentwickelt. Von daher kommen bestimmt in der nächsten Zeit auch weitere Dinge dazu. Tendenziell versuche ich jedoch auf gebrauchte Teile oder Eigenbau-Lösungen zu setzen um das Budget gering zu halten, ohne (große) Kompromisse in der Qualität des Bieres eingehen zu müssen.
@zoki jo das mit den Stützen ist mir auch schon aufgefallen. Das Restholz sollte gerade noch reichen, um das zu machen. Kommt, keine Sorge! :)
Re: OtterBrau - Bier brauen on a Budget?
Weiß nicht ob schon vorhanden. Aber eine Kühlvorrichtung (Spirale usw) wäre noch eine sehr sinnvolle Investition in Bezug auf Bierqualität. Das kannst bei deinen Anschlüssen ggf. auch berücksichtigen. Vielleicht kann man da ja sogar den oberen Topf als Wasserreservoir verwenden wenn die Spirale zum Beispiel im unteren Topf dann kühlt.
Einstiegsklasse: 27l Einkocher, Läuterfeinblech, Eintauchkühler, klassische Gäreimer - Hauptsache es schmeckt 
-
Fredde2209
- Posting Junior

- Beiträge: 28
- Registriert: Donnerstag 15. September 2022, 19:21
- Wohnort: Mannheim
Re: OtterBrau - Bier brauen on a Budget?
Eine Kühlvorrichtung, sowie eine Malzmühle sind noch nicht vorhanden. Bei beidem Suche ich noch nach Optionen die
a) für die Benutzung in der Wohnung geeignet sind
b) nicht allzu teuer sind
Wobei a) eher bei den Kühlspiralen und b) eher bei den Malzmühlen schwierig ist...
a) für die Benutzung in der Wohnung geeignet sind
b) nicht allzu teuer sind
Wobei a) eher bei den Kühlspiralen und b) eher bei den Malzmühlen schwierig ist...
Re: OtterBrau - Bier brauen on a Budget?
Wenn du die IDS2 hast, schau dir mal die Optionen mit Brautomat / mqttdevice an, evtl. lässt sich das auch mit deiner Steuerung koppeln?
20L-"Einkocher"-Klasse. Neugierig neue Dinge auszuprobieren, im Rezept und in der Technik...
-
Fredde2209
- Posting Junior

- Beiträge: 28
- Registriert: Donnerstag 15. September 2022, 19:21
- Wohnort: Mannheim
Re: OtterBrau - Bier brauen on a Budget?
Puhh ich glaub das wird schwierig. Die Simatic Steuerungen finden im heimbereich nahezu keine Anwendung da sie einfach zu teuer sind. Wenn, dann wird eher auf die Logo ausgewichen. Die simatic Steuerungen lassen sich auch nicht mit jeder Software so einfach programmieren. Da bin ich eher auf mich selbst gestellt :/
- afri
- Posting Freak

- Beiträge: 6103
- Registriert: Donnerstag 17. Januar 2013, 21:19
- Wohnort: 31840 Hessisch Oldendorf
Re: OtterBrau - Bier brauen on a Budget?
Das Problem bzw. das Gute bei Malzquetschen ist: sie kosten Geld und machen Spaß, aber ziehen das Problem nach sich, dass du irgendwo das Malz lagern musst. In beengten Wohnverhältnissen würde ich vermutlich eher darauf verzichten wollen. Wenn man jedoch Platz genug hat ist Mühle wie Kühler so ziemlich das sinnvollste was man (nach der Läuterhexe bzw. dem Läuterfreund) kaufen kann.Fredde2209 hat geschrieben: Dienstag 18. Juni 2024, 22:27 Wobei a) eher bei den Kühlspiralen und b) eher bei den Malzmühlen schwierig ist...
Was das Budget angeht so sind viele hier sogar mit den s.g. Corona zufrieden, die kosten recht wenig und scheinen zu tun was sie sollen. Nach oben hin gibt es kaum Grenzen, wie so oft. Aber das nutzt alles nichts wenn man wenig Platz für die Malzsäcke hat...
Bier ist ein Stück Lebenskraft!
Re: OtterBrau - Bier brauen on a Budget?
Dem Post von Afri kann ich nur beipflichten!
Malzmühle ist „nice“ aber wenn du nicht super oft braust dann würde ich auch bei für den Brautag bestellten geschroteten bleiben.
Ich hab es anders gemacht da ich das Malz lagern kann und war ein paar mal dennoch am überlegen wieder zurückzukehren.
Jetzt habe ich eine Quetsche und die macht deutlich mehr Spaß (und weniger sauerei!) wie die Corona
Malzmühle ist „nice“ aber wenn du nicht super oft braust dann würde ich auch bei für den Brautag bestellten geschroteten bleiben.
Ich hab es anders gemacht da ich das Malz lagern kann und war ein paar mal dennoch am überlegen wieder zurückzukehren.
Jetzt habe ich eine Quetsche und die macht deutlich mehr Spaß (und weniger sauerei!) wie die Corona
Einstiegsklasse: 27l Einkocher, Läuterfeinblech, Eintauchkühler, klassische Gäreimer - Hauptsache es schmeckt 
- Vestenrunner
- Posting Senior

- Beiträge: 365
- Registriert: Samstag 11. November 2017, 12:42
- Wohnort: Zirndorf
Re: OtterBrau - Bier brauen on a Budget?
Servus Freddie,
Ich hätte da noch eine China Malzquetsche, hatte die schon mal in der Nürnberger Watsapp Gruppe angeboten (30,-€, abzuholen in Zirndorf).
Gruß
Peter
Ich hätte da noch eine China Malzquetsche, hatte die schon mal in der Nürnberger Watsapp Gruppe angeboten (30,-€, abzuholen in Zirndorf).
Gruß
Peter
Es gibt nix Bessers wäi wos Gouds!
Equipment:
- MattMill Master
- 36l Maischekessel mit Rührwerk, Läuterspirale, Hendi 3500M mit Brauerei 2.0 WiFi von Emilio
- 48l Sudpfanne mit Caso TC3500
Equipment:
- MattMill Master
- 36l Maischekessel mit Rührwerk, Läuterspirale, Hendi 3500M mit Brauerei 2.0 WiFi von Emilio
- 48l Sudpfanne mit Caso TC3500
-
Fredde2209
- Posting Junior

- Beiträge: 28
- Registriert: Donnerstag 15. September 2022, 19:21
- Wohnort: Mannheim
Re: OtterBrau - Bier brauen on a Budget?
Moin zusammen,
Das Gestell ist mittlerweile geölt (farblos) und die induktionskochplatte angebracht. Die Verstärkung ist ebenfalls angebracht: Ich bin noch unsicher ob ich die Platte nur unter den Füßen oder direkt am Metallgehäuse abstützen will.
Die läuterhexe ist unterwegs und die Malzmühle ist auch da. Zutaten hab ich bestellt. Der erste Sud ohne Automatisierung wird in den nächsten 2-3 Wochen folgen. Dann gibts auch mehr Bilder von dem Brautag.
Liebe Grüße
Das Gestell ist mittlerweile geölt (farblos) und die induktionskochplatte angebracht. Die Verstärkung ist ebenfalls angebracht: Ich bin noch unsicher ob ich die Platte nur unter den Füßen oder direkt am Metallgehäuse abstützen will.
Die läuterhexe ist unterwegs und die Malzmühle ist auch da. Zutaten hab ich bestellt. Der erste Sud ohne Automatisierung wird in den nächsten 2-3 Wochen folgen. Dann gibts auch mehr Bilder von dem Brautag.
Liebe Grüße
-
Fredde2209
- Posting Junior

- Beiträge: 28
- Registriert: Donnerstag 15. September 2022, 19:21
- Wohnort: Mannheim
Re: OtterBrau - Bier brauen on a Budget?
Heute wars soweit... Der erste Sud auf der neuen Anlage. Erstmal war leider das Rezept nicht optimal, das war aber meine Schuld. Die Ausbeute von knapp 26 Litern war echt mies. Aber nicht schlimm, es ist ja ein Test-Sud.
Als nächstes ist mir folgendes aufgefallen: Das Läutern im SS Brewtech Kessel hat nur bedingt gut funktioniert. Also grundsätzlich erstmal super, aber dadurch dass der Ablaufhahn relativ hoch ist gestaltete sich das schwieriger als gedacht. Am Ende blieben rund 5 Liter im Kessel, welche ich auch durch kippen des Kessels nicht herausbekam. Dadurch war der Treber extrem feucht und die Entsorgung dessen ist nicht so easy wie ich das gewohnt war. Gegebenenfalls muss ich daher beim nächsten Mal den 50L Brewpaganda Topf zum Maischen und Läutern verwenden. So bliebe dann der SS Brewtech mit 38L fürs Kochen. Viel größere Ausbeuten als 30L wären damit dann nicht machbar. Mal schauen wie ich mir das noch überlege.
Und zu guter Letzt bin ich leider ein ziemlicher Lauch. Damit wars dann echt nicht so easy den Topf mit knappen 26L Würze auf die Ablage zu heben. Ich werde mir daher definitiv eine Pumpe besorgen müssen.
https://www.vevor.de/bierpumpe-c_10707/ ... jUQAvD_BwE
Diese hier habe ich mir angesehen und sie scheint ziemlich genau das zu sein, was ich benötige.
Hier sind noch ein paar Eindrücke des Brautages: achja. Geschrotet habe ich das Ganze mit der Hand. Auch das wird auf Dauer nicht so bleiben können, davon werde ich wohl morgen Muskelkater haben.
Also sind die nächsten Challenges:
- Würzepumpe
- vielleicht ein Läuterblech wenn man schon ne Pumpe hat
- Würzekühler (jetzt steht die heiße Würze in der Ecke und wartet bis morgen Abend auf Hefezugabe)
Als nächstes ist mir folgendes aufgefallen: Das Läutern im SS Brewtech Kessel hat nur bedingt gut funktioniert. Also grundsätzlich erstmal super, aber dadurch dass der Ablaufhahn relativ hoch ist gestaltete sich das schwieriger als gedacht. Am Ende blieben rund 5 Liter im Kessel, welche ich auch durch kippen des Kessels nicht herausbekam. Dadurch war der Treber extrem feucht und die Entsorgung dessen ist nicht so easy wie ich das gewohnt war. Gegebenenfalls muss ich daher beim nächsten Mal den 50L Brewpaganda Topf zum Maischen und Läutern verwenden. So bliebe dann der SS Brewtech mit 38L fürs Kochen. Viel größere Ausbeuten als 30L wären damit dann nicht machbar. Mal schauen wie ich mir das noch überlege.
Und zu guter Letzt bin ich leider ein ziemlicher Lauch. Damit wars dann echt nicht so easy den Topf mit knappen 26L Würze auf die Ablage zu heben. Ich werde mir daher definitiv eine Pumpe besorgen müssen.
https://www.vevor.de/bierpumpe-c_10707/ ... jUQAvD_BwE
Diese hier habe ich mir angesehen und sie scheint ziemlich genau das zu sein, was ich benötige.
Hier sind noch ein paar Eindrücke des Brautages: achja. Geschrotet habe ich das Ganze mit der Hand. Auch das wird auf Dauer nicht so bleiben können, davon werde ich wohl morgen Muskelkater haben.
Also sind die nächsten Challenges:
- Würzepumpe
- vielleicht ein Läuterblech wenn man schon ne Pumpe hat
- Würzekühler (jetzt steht die heiße Würze in der Ecke und wartet bis morgen Abend auf Hefezugabe)
-
Colindo
- Posting Freak

- Beiträge: 2048
- Registriert: Dienstag 16. Februar 2021, 16:36
- Wohnort: bei Düsseldorf
Re: OtterBrau - Bier brauen on a Budget?
Schöner Name, den du dir für deine Anlage ausgedacht hast. Falls du mal in England bist und passende Gläser brauchst: https://otterbrewery.com/product/otter-pint-glass/
Auf Youtube: The British Pint
- afri
- Posting Freak

- Beiträge: 6103
- Registriert: Donnerstag 17. Januar 2013, 21:19
- Wohnort: 31840 Hessisch Oldendorf
Re: OtterBrau - Bier brauen on a Budget?
Das ist mehr als bedenklich. Würze ist ein hervorragendes Nährmedium für alle möglichen MO, das solltest du keine 24h stehen lassen. Insofern würde ich den Kühler an erste Stelle der Challenges setzen und eher aufs Läuterblech verzichten.Fredde2209 hat geschrieben: Montag 8. Juli 2024, 20:39 - Würzekühler (jetzt steht die heiße Würze in der Ecke und wartet bis morgen Abend auf Hefezugabe)
Bier ist ein Stück Lebenskraft!
-
Fredde2209
- Posting Junior

- Beiträge: 28
- Registriert: Donnerstag 15. September 2022, 19:21
- Wohnort: Mannheim
Re: OtterBrau - Bier brauen on a Budget?
Die OtterBrewery kenn ich ja :) wenn ich mal da bin bring ich welche mit :D
Die Würze ist sicher luftdicht im Gärtank. Daher sehe ich das als unproblematisch sie so abkühlen zu lassen. Blöd ist natürlich die extreme nachisomerisierung, aber ich habe den Hopfen mit einer hopfenspinne größtenteils herausgefiltert. Also nicht optimal aber noch ok. Fürs erste.
Die Würze ist sicher luftdicht im Gärtank. Daher sehe ich das als unproblematisch sie so abkühlen zu lassen. Blöd ist natürlich die extreme nachisomerisierung, aber ich habe den Hopfen mit einer hopfenspinne größtenteils herausgefiltert. Also nicht optimal aber noch ok. Fürs erste.
- renzbräu
- Posting Freak

- Beiträge: 1612
- Registriert: Montag 27. Juli 2020, 17:32
- Wohnort: South Upperfranconian Lowlands
Re: OtterBrau - Bier brauen on a Budget?
Auch wenn du die Dolden oder Pellets wieder entnimmst, wird aus der gelösten Alphasäure weiterhin Iso-Alphasäure gebildet. Zusätzlich wird weiter Dimethylsulfid (DMS) gebildet und kann im geschlossenen Gärbehälter nicht aus dampfen. Helle Malze, insbesondere Pilsner, sind da besondere Kandidaten.Fredde2209 hat geschrieben: Dienstag 9. Juli 2024, 08:21 Blöd ist natürlich die extreme nachisomerisierung, aber ich habe den Hopfen mit einer hopfenspinne größtenteils herausgefiltert.
Edith meint: Da gibt's doch was im Braumagazin! https://braumagazin.de/article/bierfehl ... ulfid-dms/
Die Probleme lassen sich nur durch schnelle Kühlung umgehen.
Grüße Johannes
- hausgebraut, handgeklöppelt & mundgetrunken -
- hausgebraut, handgeklöppelt & mundgetrunken -
Re: OtterBrau - Bier brauen on a Budget?
Ich würde die Reihung nach folgender Priorität sortieren:Fredde2209 hat geschrieben: Montag 8. Juli 2024, 20:39
Also sind die nächsten Challenges:
- Würzepumpe
- vielleicht ein Läuterblech wenn man schon ne Pumpe hat
- Würzekühler (jetzt steht die heiße Würze in der Ecke und wartet bis morgen Abend auf Hefezugabe)
1) Würzekühler
2) Bohrmaschine zum Malz quetschen
3) 1L, 3L und 5L Messbecher und evtl 30 L Eimer
Es wurde und wird hier immer wieder erwähnt: Kühl die Würze zügig ab. Das reinigen des Würzekühlers ist um vielfaches angenehmer als das reinigen einer Pumpe.
Die Messbecher dienen zum Umschöpfen des Malzes. Ich würde hier wie folgt vorgehen, weil dein Ablauf ziemlich hoch oben ist: Schöpf die Maische mit den 3 Messbechern in einen ausreichend großen Eimer um. Das dauert dann etwa 5 Minuten. Danach machst du 20 Minuten Läuterrast, während du den Maischekessel reinigst und zum Hopfenkochen vorbereitest. Der 30 L Eimer hat ein Loch (das du selbst bohrst) und eine Läuterspirale drin. Du kannst ihn auch noch isolieren um die Wärmeverluste gering zu halten. Danach gehts ans Läutern. Da bleibt nicht mehr viel zurück, da du das Loch natürlich relativ tief unten setzen wirst.
Eine Pumpe halt ich in diesem Maßstab noch für unnötig.
Viele Grüße.
Re: OtterBrau - Bier brauen on a Budget?
Wie schon ein Vorredner empfohlen hat, kann auch ich dir die Brausteuerung von "Innuendo" empfehlen. Platine und Stecker kannst du per PN bei ihm beziehen, ESP8266/ESP32 und Steckerpins kannst du sehr günstig via Aliexpr. bestellen(links kann ich dir gerne senden). Die Steuerung passt ohne LCD in eine Abzweigdose 75x75x40mm, somit ist die auch gut geschützt. Und das Webinterface ist einfach nur ein Traum. Fehlt dann eigentlich nur noch ein Rührwerk von brauhardware.
viewtopic.php?t=31397
Bzgl. IDS2 auf die Gummifüße stellen: Ich hab meine Gummifüße gegen Starre ausgetauscht, da mir schon ab 30KG Belastung die Gummis nachgegeben haben und rausgerutscht sind. Die sind ein ziemlicher Mist find ich.
viewtopic.php?t=31397
Bzgl. IDS2 auf die Gummifüße stellen: Ich hab meine Gummifüße gegen Starre ausgetauscht, da mir schon ab 30KG Belastung die Gummis nachgegeben haben und rausgerutscht sind. Die sind ein ziemlicher Mist find ich.
-
Colindo
- Posting Freak

- Beiträge: 2048
- Registriert: Dienstag 16. Februar 2021, 16:36
- Wohnort: bei Düsseldorf
Re: OtterBrau - Bier brauen on a Budget?
Na dann, um so besser. Finde die Gläser vom Design herausragend und in UK sind die sehr beliebt.Fredde2209 hat geschrieben: Dienstag 9. Juli 2024, 08:21 Die OtterBrewery kenn ich ja :) wenn ich mal da bin bring ich welche mit :D
Die Würze ist sicher luftdicht im Gärtank. Daher sehe ich das als unproblematisch sie so abkühlen zu lassen. Blöd ist natürlich die extreme nachisomerisierung, aber ich habe den Hopfen mit einer hopfenspinne größtenteils herausgefiltert. Also nicht optimal aber noch ok. Fürs erste.
Was das "luftdicht" angeht, so besteht das Problem in dem, was bereits nach dem Kochen in die Würze hineingelangt. Der Kopfraum im Gärbehälter ist ja Luft und meist wird die Würze nach dem Kochen auch noch ordentlich belüftet und plätschern gelassen (wobei das im heißen Zustand nicht zu empfehlen ist). Jedenfalls hast du alle möglichen Mikroorganismen da drin.
Also wenigstens bis Raumtemperatur sollte man schnell kühlen, weil man dann selbst bei untergärig schon (teil-)anstellen kann.
Auf Youtube: The British Pint
- diapolo
- Posting Freak

- Beiträge: 1560
- Registriert: Montag 27. Januar 2014, 19:12
- Wohnort: nähe Nürnberg
- Kontaktdaten:
Re: OtterBrau - Bier brauen on a Budget?
Die Otter Brewery ist "um die Ecke" in das "Kaff" ich jedes Jahr in Urlaub (Exmouth) fahre!Colindo hat geschrieben: Montag 8. Juli 2024, 21:05 Schöner Name, den du dir für deine Anlage ausgedacht hast. Falls du mal in England bist und passende Gläser brauchst: https://otterbrewery.com/product/otter-pint-glass/
Vielleicht bring ich dir nächstes Jahr eins mit!
Es müsste im TIA-Portal auch ein MQTT-Plugin geben, bei DesigoCC gibts auf jeden Fall eins ich kann morgen mal nachsehen was da geht.
Ansonsten würde auch eine etwas andere Lösung gehen solang du Mitarbeiter beim "Grossen S" bist da gibts auch einige Lösungen in CSC.
Grüße aus Raitersaich, zwischen Ansbach und Nürnberg
mfg
Bernd
-
Fredde2209
- Posting Junior

- Beiträge: 28
- Registriert: Donnerstag 15. September 2022, 19:21
- Wohnort: Mannheim
Re: OtterBrau - Bier brauen on a Budget?
Na da schreib mir doch mal, wenn der nächste Urlaub ansteht - ich würd mich mega freuen!
Naja, das Ding ist ja, dass die Platte selbst nicht via MQTT kommuniziert. Diese braucht eine SPI ähnliche Kommunikation. Das wiederum bietet das TIA Portal und die Simatic Steuerung leider nicht. Dafür gibt es auch keine Module, da SPI in der Anlagen-Automatisierung einfach nicht der Standard ist. Wofür auch, wenn man schon Profibus und Profinet hat.
Die Platte braucht auf jeden Fall Codierungen aus den Zuständen 1 und 0 mit einer gewissen Taktfrequenz. Ich habe dazu ein wenig Reverse Engineering der verschiedenen Steuerungen betrieben, sowie mit dem Hersteller der Platte kommuniziert. Es wäre auf jeden Fall so, dass ich selbst eine Funktion im TIA Portal schreiben müsste, welche diese Codes in Einsen und Nullen an einem Digitalausgang anlegt. Das ist definitiv möglich, das will ich hier nicht abstreiten. Der Aufwand ist jedoch nicht zu unterschätzen. Des Weiteren könnte ein Oszilloskop von Vorteil sein um die genaue Frequenz zu ermitteln. Daran mangelt es ebenfalls. Insgesamt sind es gerade sehr viele Hürden, dich echt viel Zeit kosten würden. Jetzt erstmal schaue ich ein paar Biere zu brauen und die Anlage etwas zu optimieren (ja, ich hab alles gelesen - ja ich bin dabei einen Kühler zu besorgen und mit einem Gardena Anschluss an meinen Wasserhahn in der Badewanne anzuflanschen...). Die Temperatur lässt sich bislang auch gut so überwachen und ausreichend genau regeln. Sobald die Anlage erstmal ein paar Sude fabriziert hat werde ich mal reflektieren, ob die SIMATIC wirklich die perfekte Lösung für mich ist und ob sich das damit regeln lässt. Zum Mindest für die IDS 2 vielleicht einfach nicht praktisch. Mit Heizelementen wäre die Betrachtung vermutlich eine ganz andere. Ich braue erstmal und schaue mir das in der Zukunft genauer an. Es gibt noch genug Hürden für mich...
Heute war ich z.B. dabei eine Halterung für eine Bohrmaschine (15€ bei Obi) zu einer Budget-Gegendruck-Abfüllanlage umzubauen. Flaschen müssen noch organisiert werden, aber auch da habe ich schon eine Idee. Es kommen auf jeden Fall Updates zum Projekt, auch wieder mit Bildern :)
Naja, das Ding ist ja, dass die Platte selbst nicht via MQTT kommuniziert. Diese braucht eine SPI ähnliche Kommunikation. Das wiederum bietet das TIA Portal und die Simatic Steuerung leider nicht. Dafür gibt es auch keine Module, da SPI in der Anlagen-Automatisierung einfach nicht der Standard ist. Wofür auch, wenn man schon Profibus und Profinet hat.
Die Platte braucht auf jeden Fall Codierungen aus den Zuständen 1 und 0 mit einer gewissen Taktfrequenz. Ich habe dazu ein wenig Reverse Engineering der verschiedenen Steuerungen betrieben, sowie mit dem Hersteller der Platte kommuniziert. Es wäre auf jeden Fall so, dass ich selbst eine Funktion im TIA Portal schreiben müsste, welche diese Codes in Einsen und Nullen an einem Digitalausgang anlegt. Das ist definitiv möglich, das will ich hier nicht abstreiten. Der Aufwand ist jedoch nicht zu unterschätzen. Des Weiteren könnte ein Oszilloskop von Vorteil sein um die genaue Frequenz zu ermitteln. Daran mangelt es ebenfalls. Insgesamt sind es gerade sehr viele Hürden, dich echt viel Zeit kosten würden. Jetzt erstmal schaue ich ein paar Biere zu brauen und die Anlage etwas zu optimieren (ja, ich hab alles gelesen - ja ich bin dabei einen Kühler zu besorgen und mit einem Gardena Anschluss an meinen Wasserhahn in der Badewanne anzuflanschen...). Die Temperatur lässt sich bislang auch gut so überwachen und ausreichend genau regeln. Sobald die Anlage erstmal ein paar Sude fabriziert hat werde ich mal reflektieren, ob die SIMATIC wirklich die perfekte Lösung für mich ist und ob sich das damit regeln lässt. Zum Mindest für die IDS 2 vielleicht einfach nicht praktisch. Mit Heizelementen wäre die Betrachtung vermutlich eine ganz andere. Ich braue erstmal und schaue mir das in der Zukunft genauer an. Es gibt noch genug Hürden für mich...
Heute war ich z.B. dabei eine Halterung für eine Bohrmaschine (15€ bei Obi) zu einer Budget-Gegendruck-Abfüllanlage umzubauen. Flaschen müssen noch organisiert werden, aber auch da habe ich schon eine Idee. Es kommen auf jeden Fall Updates zum Projekt, auch wieder mit Bildern :)
Re: OtterBrau - Bier brauen on a Budget?
Habe ich auch so gemacht. Klappt einwandfrei!Fredde2209 hat geschrieben: Mittwoch 10. Juli 2024, 21:21 Heute war ich z.B. dabei eine Halterung für eine Bohrmaschine (15€ bei Obi) zu einer Budget-Gegendruck-Abfüllanlage umzubauen.
Viele Grüße Thomas
Mitglied im Verein Bonner Heimbrauer e.V.
Untappd: Thopo68
Meine Ausstattung:
27l-Einkocher + passender Kochtopf, Induktionskochplatte, Inkbird, Läuterhexe, Rührwerk, MattMill Student, Fermzilla 27L, 5L-,9L-,19L-NC-Keg
Mitglied im Verein Bonner Heimbrauer e.V.
Untappd: Thopo68
Meine Ausstattung:
27l-Einkocher + passender Kochtopf, Induktionskochplatte, Inkbird, Läuterhexe, Rührwerk, MattMill Student, Fermzilla 27L, 5L-,9L-,19L-NC-Keg
- diapolo
- Posting Freak

- Beiträge: 1560
- Registriert: Montag 27. Januar 2014, 19:12
- Wohnort: nähe Nürnberg
- Kontaktdaten:
Re: OtterBrau - Bier brauen on a Budget?
Hi,
Ich meins eher anders rum. Das MQTT-Device als Schnittstelle zur SIMATIC Welt. ANsonsten ist die HW schon nicht verkehrt leider nicht ganz so IoT fähig da nicht gewollt. Aber es gibt noch andere Produkte die sowas können :-)
mfg
Bernd
Ich meins eher anders rum. Das MQTT-Device als Schnittstelle zur SIMATIC Welt. ANsonsten ist die HW schon nicht verkehrt leider nicht ganz so IoT fähig da nicht gewollt. Aber es gibt noch andere Produkte die sowas können :-)
mfg
Bernd
-
Fredde2209
- Posting Junior

- Beiträge: 28
- Registriert: Donnerstag 15. September 2022, 19:21
- Wohnort: Mannheim
Re: OtterBrau - Bier brauen on a Budget?
Ja das ist natürlich ne Option das Stimmt. Hatte auch schon überlegt mir einen ESP als Übersetzer zu bauen, aber direkt die fertige Lösung dafür zu nehmen ist natürlich einfacher :D Das werd ich mir auf jeden Fall genauer ansehendiapolo hat geschrieben: Mittwoch 10. Juli 2024, 23:21 Das MQTT-Device als Schnittstelle zur SIMATIC Welt
- Räuber Hopfenstopf
- Posting Freak

- Beiträge: 2643
- Registriert: Mittwoch 15. Juli 2020, 07:50
Re: OtterBrau - Bier brauen on a Budget?
Ich braue mit einem ziemlich ähnlichen Setup. Es gibt Dip Tubes für Tri Clamp. Damit bekomme ich ausreichend Würze aus dem Streber. Du brauchst ein Dip Tube und musst das T-Stück der Läuterspirale wechseln. Gibt es bei Craft Hardware.Als nächstes ist mir folgendes aufgefallen: Das Läutern im SS Brewtech Kessel hat nur bedingt gut funktioniert.
Viele Grüße
Björn
Allen wird bekannt gemacht, dass keiner in die Jeetze kackt - denn morgen wird gebraut.
Steht am Bierbrunnen in Salzwedel
Björn
Allen wird bekannt gemacht, dass keiner in die Jeetze kackt - denn morgen wird gebraut.
Steht am Bierbrunnen in Salzwedel
-
Fredde2209
- Posting Junior

- Beiträge: 28
- Registriert: Donnerstag 15. September 2022, 19:21
- Wohnort: Mannheim
Re: OtterBrau - Bier brauen on a Budget?
In meiner Brauerei hat sich wieder was getan... Hier also ein kleines Update:
Am Freitag habe ich den ersten Sud in Flaschen abgefüllt. Das hat zum größten Teil ganz gut geklappt. Da das mein erstes Mal mit einem GDA war sah die Küche nach der 1. Flasche ziemlich mies aus...
aber danach ging es dann ganz gut. Zwei Flaschen sind mir aus Schusseligkeit runtergefallen, aber das passiert halt auch mal :(
Ja das war dann aber nicht alles - ich habe eure Kommentare erhört und mir eine Kühlspirale gekauft. Auch die habe ich gebraucht besorgt und daher ein paar Kröten sparen können. Gestern war es dann soweit für den 2. Sud. Ich hatte mir ein Hazy IPA Rezept gebaut welches ich gern brauen wollte.
Hier die Kühlspirale wie sie die letzten 15 Minuten mit kocht zum Desinfizieren:
Ich habe dann einen Gardena Adapter an mein Waschbecken im Badezimmer angebracht und einen Schlauch in den Flur verlegt. Die Brauerei habe ich zum Kühlen dann einfach rüber geschoben :D
Wie solche Dinger es halt an sich haben lässt die Effizienz ab einer gewissen Temperatur einfach nach. Entsprechend lies es sich mit etwa 45L Wasser auf 50 Grad herunterkühlen, danach wurde es dann aber mäßig mit der Kühlleistung. Um hier auch nicht Unmengen an Trinkwasser zu verschwenden habe ich es dann bei 50 Grad belassen. Abgefüllt in den Gärtank und dann über Nacht zu Ende kühlen lassen. Die Hefe wird gerade rehydriert.
Das dürften knapp 28L geworden sein :)
Festgestellt habe ich noch folgendes:
Die Ausbeute der Anlage ist eher schlecht, wenn ich im SS Brewtech Topf Maische. Der hat halt eben nur 38L und bei hellen Bieren mit entsprechend großem Hauptguss kommt der sehr schnell an seine Grenze.
Der Brewpaganda 50L Topf wurde in meinen bisherigen Experimenten leider mit der Läuterhexe nicht dicht. Idee wäre daher tatsächlich aus dem 50L Topf einen echten Maischekessel mit Läuterblech und Pumpe zu bauen, um die Flüssigkeit zu zirkulieren. Im 38L SS Brewtech Topf könnten dann zum Kochen vielleicht so 33L sein. Bei einer Kochzeit von 40-60 Minuten könnte das ganz gut hinhauen einen Tank Volli komplett voll zu kriegen, ohne dass die Brauanlage überläuft.
All das ist aber erstmal Zukunftsmusik. Jetzt habe ich noch knappe 22L Summer Ale, welche getrunken werden möchten und etwa 28L HazyIPA die fermentieren. Jetzt ist also erstmal eine kleine Braupause und für den nächsten Sud wird vielleicht noch eine kleine Verbesserung angeschafft.
Ich habe so einen Verkorker den man einfach auf die Flasche aufsetzt. Das funktioniert zwar, ist aber echt umkomfortabel. Daher muss hier vielleicht auch mal ein stehendes Teil her. Auf meinem Brett für den GDA habe ich extra Platz für einen gelassen.
Am Freitag habe ich den ersten Sud in Flaschen abgefüllt. Das hat zum größten Teil ganz gut geklappt. Da das mein erstes Mal mit einem GDA war sah die Küche nach der 1. Flasche ziemlich mies aus...
Wie solche Dinger es halt an sich haben lässt die Effizienz ab einer gewissen Temperatur einfach nach. Entsprechend lies es sich mit etwa 45L Wasser auf 50 Grad herunterkühlen, danach wurde es dann aber mäßig mit der Kühlleistung. Um hier auch nicht Unmengen an Trinkwasser zu verschwenden habe ich es dann bei 50 Grad belassen. Abgefüllt in den Gärtank und dann über Nacht zu Ende kühlen lassen. Die Hefe wird gerade rehydriert.
Das dürften knapp 28L geworden sein :)
Festgestellt habe ich noch folgendes:
Die Ausbeute der Anlage ist eher schlecht, wenn ich im SS Brewtech Topf Maische. Der hat halt eben nur 38L und bei hellen Bieren mit entsprechend großem Hauptguss kommt der sehr schnell an seine Grenze.
Der Brewpaganda 50L Topf wurde in meinen bisherigen Experimenten leider mit der Läuterhexe nicht dicht. Idee wäre daher tatsächlich aus dem 50L Topf einen echten Maischekessel mit Läuterblech und Pumpe zu bauen, um die Flüssigkeit zu zirkulieren. Im 38L SS Brewtech Topf könnten dann zum Kochen vielleicht so 33L sein. Bei einer Kochzeit von 40-60 Minuten könnte das ganz gut hinhauen einen Tank Volli komplett voll zu kriegen, ohne dass die Brauanlage überläuft.
All das ist aber erstmal Zukunftsmusik. Jetzt habe ich noch knappe 22L Summer Ale, welche getrunken werden möchten und etwa 28L HazyIPA die fermentieren. Jetzt ist also erstmal eine kleine Braupause und für den nächsten Sud wird vielleicht noch eine kleine Verbesserung angeschafft.
Ich habe so einen Verkorker den man einfach auf die Flasche aufsetzt. Das funktioniert zwar, ist aber echt umkomfortabel. Daher muss hier vielleicht auch mal ein stehendes Teil her. Auf meinem Brett für den GDA habe ich extra Platz für einen gelassen.
-
Fredde2209
- Posting Junior

- Beiträge: 28
- Registriert: Donnerstag 15. September 2022, 19:21
- Wohnort: Mannheim
Re: OtterBrau - Bier brauen on a Budget?
Soo... ich bin zurück.
Mein zweiter Sud auf der neuen Anlage ist abgefüllt, etikettiert und probiert - das hazy IPA schmeckt super! Auch wenn das Kalthopfen nicht wunderbar geklappt hat, schmeckt es klasse.
Jetzt gehts weiter mit dem Bau der Automatisierung:
Ich habe ja die SIMATIC Steuerung und wollte mit dieser gern die IDS2 steuern. Da ich leider nicht ganz so einfach die Signale der IDS2 mit der SIMATIC nachbauen kann habe ich mir von Innu ein Kabel für die Platte besorgt. Tatsächlich sogar den ganzen Satz, aber den Rest habe ich gar nicht gebraucht.
Mit einem übrigen ESP8266 habe ich mir ein Programm gebaut, welches nur die Codes für die Platte senden kann. Um den ESP mit der SIMATIC zu verbinden habe ich einfach 4 digitale Eingänge belegt. Je nachdem welcher jetzt High ist wird ein unterschiedlicher Code gesendet. Wenn keiner High ist wird der Befehl für AUS gesendet. Also wirklich kein Hexenwerk.
Warum nur 4 digitale Eingänge, die Platte hat doch 5? Naja, ich hab gemerkt, dass ich den Modus 3 aka ungefähr 60% Leistung nie gebraucht habe. Temperatur halten ging mit 1 und 2 wunderbar, aufheizen mit Stufe 5 und Kochen bei 4. Daher habe ich den Modus 3 einfach verbannt.
Da die SIMATIC nur 24V ausgeben kann habe ich einfach einen Spannungsteiler aufgebaut um es auf knapp 4V herunterzuregeln. Das funktioniert auch 1a. Mit meinem Prototypen konnte ich von der SIMATIC aus bereits die einzelnen Modi der IDS2 ansteuern. Jetzt fehlt nur noch eine permanente Lösung:
1. Platine mit Gehäuse für den ESP - die entwickle ich gerade, das ist ja echt kein Hexenwerk. Hier der erste Entwurf:
2. Eine angebrachte Steuerung mit dem TIA Portal - das wird noch etwas komplexer aber das kriege ich auf jeden Fall hin. Leider unterstützt meine S7 1200 keine Schrittkettenprogrammierung, weshalb ich mir das selbst etwas hinmogeln muss.
Sobald die Lösung komplett ist und ich erfolg bei der Regelung vermelden kann erfahrt ihr es hier als erstes :) Jetzt wird erstmal die Platine finalisiert und die Komponenten bestellt.
Liebe Grüße
Freddie
Mein zweiter Sud auf der neuen Anlage ist abgefüllt, etikettiert und probiert - das hazy IPA schmeckt super! Auch wenn das Kalthopfen nicht wunderbar geklappt hat, schmeckt es klasse.
Jetzt gehts weiter mit dem Bau der Automatisierung:
Ich habe ja die SIMATIC Steuerung und wollte mit dieser gern die IDS2 steuern. Da ich leider nicht ganz so einfach die Signale der IDS2 mit der SIMATIC nachbauen kann habe ich mir von Innu ein Kabel für die Platte besorgt. Tatsächlich sogar den ganzen Satz, aber den Rest habe ich gar nicht gebraucht.
Mit einem übrigen ESP8266 habe ich mir ein Programm gebaut, welches nur die Codes für die Platte senden kann. Um den ESP mit der SIMATIC zu verbinden habe ich einfach 4 digitale Eingänge belegt. Je nachdem welcher jetzt High ist wird ein unterschiedlicher Code gesendet. Wenn keiner High ist wird der Befehl für AUS gesendet. Also wirklich kein Hexenwerk.
Warum nur 4 digitale Eingänge, die Platte hat doch 5? Naja, ich hab gemerkt, dass ich den Modus 3 aka ungefähr 60% Leistung nie gebraucht habe. Temperatur halten ging mit 1 und 2 wunderbar, aufheizen mit Stufe 5 und Kochen bei 4. Daher habe ich den Modus 3 einfach verbannt.
Da die SIMATIC nur 24V ausgeben kann habe ich einfach einen Spannungsteiler aufgebaut um es auf knapp 4V herunterzuregeln. Das funktioniert auch 1a. Mit meinem Prototypen konnte ich von der SIMATIC aus bereits die einzelnen Modi der IDS2 ansteuern. Jetzt fehlt nur noch eine permanente Lösung:
1. Platine mit Gehäuse für den ESP - die entwickle ich gerade, das ist ja echt kein Hexenwerk. Hier der erste Entwurf:
2. Eine angebrachte Steuerung mit dem TIA Portal - das wird noch etwas komplexer aber das kriege ich auf jeden Fall hin. Leider unterstützt meine S7 1200 keine Schrittkettenprogrammierung, weshalb ich mir das selbst etwas hinmogeln muss.
Sobald die Lösung komplett ist und ich erfolg bei der Regelung vermelden kann erfahrt ihr es hier als erstes :) Jetzt wird erstmal die Platine finalisiert und die Komponenten bestellt.
Liebe Grüße
Freddie
-
Fredde2209
- Posting Junior

- Beiträge: 28
- Registriert: Donnerstag 15. September 2022, 19:21
- Wohnort: Mannheim
Re: OtterBrau - Bier brauen on a Budget?
Kurzes Statusupdate:
Die platine ist da, funktioniert top. Der eigene Code funkioniert. Ich habe einen Masseanschluss vergessen, aber das ist halb so wild. Für meine zwecke löte ich das Kabel dann einfach an den ESP dran.
Die Maischeführung per SIMATIC funktioniert wunderbar. Er heizt, startet den gewünschten Timer wenn die Temperatur erreicht ist und hält die Temperatur super gut. Ich habe es jetzt die Untergrenze auf 0,2 Grad unter gewünschter Temperatur gesetzt und damit klappte es top. Getestet habe ich jetzt mit einem halben Liter Wasser in einem kleinen Küchen topf - daher überschießt die Temperatur natürlich maßlos. Also 5 grad drüber. Bei erhöhter thermischer Masse sollte das denke ich kein Problem mehr darstellen.
Ich habe noch eine Temperaturverlaufs-Übersicht eingebaut und einen Manuellen Modus erstellt, falls man einfach von Hand die Modi bedienen will - also einfach ein sehr verkomplizierter Nachbau dessen was sie als Controller mitgeschickt hatten :D
Mir fehlt jetzt also auf jeden Fall ein kleiner Netzwerkswitch und ein besseres Gehäuse. In diesem Holz-Gestell sollte es idealerweise nicht mehr bleiben, wenn gebraut wird.
Ein paar kleine Fehler sind im Programm noch enthalten, welche minimale Auswirkungen auf die tatsächliche Verwendung haben. Z.B. geht der Touch Home Button nicht... So Kleinigkeiten halt. Ich werde die Steuerung auf jeden Fall weiter entwickeln und hoffentlich bald wieder eine neue Brau-Session starten
Die platine ist da, funktioniert top. Der eigene Code funkioniert. Ich habe einen Masseanschluss vergessen, aber das ist halb so wild. Für meine zwecke löte ich das Kabel dann einfach an den ESP dran.
Die Maischeführung per SIMATIC funktioniert wunderbar. Er heizt, startet den gewünschten Timer wenn die Temperatur erreicht ist und hält die Temperatur super gut. Ich habe es jetzt die Untergrenze auf 0,2 Grad unter gewünschter Temperatur gesetzt und damit klappte es top. Getestet habe ich jetzt mit einem halben Liter Wasser in einem kleinen Küchen topf - daher überschießt die Temperatur natürlich maßlos. Also 5 grad drüber. Bei erhöhter thermischer Masse sollte das denke ich kein Problem mehr darstellen.
Ich habe noch eine Temperaturverlaufs-Übersicht eingebaut und einen Manuellen Modus erstellt, falls man einfach von Hand die Modi bedienen will - also einfach ein sehr verkomplizierter Nachbau dessen was sie als Controller mitgeschickt hatten :D
Mir fehlt jetzt also auf jeden Fall ein kleiner Netzwerkswitch und ein besseres Gehäuse. In diesem Holz-Gestell sollte es idealerweise nicht mehr bleiben, wenn gebraut wird.
Ein paar kleine Fehler sind im Programm noch enthalten, welche minimale Auswirkungen auf die tatsächliche Verwendung haben. Z.B. geht der Touch Home Button nicht... So Kleinigkeiten halt. Ich werde die Steuerung auf jeden Fall weiter entwickeln und hoffentlich bald wieder eine neue Brau-Session starten
Re: OtterBrau - Bier brauen on a Budget?
Astreines Projekt, gefällt mir gut! Ich hoffe du lässt uns weiter daran teilhaben :)
Wenn man einen Code das erste mal ausrollt bzw das Rad neu erfindet werden sich noch einige Bugs auf dich zukommen :) Ein Funktion der AiO Brausteuerung könntest du evt auch verbauen. Sobald der Würze auf dem Weg zum Kochen 97° erreicht hat ertönt ein Signal und man muss innerhalb von 30 Sekunden eine Taste drücken sonst wird das Heizen gestoppt. So verhindert man das berüchtigte Überkochen wenn man beim erhitzen den Deckel drauf lässt.
Auch so könntest du dir bei der AiO vlt einige feats abschauen.
Was mir noch so auffällt:
- Gärschrank das wichtigste!
- Kühle super wichtig!
Dein Gestell ist aus Nadelholz nehme ich an. Kontrolliere die Kanten immer auf Risse, das Holz neigt dazu zu reißen wenn man ohne Vorbohren Schrauben rein jagt. Oft sieht man diese erst spät.
Lack ist in diesem Fall besser als Öl. Aber da schon geölt wurde, ist der Tip auch nicht mehr viel wert, es sei denn du willst alles nochmal anschleifen :D
So Spielzeug Rollen sind auch gefährlich, nie vergessen dass so heiße Flüssigkeiten extreme Verletzungen verursachen können! Schau mal nach gebrauchten "Blue Wheel Rollen" ;)
Wenn man einen Code das erste mal ausrollt bzw das Rad neu erfindet werden sich noch einige Bugs auf dich zukommen :) Ein Funktion der AiO Brausteuerung könntest du evt auch verbauen. Sobald der Würze auf dem Weg zum Kochen 97° erreicht hat ertönt ein Signal und man muss innerhalb von 30 Sekunden eine Taste drücken sonst wird das Heizen gestoppt. So verhindert man das berüchtigte Überkochen wenn man beim erhitzen den Deckel drauf lässt.
Auch so könntest du dir bei der AiO vlt einige feats abschauen.
Was mir noch so auffällt:
- Gärschrank das wichtigste!
- Kühle super wichtig!
Dein Gestell ist aus Nadelholz nehme ich an. Kontrolliere die Kanten immer auf Risse, das Holz neigt dazu zu reißen wenn man ohne Vorbohren Schrauben rein jagt. Oft sieht man diese erst spät.
Lack ist in diesem Fall besser als Öl. Aber da schon geölt wurde, ist der Tip auch nicht mehr viel wert, es sei denn du willst alles nochmal anschleifen :D
So Spielzeug Rollen sind auch gefährlich, nie vergessen dass so heiße Flüssigkeiten extreme Verletzungen verursachen können! Schau mal nach gebrauchten "Blue Wheel Rollen" ;)
Lieben Gruß
Danilo
------------
Meine Hardware:
AiO Brausteuerung
AiO Gärschrank
Flaschenspüler aus Kupfer
YATO 3,5kW Induktionsplatte
HENDI 3500 Induktionsplatte
50/70 Liter Pfanne von Brauhardware
Kühlspirale Twin 20
Danilo
------------
Meine Hardware:
AiO Brausteuerung
AiO Gärschrank
Flaschenspüler aus Kupfer
YATO 3,5kW Induktionsplatte
HENDI 3500 Induktionsplatte
50/70 Liter Pfanne von Brauhardware
Kühlspirale Twin 20
- DevilsHole82
- Posting Freak

- Beiträge: 2004
- Registriert: Dienstag 13. Oktober 2015, 10:03
- Wohnort: Neunkirchen (Siegerland)
Re: OtterBrau - Bier brauen on a Budget?
Guter Ansatz. Mir ist die nicht optimal gewählte Position der Rollen sofort aufgefallen. Damit hat er unter dem Kessel einen ungünstigen Kipppunkt. Ich würde sowohl stabilere Rollen außen montieren. Zusätzlich auch in der Mitte noch um zwei Rollen ergänzen. Ist zwar dann statisch überbestimmt, aber deutlich stabiler.slimcase hat geschrieben: Montag 9. September 2024, 23:13 So Spielzeug Rollen sind auch gefährlich, nie vergessen dass so heiße Flüssigkeiten extreme Verletzungen verursachen können! Schau mal nach gebrauchten "Blue Wheel Rollen" ;)
Ansonsten tolles Projekt und gut durchdacht. Weiter so
Gruß, Daniel
Was von Herzen kommt gelingt, weil's einen gibt, der die Kelle schwingt. Heute back ich, morgen brau ich, wer heimlich nascht, den verhau ich.
Was von Herzen kommt gelingt, weil's einen gibt, der die Kelle schwingt. Heute back ich, morgen brau ich, wer heimlich nascht, den verhau ich.
-
Fredde2209
- Posting Junior

- Beiträge: 28
- Registriert: Donnerstag 15. September 2022, 19:21
- Wohnort: Mannheim
Re: OtterBrau - Bier brauen on a Budget?
Moin zusammen,
ich habe meine letzten zwei Sude bald ausgetrunken und mit Freunden geteilt. Daher ist jetzt Zeit für einen neuen Sud. Das ist auch eine wundervolle Gelegenheit meine Neuerungen der letzten Monate vorzustellen:
1. Ich habe einen neuen Kessel - den habe ich lokal günstig bekommen. Damit habe ich nun eine Maischepfanne mit Tri-Clamp Anschlüssen, womit ich sehr zufrieden bin. Da ich keine 3-Kessel Anlage verwenden möchte (Platzgründe) habe ich den einen 50L Kessel bei meinem Papa platziert - der freut sich nun.
2. Ich habe einen gebrauchten Schaltschrank geschossen und meine Steuerung darin platziert. Ein 5€ PT1000 von Amazon und eine Verteilerdose und schon läuft der Bums. Ich habe hier viel Testing betrieben und noch einige Fehler ausmerzen können.
3. Ich habe die Höhe der Induktionskochplatte etwas reduziert. War einfach zu hoch vorher
Hier seht ihr ein paar Eindrücke des heutigen Brautages:
Und der neue Schaltschrank:
Nächste TO-DOs:
1. Ein paar kleine Anpassungen an der Steuerung sind noch zu machen. Z.B. braucht das Panel noch eine Halterung. Ich habe einen kleinen Adapter gebaut, um einen Vesa Arm zu montieren, jedoch habe ich diesen noch nicht
2. Die Software muss noch ein wenig klüger werden, um das Einmaischen zu berücksichtigen
3. Das halten der Temperatur ging heute super!! Ich fürchte jedoch, dass bei mehr als 25L doch eher Stufe 2 zum halten der Temperatur sinnvoll wäre. Die Stufe 1 der IDS2 wird das vermutlich nicht packen. Da muss ich also noch ein wenig basteln
Alles in Allem allerdings eine TOP-Experience mit der SIMATIC. Das ist echt klasse.
Heute braue ich übrigens ein ChatGPT-Ausgespucktes Rezept. Es ist eher eine Resteverwertung als ein tatsächlich geplanter Sud. War auch eine spontane Entscheidung. Mal sehen was es wird :D
ich habe meine letzten zwei Sude bald ausgetrunken und mit Freunden geteilt. Daher ist jetzt Zeit für einen neuen Sud. Das ist auch eine wundervolle Gelegenheit meine Neuerungen der letzten Monate vorzustellen:
1. Ich habe einen neuen Kessel - den habe ich lokal günstig bekommen. Damit habe ich nun eine Maischepfanne mit Tri-Clamp Anschlüssen, womit ich sehr zufrieden bin. Da ich keine 3-Kessel Anlage verwenden möchte (Platzgründe) habe ich den einen 50L Kessel bei meinem Papa platziert - der freut sich nun.
2. Ich habe einen gebrauchten Schaltschrank geschossen und meine Steuerung darin platziert. Ein 5€ PT1000 von Amazon und eine Verteilerdose und schon läuft der Bums. Ich habe hier viel Testing betrieben und noch einige Fehler ausmerzen können.
3. Ich habe die Höhe der Induktionskochplatte etwas reduziert. War einfach zu hoch vorher
Hier seht ihr ein paar Eindrücke des heutigen Brautages:
Und der neue Schaltschrank:
Nächste TO-DOs:
1. Ein paar kleine Anpassungen an der Steuerung sind noch zu machen. Z.B. braucht das Panel noch eine Halterung. Ich habe einen kleinen Adapter gebaut, um einen Vesa Arm zu montieren, jedoch habe ich diesen noch nicht
2. Die Software muss noch ein wenig klüger werden, um das Einmaischen zu berücksichtigen
3. Das halten der Temperatur ging heute super!! Ich fürchte jedoch, dass bei mehr als 25L doch eher Stufe 2 zum halten der Temperatur sinnvoll wäre. Die Stufe 1 der IDS2 wird das vermutlich nicht packen. Da muss ich also noch ein wenig basteln
Alles in Allem allerdings eine TOP-Experience mit der SIMATIC. Das ist echt klasse.
Heute braue ich übrigens ein ChatGPT-Ausgespucktes Rezept. Es ist eher eine Resteverwertung als ein tatsächlich geplanter Sud. War auch eine spontane Entscheidung. Mal sehen was es wird :D
-
Fredde2209
- Posting Junior

- Beiträge: 28
- Registriert: Donnerstag 15. September 2022, 19:21
- Wohnort: Mannheim
Re: OtterBrau - Bier brauen on a Budget?
Moin,
hier gibts auch mal wieder ein Update...
Ich habe mittlerweile mehr Platz, da ich nun in der Garage der neuen Wohnung brauen kann. Somit bekommt die Anlage bald einen dritten Topf, für das Nachgusswasser. Hierfür werde ich den SS-Brewtech Topf (38L) nehmen. Als Läuterbottich kommt dann der Topf zum Einsatz, welcher aktuell bei meinen Eltern steht (~55L Brewpaganda). Als Maischekessel kommt weiter mein großer Kessel (siehe letzter Beitrag) zum Einsatz. Aktuell suche ich daher nach einer Induktionskochplatte für die Nachgüsse und plane bereits das Gestell für den Anbau.
Bereits vorbereitet habe ich die Automatisierung. Ich habe nun alles in SCL programmiert, da ich damit weitaus besser zurecht komme als mit KOP und FUP. Damit habe ich mir eine simple Schrittkettenprogrammierung für
- Maischen
- Nachgüsse heizen
- Kochen
- Manuelle Modi (Heizstufe 1-5, Temperatur konstant halten)
gebaut. Da ich noch einige Bugs in der Software hatte (wie ich beim letzten Brauvorgang mal wieder festgestellt habe) ist das glaube ich eine gute Lösung so. Ein paar Tests sind noch zu machen, aber die Grundfunktionen sind schon alle in Ordnung.
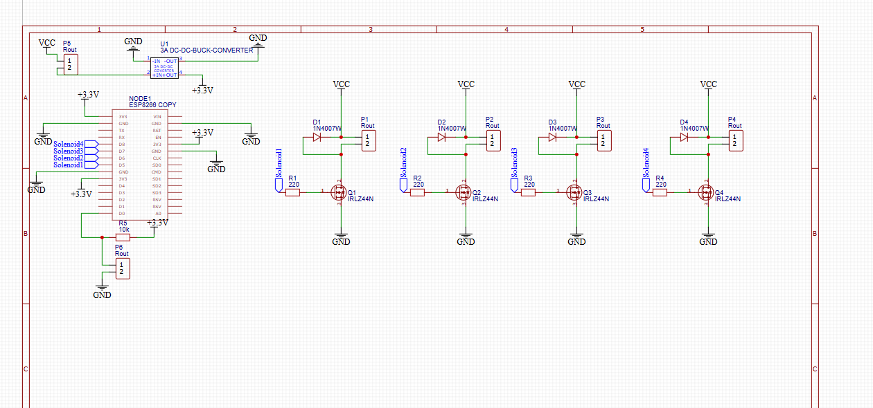
Die Platine zum Übersetzen (Simatic -> IDS 2) hatte ich bisher im Schaltschrank verbaut. Da das echt viel wichtigen Platz wegnimmt habe ich mich entschieden das zu ändern. Ich habe mir bei Pollin für 2€ ein paar Plastikgehäuse bestellt und die Platinen dort auf kleinen Standoffs eingebaut. In den Deckel noch eine Kabelsicherung für das Kabel zur IDS 2 und einen 5 Pol Stecker zur Kommunikation mit der Simatic. Die Gehäuse kommen jeweils direkt unter die Induktionskochplatten. somit lässt sich das gesamte System zerlegen und die Kochplatten auch mal einzeln nutzen (sofern man das braucht). Außerdem kann ich so das Gestell mit dem Nachgusskessel vom großen Gestell trennen und einzeln verschieben. Hier eine Visualisierung der neuen Übersetzer:
Außerdem habe ich mir zwei vernünftige Temperatursensoren besorgt (gabs beim Sensorshop für 12€ im Angebot) und dazu zwei HERMS Spiralen Adapter von CraftHardware umfunktioniert als TriClamp Adapter. Die Temperatursensoren halten dann endlich besser im Kessel als der bisherige und sie sind noch etwas robuster. Auch diese habe ich mit Steckern versehen, sodass ich die jeweils auf kleinen Switch Panels in der Nähe der beiden Kessel an- und abstecken kann. Hierfür werde ich allerdings noch ein paar Bleche benötigen und das Gestell anpassen müssen. Im Moment also noch viel Arbeit an dem allgemeinen Untersatz, bevor es wieder losgeht mit brauen.
Vor zwei Wochen habe ich einen 50L Kellerbier Sud gebraut. Morgen wird abgefüllt - nachdem ich dann ca 47L Bier in 145 0,33L Flaschen von Hand abgefüllt und verkorkt habe werde ich mir wohl was mit einem automatisierten Gegendruckabfüller überlegen müssen. Ich hab da auch schon ein bisschen was vorbereitet:
Ich hatte überlegt das Ganze auch mit einer Simatic zu bauen, aber ich glaube das ist zu umständlich. Ein ESP tuts da vermutlich wirklich. Ganz fertig bin ich allerdings noch nicht. StatusLEDs und einen Füllstandssensor muss ich in dem Ding noch unterbringen. Aber dazu irgendwann anders mehr. Für jetzt habe ich erstmal genug mit dem Rest der Brauanlage zutun.
hier gibts auch mal wieder ein Update...
Ich habe mittlerweile mehr Platz, da ich nun in der Garage der neuen Wohnung brauen kann. Somit bekommt die Anlage bald einen dritten Topf, für das Nachgusswasser. Hierfür werde ich den SS-Brewtech Topf (38L) nehmen. Als Läuterbottich kommt dann der Topf zum Einsatz, welcher aktuell bei meinen Eltern steht (~55L Brewpaganda). Als Maischekessel kommt weiter mein großer Kessel (siehe letzter Beitrag) zum Einsatz. Aktuell suche ich daher nach einer Induktionskochplatte für die Nachgüsse und plane bereits das Gestell für den Anbau.
Bereits vorbereitet habe ich die Automatisierung. Ich habe nun alles in SCL programmiert, da ich damit weitaus besser zurecht komme als mit KOP und FUP. Damit habe ich mir eine simple Schrittkettenprogrammierung für
- Maischen
- Nachgüsse heizen
- Kochen
- Manuelle Modi (Heizstufe 1-5, Temperatur konstant halten)
gebaut. Da ich noch einige Bugs in der Software hatte (wie ich beim letzten Brauvorgang mal wieder festgestellt habe) ist das glaube ich eine gute Lösung so. Ein paar Tests sind noch zu machen, aber die Grundfunktionen sind schon alle in Ordnung.
Die Platine zum Übersetzen (Simatic -> IDS 2) hatte ich bisher im Schaltschrank verbaut. Da das echt viel wichtigen Platz wegnimmt habe ich mich entschieden das zu ändern. Ich habe mir bei Pollin für 2€ ein paar Plastikgehäuse bestellt und die Platinen dort auf kleinen Standoffs eingebaut. In den Deckel noch eine Kabelsicherung für das Kabel zur IDS 2 und einen 5 Pol Stecker zur Kommunikation mit der Simatic. Die Gehäuse kommen jeweils direkt unter die Induktionskochplatten. somit lässt sich das gesamte System zerlegen und die Kochplatten auch mal einzeln nutzen (sofern man das braucht). Außerdem kann ich so das Gestell mit dem Nachgusskessel vom großen Gestell trennen und einzeln verschieben. Hier eine Visualisierung der neuen Übersetzer:
Außerdem habe ich mir zwei vernünftige Temperatursensoren besorgt (gabs beim Sensorshop für 12€ im Angebot) und dazu zwei HERMS Spiralen Adapter von CraftHardware umfunktioniert als TriClamp Adapter. Die Temperatursensoren halten dann endlich besser im Kessel als der bisherige und sie sind noch etwas robuster. Auch diese habe ich mit Steckern versehen, sodass ich die jeweils auf kleinen Switch Panels in der Nähe der beiden Kessel an- und abstecken kann. Hierfür werde ich allerdings noch ein paar Bleche benötigen und das Gestell anpassen müssen. Im Moment also noch viel Arbeit an dem allgemeinen Untersatz, bevor es wieder losgeht mit brauen.
Vor zwei Wochen habe ich einen 50L Kellerbier Sud gebraut. Morgen wird abgefüllt - nachdem ich dann ca 47L Bier in 145 0,33L Flaschen von Hand abgefüllt und verkorkt habe werde ich mir wohl was mit einem automatisierten Gegendruckabfüller überlegen müssen. Ich hab da auch schon ein bisschen was vorbereitet:
Ich hatte überlegt das Ganze auch mit einer Simatic zu bauen, aber ich glaube das ist zu umständlich. Ein ESP tuts da vermutlich wirklich. Ganz fertig bin ich allerdings noch nicht. StatusLEDs und einen Füllstandssensor muss ich in dem Ding noch unterbringen. Aber dazu irgendwann anders mehr. Für jetzt habe ich erstmal genug mit dem Rest der Brauanlage zutun.
-
Fredde2209
- Posting Junior

- Beiträge: 28
- Registriert: Donnerstag 15. September 2022, 19:21
- Wohnort: Mannheim
Re: OtterBrau - Bier brauen on a Budget?
Die erste Platine ist angekommen, um mal die GDA Automation zu testen. Bisher alles nur als Testaufbau auf dem Schreibtisch. Die richtigen Dioden habe ich leider auch nicht auf Lager gehabt, aber das macht nix.
Zur Füllstandserkennung habe ich einen Näherungssensor genommen. Dieser kann tatsächlich über die Stellschraube so kalibriert werden, dass der auslöst sobald die Flüssigkeit in der Flasche den Sensor erreicht. So brauche ich also keinen tatsächlichen elektrischen Kontakt in der Flasche.
Damit kann es mit dem Bau dann endlich losgehen :)
Die Brauanlage sieht mittlerweile so aus:
Die Induktionskochplatte habe ich bereits hier liegen. Insgesamt fehlt noch ein wenig Verkabelung und die Erweiterung des Schaltschranks für die zweite Kochplatte.
Zur Füllstandserkennung habe ich einen Näherungssensor genommen. Dieser kann tatsächlich über die Stellschraube so kalibriert werden, dass der auslöst sobald die Flüssigkeit in der Flasche den Sensor erreicht. So brauche ich also keinen tatsächlichen elektrischen Kontakt in der Flasche.
Damit kann es mit dem Bau dann endlich losgehen :)
Die Brauanlage sieht mittlerweile so aus:
Die Induktionskochplatte habe ich bereits hier liegen. Insgesamt fehlt noch ein wenig Verkabelung und die Erweiterung des Schaltschranks für die zweite Kochplatte.
-
Ökonomierat
- Posting Klettermax

- Beiträge: 143
- Registriert: Sonntag 6. Januar 2019, 19:20
- Wohnort: 55232 Alzey-Weinheim
Re: OtterBrau - Bier brauen on a Budget?
Hallo Fredde 2209,
ich will meinen GDA auch mit Hilfe eines Elektrofachfreundes automatisieren. Wärs du bitte so nett und würdest mir die Quelle(n)und Typen für die Magnetventile und den Initator verraten?
Grüße aus Alzey nach Mannheim
Dieter
ich will meinen GDA auch mit Hilfe eines Elektrofachfreundes automatisieren. Wärs du bitte so nett und würdest mir die Quelle(n)und Typen für die Magnetventile und den Initator verraten?
Grüße aus Alzey nach Mannheim
Dieter
Anglizismen sind für mich ein absolutes no-go. 