Der Magnetrührer-Thread (DIY, Infos, Bilder und mehr)
- DerDerDasBierBraut
- Posting Freak

- Beiträge: 7889
- Registriert: Donnerstag 2. Juni 2016, 20:51
- Wohnort: Neustadt-Glewe
Re: Der Magnetrührer-Thread (DIY, Infos, Bilder und mehr)
Wie groß ist der Abstand zwischen den Magneten und dem Fisch? Ich halte den möglichst gering. Am einfachsten indem ich 1mm hohe N52 Magnete auf die anderen ‚klebe‘.
Wenn die Fische radial gut zentriert sind und horizontal eben + parallel zum Fisch, dann sollte nichts mehr vibrieren oder rausfliegen.
Wenn die Fische radial gut zentriert sind und horizontal eben + parallel zum Fisch, dann sollte nichts mehr vibrieren oder rausfliegen.
"Da braut sich was zusammen ... "
"Oh, Bier ;-) !"
"Nein! Was Böses!"
"Alkoholfreies Bier??? ..."
-----------
Viele Grüße
Jens
"Oh, Bier ;-) !"
"Nein! Was Böses!"
"Alkoholfreies Bier??? ..."
-----------
Viele Grüße
Jens
Re: Der Magnetrührer-Thread (DIY, Infos, Bilder und mehr)
Die idee von dem gedrucktem Halter war ja grade auch das man die Magneten nicht mehr an die richtige Position schätzen muss.
Re: Der Magnetrührer-Thread (DIY, Infos, Bilder und mehr)
Ich hab ca. 1 mm Luft zwischen den N42 Magneten und der Holzplatte, dann 4mm Holz und dann das Glas.DerDerDasBierBraut hat geschrieben: Sonntag 7. Juli 2019, 08:01 Wie groß ist der Abstand zwischen den Magneten und dem Fisch? Ich halte den möglichst gering. Am einfachsten indem ich 1mm hohe N52 Magnete auf die anderen ‚klebe‘.
Wenn die Fische radial gut zentriert sind und horizontal eben + parallel zum Fisch, dann sollte nichts mehr vibrieren oder rausfliegen.
Der Rührfisch selber scheint nicht der beste zu sein. Den ersten habe ich umgetauscht. Der zweite "hält" nun schreinbar auch nur mit einer Seite an Eisen. Ich denke der ist hin oder wieder hin.
Da deine Halter aber für die 40er einen zu großen Abstand haben, hab ich die modifiziert. Die Gesamtlänge der Mangeten beträgt nun 40 mm.
Wenn ich mir noch mal einen 50er Fisch hole werde ich den Abstand der Mangete um 5mm in jede Richtung erweitern.
Durch den Halter ist alles schön im Drehzentrum, was die Lager schont. Mit den beiden 20 mm Magneten hab ich nun eine Länge von 40mm abgedeckt.mwx hat geschrieben: Sonntag 7. Juli 2019, 08:05 Die idee von dem gedrucktem Halter war ja grade auch das man die Magneten nicht mehr an die richtige Position schätzen muss.
Durch das Metall unten kann ich die verschieben, da die Magnete sich ja selber halten.
Gruß JackFrost
Meine Hardware:
eManometer
IDS2 ohne CBPi
Magnetrührer
Ss-Brewtech 10 Gal Topf
IDS2 Induktionsplatte
eManometer
IDS2 ohne CBPi
Magnetrührer
Ss-Brewtech 10 Gal Topf
IDS2 Induktionsplatte
Re: Der Magnetrührer-Thread (DIY, Infos, Bilder und mehr)
auch nicht schlecht!JackFrost hat geschrieben: Sonntag 7. Juli 2019, 09:32 Durch das Metall unten kann ich die verschieben, da die Magnete sich ja selber halten.
Re: Der Magnetrührer-Thread (DIY, Infos, Bilder und mehr)
Ein kleines Upadte: https://github.com/micworg/stir/releases/tag/v1.7.2
Ich habe das Verhalten des Encoders etwas verbessert, der reagiert jetzt schneller.
Ich habe das Verhalten des Encoders etwas verbessert, der reagiert jetzt schneller.
-
daleipi
- Posting Freak

- Beiträge: 500
- Registriert: Samstag 9. September 2017, 13:08
- Wohnort: Ö - GU Süd
Re: Der Magnetrührer-Thread (DIY, Infos, Bilder und mehr)
irgendwie ist bei meinem UNO-Setup der Wurm drin...
ich hab die Verkabelung jetzt x-mal geprüft und finde keinen Fehler.
ABER wenn ich am KY-40 DRÜCKE dann passiert: GARNIX
ich hab jetzt schon mehrere Drehschalter ausprobiert mit jeweils gleichem Ergebnis.
PS: beim Schreiben dieser Zeilen und gleichzeitigem Schielen auf den Schaltplan ist mir jetzt doch was aufgefallen. Heize den Lötkolben grade hoch
PPS: ES FUNTIONIERT! SW war auf D7 und nicht auf D4
herzlichen D A N K an alle Beteiligten
ich hab die Verkabelung jetzt x-mal geprüft und finde keinen Fehler.
ABER wenn ich am KY-40 DRÜCKE dann passiert: GARNIX
ich hab jetzt schon mehrere Drehschalter ausprobiert mit jeweils gleichem Ergebnis.
PS: beim Schreiben dieser Zeilen und gleichzeitigem Schielen auf den Schaltplan ist mir jetzt doch was aufgefallen. Heize den Lötkolben grade hoch
PPS: ES FUNTIONIERT! SW war auf D7 und nicht auf D4
herzlichen D A N K an alle Beteiligten
Zuletzt geändert von daleipi am Sonntag 14. Juli 2019, 17:30, insgesamt 1-mal geändert.
-
daleipi
- Posting Freak

- Beiträge: 500
- Registriert: Samstag 9. September 2017, 13:08
- Wohnort: Ö - GU Süd
Re: Der Magnetrührer-Thread (DIY, Infos, Bilder und mehr)
ist mein erstes Arduinoprojekt.
natürlich habe ich auch mindestens 5 Stunden mit meinen drei Displays verbracht und geflucht und....
... bis ich die Sache mit dem Kontrastregler rausgefunden habe ;-)
jetzt kann drüber lachen aber im Gefecht mit den Teilen war das anders.
natürlich habe ich auch mindestens 5 Stunden mit meinen drei Displays verbracht und geflucht und....
... bis ich die Sache mit dem Kontrastregler rausgefunden habe ;-)
jetzt kann drüber lachen aber im Gefecht mit den Teilen war das anders.
Re: Der Magnetrührer-Thread (DIY, Infos, Bilder und mehr)
Ja das mit dem Kontrastregler ist etwas fies. Funktioniert es denn nun?
-
daleipi
- Posting Freak

- Beiträge: 500
- Registriert: Samstag 9. September 2017, 13:08
- Wohnort: Ö - GU Süd
Re: Der Magnetrührer-Thread (DIY, Infos, Bilder und mehr)
Ja, alles funktioniert! Im Augenblick hab ich nur einen Lüfter dran. Glas ist bestellt und der zweite Lüfter auch.
- glassart
- Posting Freak

- Beiträge: 1703
- Registriert: Mittwoch 1. Juli 2015, 11:50
- Wohnort: Gunskirchen OÖ
Re: Der Magnetrührer-Thread (DIY, Infos, Bilder und mehr)
Super Stefan dass du jetzt bald die ersten Hefen rühren kannst
lg Herbert
@ Michael
was hast du denn bei der letzten Version geändert/hinzugefügt?
lg Herbert
@ Michael
was hast du denn bei der letzten Version geändert/hinzugefügt?
Re: Der Magnetrührer-Thread (DIY, Infos, Bilder und mehr)
Prima!daleipi hat geschrieben: Sonntag 14. Juli 2019, 18:43 Ja, alles funktioniert! Im Augenblick hab ich nur einen Lüfter dran. Glas ist bestellt und der zweite Lüfter auch.
Re: Der Magnetrührer-Thread (DIY, Infos, Bilder und mehr)
Ich habe das Verhalten vom Drehregler verbessert (finde jedenfalls ich), der reagiert jetzt schneller und flüssiger.glassart hat geschrieben: Sonntag 14. Juli 2019, 18:47 was hast du denn bei der letzten Version geändert/hinzugefügt?
- glassart
- Posting Freak

- Beiträge: 1703
- Registriert: Mittwoch 1. Juli 2015, 11:50
- Wohnort: Gunskirchen OÖ
Re: Der Magnetrührer-Thread (DIY, Infos, Bilder und mehr)
Michael, dann werde ich doch nochmals ein update machen
( obwohl ich mehr als zufrieden bin!)
lg Herbert
lg Herbert
-
Adrian S
- Posting Freak

- Beiträge: 582
- Registriert: Mittwoch 7. März 2018, 18:58
- Wohnort: Niederweningen
Re: Der Magnetrührer-Thread (DIY, Infos, Bilder und mehr)
Hast du unterdessen dein 4er-Magnetrührer umgesetzt?DerDerDasBierBraut hat geschrieben: Sonntag 12. Mai 2019, 19:02 Hat wer Muße einen 4x Rührer mit 80mm Lüftern zu designen? Für die kleinen Laborflaschen bis 500ml ...
Wenns geht mit Arduino Nano oder so. Der Mega 2560 braucht ja schon fast sein eigenes 400x200 mm Gehäuse, ohne Lüfter drin :-).
Grüsse
Adrian
________________________________________________________________
"Geduld - Die Wurzel ist bitter, die Frucht ist süss"
Ein Leitspruch für Hobbybrauer
Adrian
________________________________________________________________
"Geduld - Die Wurzel ist bitter, die Frucht ist süss"
Ein Leitspruch für Hobbybrauer
- DerDerDasBierBraut
- Posting Freak

- Beiträge: 7889
- Registriert: Donnerstag 2. Juni 2016, 20:51
- Wohnort: Neustadt-Glewe
Re: Der Magnetrührer-Thread (DIY, Infos, Bilder und mehr)
Bin dabei. Ist eigentlich nur noch zu löten und zusammenzusetzen.
Mal schauen.. nächste Woche vielleicht.
Mal schauen.. nächste Woche vielleicht.
"Da braut sich was zusammen ... "
"Oh, Bier ;-) !"
"Nein! Was Böses!"
"Alkoholfreies Bier??? ..."
-----------
Viele Grüße
Jens
"Oh, Bier ;-) !"
"Nein! Was Böses!"
"Alkoholfreies Bier??? ..."
-----------
Viele Grüße
Jens
-
Adrian S
- Posting Freak

- Beiträge: 582
- Registriert: Mittwoch 7. März 2018, 18:58
- Wohnort: Niederweningen
Re: Der Magnetrührer-Thread (DIY, Infos, Bilder und mehr)
Gib bescheid, nimmt mich wunder wie du das umgesetzt hast! 
Grüsse
Adrian
________________________________________________________________
"Geduld - Die Wurzel ist bitter, die Frucht ist süss"
Ein Leitspruch für Hobbybrauer
Adrian
________________________________________________________________
"Geduld - Die Wurzel ist bitter, die Frucht ist süss"
Ein Leitspruch für Hobbybrauer
Re: Der Magnetrührer-Thread (DIY, Infos, Bilder und mehr)
.. bin auch gespannt
- DerDerDasBierBraut
- Posting Freak

- Beiträge: 7889
- Registriert: Donnerstag 2. Juni 2016, 20:51
- Wohnort: Neustadt-Glewe
Re: Der Magnetrührer-Thread (DIY, Infos, Bilder und mehr)
Kein Hexenwerk. Da sind einfach zwei Arduinos, zwei Displays und zwei KY040 drin.
"Da braut sich was zusammen ... "
"Oh, Bier ;-) !"
"Nein! Was Böses!"
"Alkoholfreies Bier??? ..."
-----------
Viele Grüße
Jens
"Oh, Bier ;-) !"
"Nein! Was Böses!"
"Alkoholfreies Bier??? ..."
-----------
Viele Grüße
Jens
Re: Der Magnetrührer-Thread (DIY, Infos, Bilder und mehr)
Wieviel Flash ist denn noch frei ? Ggf könnte man die Daten für Rührer 3/4 per UART vom ersten an den zweiten Arduino senden. Dafür sollten 4 Byte an Daten reichen.
Startzeichen - Sollwert 1 - Sollwert 2 - Modi
Die Sollwerte werden als 1/10 Werte gesendet damit passt der Bereich 250 - 2550 UpM in ein Byte.
Oder den Wert um 4 Bit nach rechts schieben dann würde 160 - 4080 gehen.
Bei Modi kann man für jede Seite ein Nibble nehmen.
Als Anwort das gleiche nur mit den Istwerten.
Einen dritten als Master zu nehmen würde den Preis treiben da hier dann ein Bus wie RS485 her müsste.
Gruß JackFrost
Startzeichen - Sollwert 1 - Sollwert 2 - Modi
Die Sollwerte werden als 1/10 Werte gesendet damit passt der Bereich 250 - 2550 UpM in ein Byte.
Oder den Wert um 4 Bit nach rechts schieben dann würde 160 - 4080 gehen.
Bei Modi kann man für jede Seite ein Nibble nehmen.
Als Anwort das gleiche nur mit den Istwerten.
Einen dritten als Master zu nehmen würde den Preis treiben da hier dann ein Bus wie RS485 her müsste.
Gruß JackFrost
Meine Hardware:
eManometer
IDS2 ohne CBPi
Magnetrührer
Ss-Brewtech 10 Gal Topf
IDS2 Induktionsplatte
eManometer
IDS2 ohne CBPi
Magnetrührer
Ss-Brewtech 10 Gal Topf
IDS2 Induktionsplatte
- DerDerDasBierBraut
- Posting Freak

- Beiträge: 7889
- Registriert: Donnerstag 2. Juni 2016, 20:51
- Wohnort: Neustadt-Glewe
Re: Der Magnetrührer-Thread (DIY, Infos, Bilder und mehr)
Ich meine der Flash von den Nanos war ziemlich voll. So schlimm finde ich die beiden Controller in dem einen Rührer auch nicht. Sieht zwar nicht übermäßig toll aus aber bietet ein bisschen Fehlertoleranz.
"Da braut sich was zusammen ... "
"Oh, Bier ;-) !"
"Nein! Was Böses!"
"Alkoholfreies Bier??? ..."
-----------
Viele Grüße
Jens
"Oh, Bier ;-) !"
"Nein! Was Böses!"
"Alkoholfreies Bier??? ..."
-----------
Viele Grüße
Jens
Re: Der Magnetrührer-Thread (DIY, Infos, Bilder und mehr)
Hallo Jack,
so ist es am einfachsten, man muss nichts an der Software ändern. Alles andere kann man natürlich machen (größeres Display, größerer Arduino, oder so wie Du es vorschlägst) aber das bedeutet immer mehr Aufwand.
so ist es am einfachsten, man muss nichts an der Software ändern. Alles andere kann man natürlich machen (größeres Display, größerer Arduino, oder so wie Du es vorschlägst) aber das bedeutet immer mehr Aufwand.
- Tozzi
- Posting Freak

- Beiträge: 4773
- Registriert: Montag 22. Februar 2016, 23:17
- Wohnort: Fasano (BR) - Puglia - IT
Re: Der Magnetrührer-Thread (DIY, Infos, Bilder und mehr)
Geniales Projekt!
Ich habe gestern mal alles zusammengelötet und -gesteckt, und funktioniert 1a.
Mit der Platine von Adrian war das ein Kinderspiel.
Ganz herzlichen Dank an Herbert, Adrian, Jens und natürlich vor allem an Michael für die tolle Arbeit.
Heute sind die Teile für das Gehäuse gekommen, am Wochenende kann ich hoffentlich alles zusammenbauen und ein Bild posten.
Ich freue mich sehr auf meinen ultimativen Rührer.
Ich habe gestern mal alles zusammengelötet und -gesteckt, und funktioniert 1a.
Mit der Platine von Adrian war das ein Kinderspiel.
Ganz herzlichen Dank an Herbert, Adrian, Jens und natürlich vor allem an Michael für die tolle Arbeit.
Heute sind die Teile für das Gehäuse gekommen, am Wochenende kann ich hoffentlich alles zusammenbauen und ein Bild posten.
Ich freue mich sehr auf meinen ultimativen Rührer.
Viele Grüße aus Fasano
Stephan
Stephan
Re: Der Magnetrührer-Thread (DIY, Infos, Bilder und mehr)
Hey Stephan, freut mich das es läuft. Freue mich schon auf die Bilder.. die Gehäuse sind doch alle sehr unterschiedlich.
- Tozzi
- Posting Freak

- Beiträge: 4773
- Registriert: Montag 22. Februar 2016, 23:17
- Wohnort: Fasano (BR) - Puglia - IT
Re: Der Magnetrührer-Thread (DIY, Infos, Bilder und mehr)
Ach das Gehäuse wird recht konservativ, ich hab mir bei expresszuschnitt.de Birkenholz Teile (Multiplex) bestellt und eine 3 mm Platte aus schwarzem Acrylglas. Die Holzteile werden nach dem Verleimen schwarz matt lackiert.
Das Display und der KY kommen in die von Herbert konstruierte Blende rein, Magnethalter nehme ich auch die von Herbert.
Die Bodenplatte ist recht massiv, damit ich alles gut verschrauben kann.
Dazu 4 Gummifüße (auch zum verschrauben), hinten kommt eine USB-Type B Buchse dran (falls ich den Arduino nochmal flashen will) und eine 5,5/2,1 mm Buchse für die Stromversorgung.
Wenn alles fertig ist, mache ich Bilder, klar!
Das Display und der KY kommen in die von Herbert konstruierte Blende rein, Magnethalter nehme ich auch die von Herbert.
Die Bodenplatte ist recht massiv, damit ich alles gut verschrauben kann.
Dazu 4 Gummifüße (auch zum verschrauben), hinten kommt eine USB-Type B Buchse dran (falls ich den Arduino nochmal flashen will) und eine 5,5/2,1 mm Buchse für die Stromversorgung.
Wenn alles fertig ist, mache ich Bilder, klar!
Viele Grüße aus Fasano
Stephan
Stephan
-
HrXXLight
- Posting Freak

- Beiträge: 682
- Registriert: Montag 13. Januar 2014, 18:56
- Wohnort: Mittelhessen
- Kontaktdaten:
Re: Der Magnetrührer-Thread (DIY, Infos, Bilder und mehr)
Gibt es irgendwo ne Bestellliste für die Elektriksachen?
Tue mich damit etwas schwer, aber irgendwie muss ich mich damit mal beschäftigen.
Tue mich damit etwas schwer, aber irgendwie muss ich mich damit mal beschäftigen.
Bring more funk in your beer!
Brewing with Lacto and Brett.
Brewing with Lacto and Brett.
Re: Der Magnetrührer-Thread (DIY, Infos, Bilder und mehr)
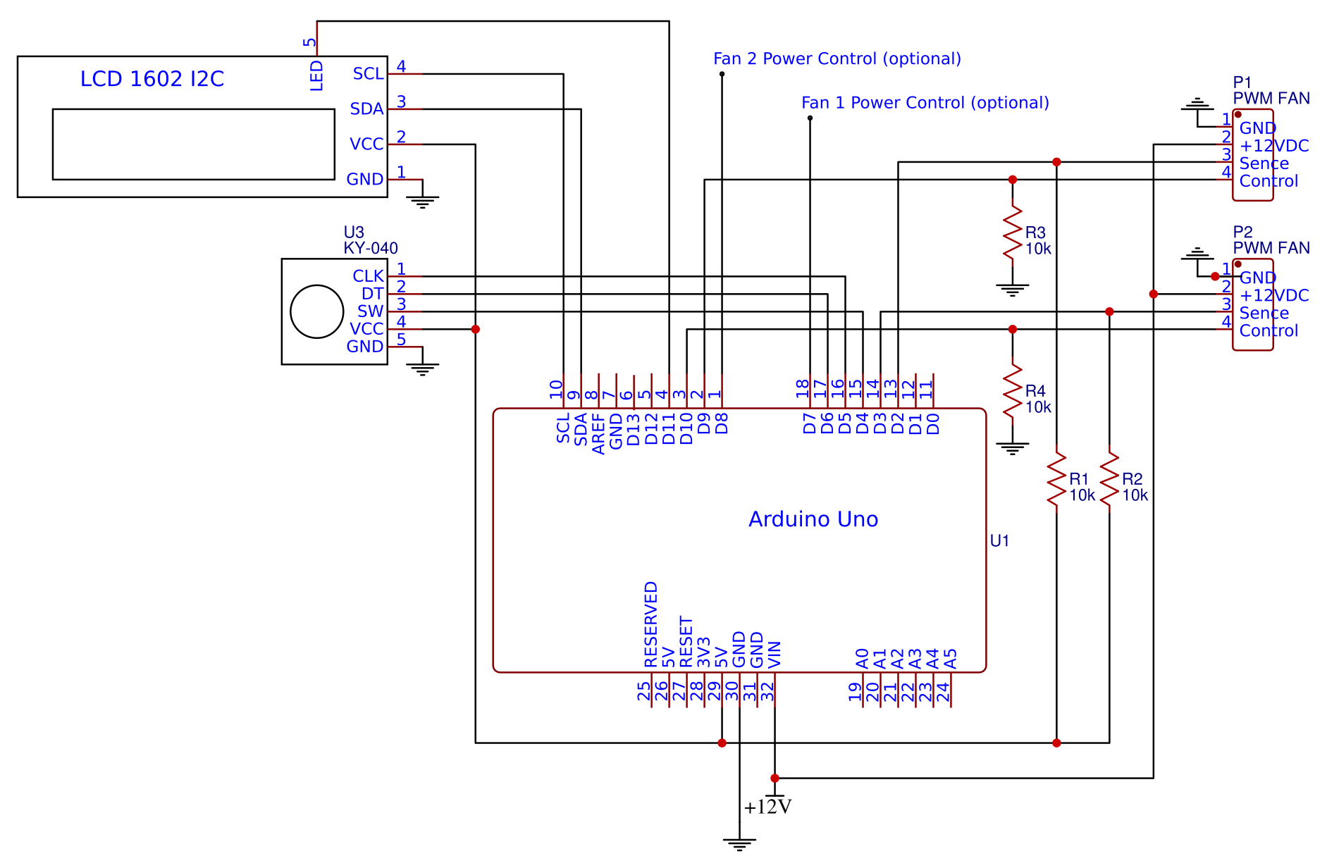
Also ich versuch es mal:
1 x Arduino Uno
2 x SILENT WINGS 3 - 120mm PWM highspeed
4 x 10k Widerstand
1 x LCD 1602 I2C
1 x KY-040
1 x 12V Netzteil (1A reicht)
Schaltplan findest Du hier: https://github.com/micworg/stir
1 x Arduino Uno
2 x SILENT WINGS 3 - 120mm PWM highspeed
4 x 10k Widerstand
1 x LCD 1602 I2C
1 x KY-040
1 x 12V Netzteil (1A reicht)
Schaltplan findest Du hier: https://github.com/micworg/stir
- Tozzi
- Posting Freak

- Beiträge: 4773
- Registriert: Montag 22. Februar 2016, 23:17
- Wohnort: Fasano (BR) - Puglia - IT
Re: Der Magnetrührer-Thread (DIY, Infos, Bilder und mehr)
Das ist alles etwas verstreut hier.
Ich versuch mich mal an einer Liste:
//I2C Modul nachgetragen
Ich versuch mich mal an einer Liste:
- Arduino (Uno)
- HD44780 1602 LCD Display mit I2C Modul
- KY-040 Drehwinkelgeber
- 2 x BeQuiet Silent Wings 3 120mm High Speed PWM Lüfter
- 4 Widerstände 10k
- Stiftleisten, Stecker etc.
- Netzteil 12V
- Einbaubuchse 5,5/2,1 mm
- Kabelset für Raspberry (das macht die Verkabelung leichter)
- Kabel mit Stecker 5,5/2,1 mm
- USB Kabel Type B - Type A
//I2C Modul nachgetragen
Viele Grüße aus Fasano
Stephan
Stephan
Re: Der Magnetrührer-Thread (DIY, Infos, Bilder und mehr)
erster :)
@Stephan das Display muss das i2c modul haben, ansonsten sind unsere Listen kompatibel
@Stephan das Display muss das i2c modul haben, ansonsten sind unsere Listen kompatibel
- Tozzi
- Posting Freak

- Beiträge: 4773
- Registriert: Montag 22. Februar 2016, 23:17
- Wohnort: Fasano (BR) - Puglia - IT
Re: Der Magnetrührer-Thread (DIY, Infos, Bilder und mehr)
Das hatte ich doch glatt vergessen. Die Dinger gibt's ja extra.
Viele Grüße aus Fasano
Stephan
Stephan
-
HrXXLight
- Posting Freak

- Beiträge: 682
- Registriert: Montag 13. Januar 2014, 18:56
- Wohnort: Mittelhessen
- Kontaktdaten:
Re: Der Magnetrührer-Thread (DIY, Infos, Bilder und mehr)
Danke. Mal sehen ob ich das irgendwie schaffe.
Ich wusste warum ich Schlosser gelernt hab
Ich wusste warum ich Schlosser gelernt hab
Bring more funk in your beer!
Brewing with Lacto and Brett.
Brewing with Lacto and Brett.
Re: Der Magnetrührer-Thread (DIY, Infos, Bilder und mehr)
Wenn Du halbwegs Sattelfest beim Löten bist dann wirst Du es hinbekommen. Die Software auf den Arduino spielen ist auch machbar ohne Informatik Studium. Als Schlosser ist das Gehäuse für Dich sicherlich eine Kleinigkeit.
- DerDerDasBierBraut
- Posting Freak

- Beiträge: 7889
- Registriert: Donnerstag 2. Juni 2016, 20:51
- Wohnort: Neustadt-Glewe
Re: Der Magnetrührer-Thread (DIY, Infos, Bilder und mehr)
Ich habe gestern versucht eine Platine für den Arduino Nano zu erstellen.
Eigentlich
ist das mit EasyEDA nur "Malen nach Zahlen". Trotzdem bin ich bei der Umsetzung kläglich gescheitert. Frustriert aufgegeben. Ohne 3-Layer PCB bekomme ich das nicht irgendwie nicht hin
Hat nicht einer von euch so richtig Bock drauf eine Platine für den Nano zu machen? ADRIAN???
Zwei Unos bekomme ich nicht in meinem 4-fach Rührer unter. Geht sicher auch ohne Platine, aber den Rührer wollte ich innen mal hübsch, ohne Kabelgewirr und abgeschnittene Stecker ... (nachdem mir 2 x beim Zusammenbau was abgeraucht ist)
A4 = SDA, A5 = SCL
Der Rest ist genauso wie beim Uno.
Eigentlich
Hat nicht einer von euch so richtig Bock drauf eine Platine für den Nano zu machen? ADRIAN???
Zwei Unos bekomme ich nicht in meinem 4-fach Rührer unter. Geht sicher auch ohne Platine, aber den Rührer wollte ich innen mal hübsch, ohne Kabelgewirr und abgeschnittene Stecker ... (nachdem mir 2 x beim Zusammenbau was abgeraucht ist)
A4 = SDA, A5 = SCL
Der Rest ist genauso wie beim Uno.
"Da braut sich was zusammen ... "
"Oh, Bier ;-) !"
"Nein! Was Böses!"
"Alkoholfreies Bier??? ..."
-----------
Viele Grüße
Jens
"Oh, Bier ;-) !"
"Nein! Was Böses!"
"Alkoholfreies Bier??? ..."
-----------
Viele Grüße
Jens
Re: Der Magnetrührer-Thread (DIY, Infos, Bilder und mehr)
Lochraster passt der Nano nicht drauf, die paar Leitungen sind mit Draht ja schnell gemacht.
Ich hab keine Hardware um das zu testen.
Gruß JackFrost
Ich hab keine Hardware um das zu testen.
Gruß JackFrost
Meine Hardware:
eManometer
IDS2 ohne CBPi
Magnetrührer
Ss-Brewtech 10 Gal Topf
IDS2 Induktionsplatte
eManometer
IDS2 ohne CBPi
Magnetrührer
Ss-Brewtech 10 Gal Topf
IDS2 Induktionsplatte
Re: Der Magnetrührer-Thread (DIY, Infos, Bilder und mehr)
Hallo Jens,
wie groß darf die Platine denn maximal werden?
Platinensteckverbinder mit welchem Rastermaß?
Diese Schaltung?
Ich hatte auch vor mir demnächst die Platine zu erstellen, kann ich aber auch jetzt machen! Ein paar Tage dauert es aber!
Falls du eine eigene Schaltung hast, dann schicke mir die doch einfach zu!
Gruß Lothar
wie groß darf die Platine denn maximal werden?
Platinensteckverbinder mit welchem Rastermaß?
Diese Schaltung?
Ich hatte auch vor mir demnächst die Platine zu erstellen, kann ich aber auch jetzt machen! Ein paar Tage dauert es aber!
Falls du eine eigene Schaltung hast, dann schicke mir die doch einfach zu!
Gruß Lothar
Arduino "All in One" Versionen stets aktuell auf meiner Homepage BierImPott.de
Beschreibung der AiO-ESP32-Bluetooth mit IDS2-Unterstützung
Beschreibung der AiO-ESP32-Bluetooth mit IDS2-Unterstützung
Re: Der Magnetrührer-Thread (DIY, Infos, Bilder und mehr)
Lohnt sich das denn? In der Zeit, bis das Program hochgefahren is,t hast Du das auf einem Lochraster gelötet:DerDerDasBierBraut hat geschrieben: Dienstag 10. September 2019, 17:50 Ich habe gestern versucht eine Platine für den Arduino Nano zu erstellen.
Beste Grüsse, mo
- DerDerDasBierBraut
- Posting Freak

- Beiträge: 7889
- Registriert: Donnerstag 2. Juni 2016, 20:51
- Wohnort: Neustadt-Glewe
Re: Der Magnetrührer-Thread (DIY, Infos, Bilder und mehr)
Hi Lothar,
wenn du mit 7 x 4 cm klar kommst wäre das ein Traum. 7,5 * 5 cm wäre das Maximum.
Genau diese Schaltung. Eben nur mit Arduino Nano, wo SDA auf A4 sitzt und SCL auf A5.
Keine große Eile. :-)
@Mo*
Hast du die Widerstände weggelassen? Geht trotzdem?
Eigentlich lohnt sich dafür keine Platine. Ich bin aber ein echter Kabelkasper. Ordentlich sehen meine Freiluftverdrahtungen auf Lochraster nie aus. Rächt sich leider auch gelegentlich, wenn man mal irgendwo gegen kommt und es an einer anderen Stelle qualmt.
wenn du mit 7 x 4 cm klar kommst wäre das ein Traum. 7,5 * 5 cm wäre das Maximum.
Genau diese Schaltung. Eben nur mit Arduino Nano, wo SDA auf A4 sitzt und SCL auf A5.
Keine große Eile. :-)
@Mo*
Hast du die Widerstände weggelassen? Geht trotzdem?
Eigentlich lohnt sich dafür keine Platine. Ich bin aber ein echter Kabelkasper. Ordentlich sehen meine Freiluftverdrahtungen auf Lochraster nie aus. Rächt sich leider auch gelegentlich, wenn man mal irgendwo gegen kommt und es an einer anderen Stelle qualmt.
"Da braut sich was zusammen ... "
"Oh, Bier ;-) !"
"Nein! Was Böses!"
"Alkoholfreies Bier??? ..."
-----------
Viele Grüße
Jens
"Oh, Bier ;-) !"
"Nein! Was Böses!"
"Alkoholfreies Bier??? ..."
-----------
Viele Grüße
Jens
Re: Der Magnetrührer-Thread (DIY, Infos, Bilder und mehr)
Nein, die sind unter dem Arduino: Ich löte Arduinos nie direkt auf. Vielleicht braucht man sie mal wo anders wieder, und mir sind auch schon welche abgerauchtDerDerDasBierBraut hat geschrieben: Dienstag 10. September 2019, 19:44 @Mo*
Hast du die Widerstände weggelassen? Geht trotzdem?
Da bin ich dann froh, wenn ich sie schnell ersetzen kann
Beste Grüsse, mo
- bierfaristo
- Posting Freak

- Beiträge: 532
- Registriert: Freitag 4. November 2016, 19:44
Re: Der Magnetrührer-Thread (DIY, Infos, Bilder und mehr)
Ich bin immer wieder fasziniert (und in Ehrfurcht erstarrt). Einer dieser Threads, die ich zwar lesen, aber beim besten Willen nicht verstehen kann. Wobei dieser hier ja fast noch geht.
Mein Respekt an alle Beteiligten.
Mein Respekt an alle Beteiligten.
Fühle mich oft unverstanden, bin vermutlich ein Genie.
Re: Der Magnetrührer-Thread (DIY, Infos, Bilder und mehr)
@Jens:
7x4 cm ist kein Problem, geht auch kleiner! Ich gebe das Layout immer zum Belichtungsservice oder benötigst du nur das Layout und ätzt selber?
7x4 cm ist kein Problem, geht auch kleiner! Ich gebe das Layout immer zum Belichtungsservice oder benötigst du nur das Layout und ätzt selber?
Arduino "All in One" Versionen stets aktuell auf meiner Homepage BierImPott.de
Beschreibung der AiO-ESP32-Bluetooth mit IDS2-Unterstützung
Beschreibung der AiO-ESP32-Bluetooth mit IDS2-Unterstützung
Re: Der Magnetrührer-Thread (DIY, Infos, Bilder und mehr)
Bezüglich Abrauchen von Arduinos und Schaltung, insbesondere diese hier:
Mir ist ein Arduino abgeraucht, weil mein Display zuviel Strom an den 5V vom Arduino gezogen hat. Deshalb habe ich einen separaten Spannungsregler von 12V auf 5V eingebaut. Der speist dann den Arduino, das Display und den Drehknopf
Beste Grüsse, mo
- DerDerDasBierBraut
- Posting Freak

- Beiträge: 7889
- Registriert: Donnerstag 2. Juni 2016, 20:51
- Wohnort: Neustadt-Glewe
Re: Der Magnetrührer-Thread (DIY, Infos, Bilder und mehr)
Ich hätte mir irgendeinen Onlinedienst zum ätzen gesucht, aber wenn du einen kennst nehme ich natürlich den.Bitter hat geschrieben: Dienstag 10. September 2019, 20:00 7x4 cm ist kein Problem, geht auch kleiner! Ich gebe das Layout immer zum Belichtungsservice oder benötigst du nur das Layout und ätzt selber?
4 Platinen würde ich gerne nehmen.
7x4 cm ist schon super. Kleiner ist natürlich noch besser :-).
"Bauraumhöhe" habe ich 3,4cm inkl. Platinenhöhe. Also Gesamthöhe von Platine, Pinheader und Stecker (für Lüfter, Display ...).
Gib per PN Bescheid wenn du den Betrag kennst und mach dir keinen Stress.
Der weitere Rührer ist im Moment bei mir nicht kritisch. Sonst würde ich jetzt gleich wieder anfangen zu löten :-)
"Da braut sich was zusammen ... "
"Oh, Bier ;-) !"
"Nein! Was Böses!"
"Alkoholfreies Bier??? ..."
-----------
Viele Grüße
Jens
"Oh, Bier ;-) !"
"Nein! Was Böses!"
"Alkoholfreies Bier??? ..."
-----------
Viele Grüße
Jens
-
Adrian S
- Posting Freak

- Beiträge: 582
- Registriert: Mittwoch 7. März 2018, 18:58
- Wohnort: Niederweningen
Re: Der Magnetrührer-Thread (DIY, Infos, Bilder und mehr)
Ich schau mal was da gehtDerDerDasBierBraut hat geschrieben: Dienstag 10. September 2019, 17:50 Hat nicht einer von euch so richtig Bock drauf eine Platine für den Nano zu machen? ADRIAN???![]()
Grüsse
Adrian
________________________________________________________________
"Geduld - Die Wurzel ist bitter, die Frucht ist süss"
Ein Leitspruch für Hobbybrauer
Adrian
________________________________________________________________
"Geduld - Die Wurzel ist bitter, die Frucht ist süss"
Ein Leitspruch für Hobbybrauer
Re: Der Magnetrührer-Thread (DIY, Infos, Bilder und mehr)
Die meisten Fertiger in China mache 5 und dann mehr. Bei JLCPCB bist du so bei 5€ für 5 incl Versand, Wenn es nicht RoHS ist,DerDerDasBierBraut hat geschrieben: Dienstag 10. September 2019, 20:30Ich hätte mir irgendeinen Onlinedienst zum ätzen gesucht, aber wenn du einen kennst nehme ich natürlich den.Bitter hat geschrieben: Dienstag 10. September 2019, 20:00 7x4 cm ist kein Problem, geht auch kleiner! Ich gebe das Layout immer zum Belichtungsservice oder benötigst du nur das Layout und ätzt selber?
4 Platinen würde ich gerne nehmen.
7x4 cm ist schon super. Kleiner ist natürlich noch besser :-).
"Bauraumhöhe" habe ich 3,4cm inkl. Platinenhöhe. Also Gesamthöhe von Platine, Pinheader und Stecker (für Lüfter, Display ...).
Gib per PN Bescheid wenn du den Betrag kennst und mach dir keinen Stress.
Der weitere Rührer ist im Moment bei mir nicht kritisch. Sonst würde ich jetzt gleich wieder anfangen zu löten :-)
Edit: Firmenname korrigiert
Gruß JackFrost
Meine Hardware:
eManometer
IDS2 ohne CBPi
Magnetrührer
Ss-Brewtech 10 Gal Topf
IDS2 Induktionsplatte
eManometer
IDS2 ohne CBPi
Magnetrührer
Ss-Brewtech 10 Gal Topf
IDS2 Induktionsplatte
-
Adrian S
- Posting Freak

- Beiträge: 582
- Registriert: Mittwoch 7. März 2018, 18:58
- Wohnort: Niederweningen
Re: Der Magnetrührer-Thread (DIY, Infos, Bilder und mehr)
JLCPCB ist im Moment bei ner Action wo man für den Ersten Prototype bei 5 Stück nur 2 dollar bezahlt...JackFrost hat geschrieben: Dienstag 10. September 2019, 20:49 Die meisten Fertiger in China mache 5 und dann mehr. Bei JLCPCB bist du so bei 5€ für 5 incl Versand, Wenn es nicht RoHS ist,
Grüsse
Adrian
________________________________________________________________
"Geduld - Die Wurzel ist bitter, die Frucht ist süss"
Ein Leitspruch für Hobbybrauer
Adrian
________________________________________________________________
"Geduld - Die Wurzel ist bitter, die Frucht ist süss"
Ein Leitspruch für Hobbybrauer
Re: Der Magnetrührer-Thread (DIY, Infos, Bilder und mehr)
Ich hab es mit Versand gerechnet. Bei der Größe ist der Versand 3 - 5 €Adrian S hat geschrieben: Dienstag 10. September 2019, 22:03JLCPCB ist im Moment bei ner Action wo man für den Ersten Prototype bei 5 Stück nur 2 dollar bezahlt...JackFrost hat geschrieben: Dienstag 10. September 2019, 20:49 Die meisten Fertiger in China mache 5 und dann mehr. Bei JLCPCB bist du so bei 5€ für 5 incl Versand, Wenn es nicht RoHS ist,
Gruß JackFrost
Meine Hardware:
eManometer
IDS2 ohne CBPi
Magnetrührer
Ss-Brewtech 10 Gal Topf
IDS2 Induktionsplatte
eManometer
IDS2 ohne CBPi
Magnetrührer
Ss-Brewtech 10 Gal Topf
IDS2 Induktionsplatte
-
Adrian S
- Posting Freak

- Beiträge: 582
- Registriert: Mittwoch 7. März 2018, 18:58
- Wohnort: Niederweningen
Re: Der Magnetrührer-Thread (DIY, Infos, Bilder und mehr)
Wer Lesen kann ist klar im Vorteil...

Grüsse
Adrian
________________________________________________________________
"Geduld - Die Wurzel ist bitter, die Frucht ist süss"
Ein Leitspruch für Hobbybrauer
Adrian
________________________________________________________________
"Geduld - Die Wurzel ist bitter, die Frucht ist süss"
Ein Leitspruch für Hobbybrauer
-
Adrian S
- Posting Freak

- Beiträge: 582
- Registriert: Mittwoch 7. März 2018, 18:58
- Wohnort: Niederweningen
Re: Der Magnetrührer-Thread (DIY, Infos, Bilder und mehr)
Falls noch jemand ausser Jens interesse an einem NANO Shield hat, hier das Zip zum ersten Entwurf.
Dies ist jedoch NICHT getestet und ohne Gewähr auf vollständige Funktion!
EDIT: Wer die Libary mit Eagle Project als Datei haben möchte kann sich gerne bei mir via PN melden.
Dies ist jedoch NICHT getestet und ohne Gewähr auf vollständige Funktion!
EDIT: Wer die Libary mit Eagle Project als Datei haben möchte kann sich gerne bei mir via PN melden.
Grüsse
Adrian
________________________________________________________________
"Geduld - Die Wurzel ist bitter, die Frucht ist süss"
Ein Leitspruch für Hobbybrauer
Adrian
________________________________________________________________
"Geduld - Die Wurzel ist bitter, die Frucht ist süss"
Ein Leitspruch für Hobbybrauer
- Tozzi
- Posting Freak

- Beiträge: 4773
- Registriert: Montag 22. Februar 2016, 23:17
- Wohnort: Fasano (BR) - Puglia - IT
Re: Der Magnetrührer-Thread (DIY, Infos, Bilder und mehr)
Wie geil. Ich bekomm schon fast Lust, noch einen zweiten davon zu bauen. 
Viele Grüße aus Fasano
Stephan
Stephan
- DerDerDasBierBraut
- Posting Freak

- Beiträge: 7889
- Registriert: Donnerstag 2. Juni 2016, 20:51
- Wohnort: Neustadt-Glewe
Re: Der Magnetrührer-Thread (DIY, Infos, Bilder und mehr)
Lothar, danke für das Hilfsangebot.Bitter hat geschrieben: Dienstag 10. September 2019, 20:00 Ich gebe das Layout immer zum Belichtungsservice oder benötigst du nur das Layout und ätzt selber?
Schon erledigt. Der Ehrgeiz hat gesiegt und nach "Abluschern" bei Adrian habe ich es jetzt auch endlich geschafft.
@Adrian. Sogar ohne Leiterbahnen von einer Platinenseite auf die andere mogeln
Nur die Bahn von Arduino GND zu Arduino GND ist auf RST verrutscht
Wird weggedremelt, wenn die Platinen hier sind. War eh überflüssig ...
"Da braut sich was zusammen ... "
"Oh, Bier ;-) !"
"Nein! Was Böses!"
"Alkoholfreies Bier??? ..."
-----------
Viele Grüße
Jens
"Oh, Bier ;-) !"
"Nein! Was Böses!"
"Alkoholfreies Bier??? ..."
-----------
Viele Grüße
Jens
